上证综指三周跌幅近30%,创下1992年来最大跌幅,其跌势之快、跌幅之大令全球震惊。有分析师称,建国以来,从没有一刻像现在离金融危机如此之近。
从上周末央行意外降息降准开始,管理层接连出手救市试图力挽狂澜,但这些举措却像泥牛入海,收效甚微。这个周末,又会有哪些救市金牌将祭出?A股是否能止跌回稳?
以下是7月4日的所有内容:
【22:58】招商证券暂停融券供给 上调50只股票折算率
招商证券晚上发布公告,自2015年7月6日起:1、暂停融券券源(将现有券源调出标的范围),公司不再向客户提供券源供融券卖出,但原有融券负债不受影响,客户可正常持有或偿还。2、上调50只沪深300成分股票折算率。
【22:45】 上交所宣布沪深两市28只新股公告暂缓发行

上交所公布了安记食品、读者传媒、思维列控等10家公司暂缓发行的公告。深交所刊登万里石,三夫户外等18家公司暂缓发行公告
【20:01】肖钢强调有条件有能力有信心维股市稳定 称万亿资金可期
据澎湃新闻报道,7月4日上午,证监会召集了21家证券公司开会谈维稳中国资本市场,当日下午,又与25家公募基金董事长和总经理开会座谈股市。据参会人士告诉澎湃新闻记者,当日证监会主席肖钢状态很好,提到A股市场万亿资金可期。
主席说了一句话:有条件、有能力、有信心维护证券市场的稳定。”参会人士说道。 据悉,当日下午会议于3点开始,仅20多家公募基金公司董事长和总经理参会,参与者并没有传说中的私募机构。
据称,肖钢讲话,表达了对股市的信心,提到了未来有万亿资金可以预期。“但这万亿资金是怎么计算出来的,是否包括早晨证券业协会提到的1200亿资金,我们也不清楚。”有参会人士透露道。
【20:00】国务院下午召集救市会议 决策层倾向果断强力救市
《财经》报道,7月4日下午,国务院召集一行三会、财政部、国资委及主要央企负责人开会,商讨金融市场应对之策。
在会上对于救市并无太多分歧,但如何救分歧不小。国务院高层倾向果断强力救市,但也有核心部委建议,可以逐步采取措施救市。
有市场机构人士称,目前市场信心不足,社保基金,汇金公司,国有企业可果断入市,央行提供流动性才能有效阻止市场下跌趋势,避免金融系统动荡。
另据《财经》获悉,国务院已经决定暂停新股发行,而已经在上周五申购的十家公司,则全部接到通知,下周在7月6日资金解冻后将申购款全部退还。这一力度超出市场预期,而这一做法也引来争议,被认为是对市场化的一种严重倒退。
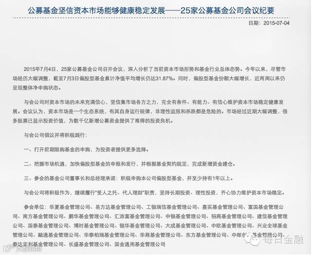
【19:20】25家公募基金公司联手救市

基金业协会发布25家公募基金公司会议纪要,与会公司倡议并将积极践行:一、打开前期限购基金的申购,为投资者提供更多选择。二、把握市场机遇,加快偏股型基金的申报和发行,并根据基金契约规定,完成新增资金建仓。三、参会的基金公司董事长和总经理承诺:积极申购本公司偏股型基金,并至少持有1年以上。
【19:15】IPO发行暂缓
腾讯证券报道,IPO发行被要求暂停。证监会邮件要求,已经缴款的IPO退款,今晚7点前需将公告发给交易所。原披露的预计发行时间表将进行调整。网上申购资金7月6日解冻,网下申购资金7月6日退回。发行人和主承销商将及时公告本次发行的后续事宜。
除了腾讯证券,新浪财经、《财经》同样报道了这则消息。《财经》还提到,此举由国务院会议决定,证监会执行。
交易所已通知近期拟IPO公司的主承销商,修改公告如下:“因近期市场波动较大,发行人及主承销商出于审慎考虑,决定暂缓后续发行工作。原披露的预计发行时间表将进行调整。发行人和主承销商将及时公告本次发行的后续事宜。”
【18:56】安信证券徐彪:此次暴跌并非股票本身的问题
安信证券策略分析师徐彪称,从周末发生的变化来看,大概可以得出几点结论。
第一,整个管理层开始意识到资本市场下行到了必须去面对和处理的地步。换一句话说,这不是股票本身的问题;
第二,我们相信今天能看到的措施,只是后面要达到的目的,就是让整个资本市场企稳回升,至少是解除当前这种连锁杠杆爆仓,然后不断裹挟更多的抛盘以及被动的杀跌盘和平仓盘,从而让资本市场目前恐慌式下行的局面被打破。
资本市场面临最大的问题,用一年的时间把杠杆垒起来,但是解除杠杆只有三周时间,这是非常惨烈的。我们一方面要坚定信心,另一方面要正视问题。
【18:50】21家联手护盘券商实力如何:净资产超8000亿
中国证券网称,根据目前所掌握的数据,这21家证券公司是证券行业最具影响力的公司。一是行业规模占比超过60%,净资产超8000亿元,净资本超6000亿元,优质流动性资产接近6000亿元,行业占比分别为66%、63%和85%。二是自营股票规模占比超过80%,且未来增持空间较大。三是融资融券业务规模超1.5万亿元,目前行业融资融券规模约2万亿元,占比73%。
【18:16】一财:"我们还有很多手段" 中央对股市关注度加大
一财称,从多个消息源了解到,中央层面对股市情况的关注正在加大。有知情人士4日表示,最近关于股市情况的报告送得越来越频繁,此外,各方都在调研和评估。“我们还是有很多手段和胜算的,此时选择合适力度的政策和方法最为关键,以防留下后遗症。”一名接近官方决策机构人士表示,从中长期来看,鼓舞市场信心,最大化动员市场力量是关键。
如果说一些官方机构和智囊人士此前对于救市力度还存在争议的话,这个周末显然态度更一致倾向于“出重拳”。
【18:03】侯安扬:国务院《关于稳定当前金融市场若干意见》今晚9点发布
深圳市上善若水资产管理有限公司投资总监侯安扬称,最新的,国务院《关于稳定当前金融市场若干意见》。
【17:47】长江证券上调83只股票折算率 下调保证金比例下限
据证券时报消息,7月4日下午,长江证券 公告,暂停公司融券券源供给;同时,上调83只股票折算率,上调幅度为5%-30%,并将融资保证金比例公式及下限进行调整,保证金比例下限由0.8下调为0.6。上述调整自2015年7月6日起生效。
【17:36】兵贵神速:证监会要求券商的1200亿周一11点前到位
今日上午,证监会召集21家证券公司负责人召开紧急会议。21家证券公司将以合计不低于1200亿元,用于投资蓝筹股ETF。据《财经》记者了解,证监会要求券商的这1200亿周一11点前到位,开盘先由证金公司垫资入市。
“由于时间仓促,只是先召集了21家券商,都以上市券商为主,接下来会有更多的券商参与。”一家参加会议的证券公司董事长告诉《财经》记者,“这1200亿跟大家所说的平准基金是两码事,完全不同的两个通道。这周末很关键,预计还会有更多措施。”
【17:15】一财援引央行内部员工透露:今天没有开大会
据一财援引央行内部员工透露,央行今天没有在开大会,院内停车场只有几辆车,都是他们内部员工的,并没有在单位加班的情况。此前有消息称,人民银行、汇金公司、中央储备全部集体下午召开会议,不排除将投入巨资稳定市场。
【16:57】中基协否认“23家公募基金公司联合公告”

中国证券投资基金业协会澄清公告:我们注意到,今天下午微信圈里出现了“23家公募基金公司联合公告”。经了解,截至目前,相关公司尚未发布所传公告,所传内容系谣言。中国基金业协会代表会员单位,保留就此事追究有关人员法律责任的权利。
【16:07】23家公募联合公告 动用270亿购买旗下股票基金

据一财网公布的一份《23家公募基金公司联合公告》,23家公募基金表示立即动用270亿元风险准备金购买旗下股票型基金。
按照自愿原则,取消动用自有资金购买旗下股票型基金不得超过60%上限的比例限制。同时立即停止开展借券业务。
【15:47】基金业召开“救市会议”
继上午证监会组织券商召开“救市会议”之后,下午多部委及相关单位又分别召开救市会议。
据《第一财经日报》报道,周六(4日)下午,中国证券投资基金业协会组织数十家公募基金、私募基金在金融街开会。
据其获得的参会名单显示,华夏基金督察长汤晓东、建信基金总经理孙志晨、嘉实基金总经理赵学军、兴业全球基金总经理杨东、易方达基金总经理刘晓艳、南方基金总经理杨小松、工银瑞信基金总经理郭特华、富国基金董事长薛爱东、汇添富基金董事长李文、中银基金总经理李道滨、招商基金总经理金旭、中欧基金董事长窦玉明都被要求参会。截至下午15:00,基金高管基本到齐。
北京一位大型公募基金经理给第一财经发来的一份救市方案给了较为清晰的救市方案。该方案显示,所有融资商业机构对已经达到平仓线的资产进行无限制全额收购,打包总资产后转为股本金参股“中国金融市场平准资金”。同时中国人民银行无限额贷款给平准基金,直至市场稳定。
“无限贷款,全额收购是需要的,最好再加上有无限杠杆的平准基金,要救市就应一撸到底。”该北京公募基金经理表示。
【15:22】保监会召开“救市会议”
据第一财经从保监会相关人士处确认,今天下午保监会也就股市相关问题召开会议,具体内容尚未透露。不过,近日关于险资护盘传言不断,会议或与险资权益类配置有关。
【15:21】国泰君安副总裁顾颉:唯一有效的救市措施是砸钱出来
据新浪财经,国泰君安顾颉认为,A股这场危机的原因是有毒资产(极高估值的股票)加杠杆。国家层面上救市,财政部降个印花税什么的肯定没用,现在唯一有效的就是直接砸钱出来。拿钱买走股票,把杠杆解掉。没有几千亿甚至更大级别的资金是无效的。现在已经不是“侠之大者,为国接盘”了,现在是要求国家当大侠,为民接盘了。
【15:10】东海证券加入救市大军
东海证券今日发布两融政策调整公告,对融券交易暂停公司融券券源供给,子公司东海期货有限责任公司拟提高股指期货保证金比例。同时,东海证券及东海期货将对融券客户和股指期货客户异常交易行为进行严格监控。
【14:31】管清友:1200亿不够 救市需真金白银
凤凰财经报道,民生证券管清友表示,1200亿不够,救市需真金白银。
【14:20】刘胜军:这是赤裸裸的行政干预
中欧陆家嘴国际金融研究院执行副院长刘胜军在微博中点评券商联合救市:1、这是监管部门对券商市场行为赤裸裸的行政干预;2、上市券商之股东的利益可能因此受损,有权提起法律诉讼(虽然法院很可能断然不予受理);3、这是中国证券市场制度建设历史上的严重倒退;4、为迎合股民而乱改规则,是为短视;5、唯一值得肯定的亮点是:只托蓝筹不托神创板。
【14:07】东方财富网官方微博提到,人民银行、汇金公司、中央储备全部集体下午召开会议,不排除将投入巨资稳定市场。

【13:47】中国证券业协会倡议:团结一致,众志成城,全力维护市场稳定
中国证券业协会周六(7月4日)在官网发布倡议书,指出证券公司作为市场主要参与者,必须主动承担责任,团结一致,众志成城,全力维护市场稳定。
【13:36】21家券商联合救市:出资不低于1200亿元
7月4日,中国证券业协会公告称,21家证券公司以2015年6月底净资产15%出资,合计不低于1200亿元,用于投资蓝筹股ETF。
公告还提到,上证综指在4500点以下,在2015年7月3日余额基础上,证券公司自营股票盘不减持,并择机增持。上市证券公司将积极推动回购本公司股票,并推进本公司大股东增持本公司股票。
21家证券公司召开会议,分析了当前股票市场形势,对我国资本市场发展充满信心,一致表示,坚决维护股票市场稳定发展。
【12:35】 肖钢亲自主持两个半小时救市会议

据《第一财经日报》,周六早晨肖钢亲自主持两个半小时救市会议,参会者称即将公告。
“今天会议讨论有哪些救市政策?”面对《第一财经日报》记者的追问,一位刚刚从富凯大厦门口走出的券商高层表示“不能说”,“一会就能看到发公告了”。
周六(4日)上午11:30左右,约三十多位券商人士集体走出富凯大厦。他们有的面带笑容握手道别,有的切切耳语,有的忧心忡忡,之后纷纷离去。有参会人士表示,会议由证监会主席肖钢亲自主持。
《第一财经日报》记者早晨看到,参会者都是在9点之前到达,预计会议从9:00开始。截至11:30,证监会与券商的救市讨论会持续了整整进行了两个半小时。
文章来源:华尔街见闻


