搜索
首页
大数快讯
大数活动
服务超市
文章专题
出海平台
流量密码
出海蓝图
产业赛道
物流仓储
跨境支付
选品策略
实操手册
报告
跨企查
百科
导航
知识体系
工具箱
更多
找货源
跨境招聘
DeepSeek
首页
>
阿里巴巴:第一财季营收2055亿,同比利润下滑50%
>
0
0
阿里巴巴:第一财季营收2055亿,同比利润下滑50%
每日金融
2022-08-05
2
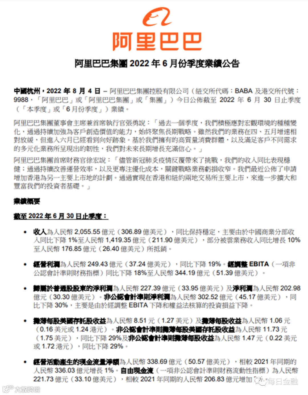
导读:8月4日晚间,阿里巴巴公布截止6月底的2023财年第一季度业绩,一季度公司总营收2055.55亿元。
8月4日晚间,阿里巴巴公布截止6月底的2023财年第一季度业绩,一季度公司总营收2055.55亿元,同比保持稳定,高于市场预期;归属于普通股股东的净利润为227.39亿元,同比下降50%;非美国通用会计准则下净利润为302.52亿元,同比下降30%;经调整EBITA为344.19亿元,同比下降18%,超过市场预期。
今年4月到6月,新冠疫情复发导致的供应链中断与消费信心疲软,对消费市场产生了一定冲击。其中,以淘系电商为主的中国数字商业板块收入同比下降1%,降至1419.35亿元。最能代表阿里核心电商收入的“客户管理收入”同比下降幅度达到10%,至 722.63 亿元。
主要原因在于4月、5月,疫情导致的供应链和物流中断,导致淘宝天猫上的GMV与取消订单数增加,特别是服饰和消费电子等重要品类的支付GMV下降,本季度淘宝和天猫上产生的在线实物GMV(不包括未付订单)同比录得中单位数下降。但5月下旬情况开始好转,618购物节期间淘宝天猫实现了支付 GMV 同比正增长,这也是本季度核心业务能顶住压力的原因,张勇表示7月的情况仍在好转。
财报显示,第一财季阿里海外数字商业板块收入为154.51亿元,同比增长2%。6月Lazada在东南亚的订单实现10%的同比健康增长,Trendyol订单同比增长46%。其中,国际零售商业收入同比下降3%,国际批发收入同比增长12%,Alibaba.com平台的中小企业交易额同比增长16%。
阿里所有业务中亏损最大的业务单元——本地生活在本季度则亏损继续收窄。本地生活服务板块该季度实现收入106.32亿元,同比增长5%,但整体订单量同比减少了5%。财报解释称,同样受疫情影响,饿了么餐饮配送订单减少,但非餐饮配送订单部分稳定增长,高德订单也强劲增长。本地生活服务GMV整体同比下降,但随着疫情的缓解,每个月的表现都有所改善,GMV整体在6月转为正增长。
创新业务部分,本季度该板块收入为4.79亿元,相较于去年同期的6.85亿元下降了30%。
7月底,张勇在公开信中指出,消费、云计算和全球化是公司的三大战略。在核心业务承压的背景下,阿里云业务该季度营收为176.85亿元,不及市场预期的182.2亿元,较上年同期的160.5亿元增长10%。云业务经调整EBITA连续七个季度实现盈利。
在张勇的眼里,云计算业务也代表了阿里巴巴更广阔的未来机会。在财报后的电话会议上张勇表示,可能会从云计算的角度去考虑新能源这样巨大的产业机会,以此来拓宽赛道。此外,站在消费、云计算的角度去在海外市场捕捉机会,也是未来努力的方向。
值得一提的是,阿里巴巴7月26日发布公告称,董事会已授权集团管理层向香港联合交易所提交申请,将新增中国香港为主要上市地。在中国香港联交所完成审核程序后,阿里巴巴将在中国香港联交所主板及纽约证券交易所两地双重主要上市,预计在2022年年底生效。
国信证券指出,阿里巴巴等中概股在美国市场仍面临监管政策不确定性,而“双重主要上市”能够减少潜在风险。预计“双重主要上市”完成后将有更多投资者出于规避风险考虑转换为港股,进而活跃公司股票在在中国香港市场的交易。
>>>>推荐阅读
德奥通航诉深交所案首次开庭审理
【声明】内容源于网络
0
0
每日金融
《每日金融》创立于2014年,聚焦金融科技的领创媒体品牌。用全球化视野、融媒体思维、跨平台理念,打造新时代创新媒体品牌矩阵,服务产媒融合发展。
内容
2068
粉丝
0
关注
在线咨询
每日金融
《每日金融》创立于2014年,聚焦金融科技的领创媒体品牌。用全球化视野、融媒体思维、跨平台理念,打造新时代创新媒体品牌矩阵,服务产媒融合发展。
总阅读
4.2k
粉丝
0
内容
2.1k
在线咨询
关注