
前期MSCI公布2017年度市场分类评审结果,中国A股被纳入MSCI新兴市场指数,共有222只中国A股入选,基础化工6只个股入选,万华化学、君正集团、浙江龙盛、盐湖股份玲珑轮胎、金正大。
入选MSCI的个股均为各个细分子行业的A股龙头,A股入选MSCI长期有利于吸引海外资金,优化投资者结构,龙头公司估值向海外看齐,因此我们对四只各龙头个股进 行的国际可对标公司发展路径进行归纳总结,提供一定借鉴意义。BASF是全球最大的基础化工巨头,是万华化学未来可对标的国际标杆企业。
1.1 巴斯夫基本情况
巴斯夫成立于 1865 年,总部位于德国莱茵河畔的路德维希港。经过 150 多年的发展,公司已发展成为全球规模最大的化工企业,化工方面收入连续10年排名化工企业第一。公司市值超过 800 亿欧元。
巴斯夫集团在全球约有 114,000 名员工,共设有五大业务领域,下辖 13 个业务分部, 负责 57 个全球和地区业务部门的运营和管理。这些业务分部按照业务领域或产品划分,为 86 个战略业务部门制定战略。公司有 6 个一体化(Verbund)基地,其中路德维希港一体化 基地是全球最大的综合性化工生产基地,一体化理念即诞生于此,并在不断完善后应用于世界各地的生产基地。另外在全球范围内还有 352 个生产基地,在全球超过 80 个国家设立了子公司。

巴斯夫是最大的公众持股的公司之一,共有超过 50 万名股东。2016年底分析表明,美国和加拿大地区的机构投资者持有18%的股本,德国的机构投资者持有11%,英国和爱尔兰持有11%,欧洲其他地区的机构投资者持有 17%,大约29%的公司股本为私人股本,主要被德国居民持有。


公司 2011 年至 2015 年营业收入稳定在 700 亿欧元以上,2016年受原油价格下跌的影响公司收入降至 575.5 亿欧元,但仍全球排名第一。2016年,公司五大业务领域中功能性材料与解决方案占总收入的 33%,特性材料占 26%,化学品占 23%,农业解决方案占 10%, 石油与天然气占 5%。


由于受原油价格下跌的影响,公司2015年和2016年净利润较前几年有所下降,分别为 43.2 亿和 40.8 亿欧元。公司毛利率水平近几年稳步上升,2016 年毛利率为 31.8%;净利率水平稳定在 7%左右。
图 6:不同地区销售额(不含石油与天然气)占比

图 7:不同地区客户占比

巴斯夫在 80 多个国家设有子公司,向世界各地的客户销售产品。2016年,巴斯夫 43% 的销售额(不含石油与天然气)来源于欧洲区。北美区的销售额占到集团销售总额的 26%, 亚太地区占 22%,南美、非洲与中东地区占 9%。按客户所在地计算,欧洲地区的客户占到了整个巴斯夫集团销售额的 45%,北美区占 25%,亚太地区占 21%,南美、非洲与中东地区占 9%。
1.2 巴斯夫主营产品五大业务领域
由于不断地内生发展和外延扩张,巴斯夫的规模不断扩大,产品种类也十分繁多,分为五大业务领域:化学品、特性产品、功能性材料与解决方案、农业解决方案、石油与天然气。

1.2.1 化学品业务
巴斯夫化学品业务领域由石油化学品、单体和中间体组成。产品范围覆盖溶剂、增塑剂、大容量单体和胶水,以及用于诸多领域的原料,如洗涤剂、塑料、纺织纤维、油漆、涂料、作物保护产品和药品。公司化学品产品可分为石油化学品、单体和中间体,分别占比 37%,43%和 20%。
化学品业务是巴斯夫一体化结构的核心,除服务于化工客户及其它各行各业的客户外,还为巴斯夫的其它业务部门提供用于生产下游产品的化学品。巴斯夫化学品业务收入2012-2014年在170亿欧元左右;受原油价格下跌影响2015-2016年收入在140亿欧元左右。



公司化学品业务的产品不只用于外销,也作为原材料用于一体化生产。生产品种繁多,总产能 2387.5 万吨/年,生产基地遍布世界各地。
公司也不断扩建化学品业务生产线,保证区域布局和规模优势,近几年新建或扩张 9 条生产线。


1.2.2 特性产品业务
公司的特性产品可以提高日常用品的稳定性、为它们增添色彩,还能提升这些日用品的应用功效。巴斯夫特性产品组合包括维生素、其他食品添加剂以及面向制药、个人护理、化妆品、卫生和日用品行业的配料。有一些特性产品可用于改进造纸、油气生产、矿石开采和水处理等行业的流程,并且能提升燃油和润滑剂效率,增强粘合剂和涂料性能,以及提高塑料稳定性。公司特性产品业务分为分散体与颜料、护理化学品、营养与健康和特性化学品,分别占比 30%,32%,13%和 25%。


公司特性产品业务收入较为稳定,近几年均保持 150 亿欧元以上的收入。产品生产线 分布在欧洲、北美、亚太地区、南美、非洲和中东地区。总产能 227.5 万吨/年。




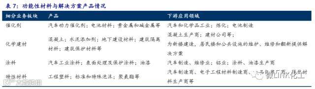
1.2.3 功能性材料与解决方案业务
公司功能性材料与解决方案业务领域为汽车、电器、化工、建筑、家居、体育和休闲用品等特定行业及客户提供整合的系统解决方案、服务和创新产品。相应的解决方案和产品覆盖催化剂、电池材料、工程塑料、聚氨酯系统、汽车涂料、表面处理解决方案、混凝土混合剂以及瓷砖粘合剂和装饰漆等建材系统产品。公司功能性材料与解决方案业务分为特性材料、催化剂、化学建材和涂料四大类,分别占比 37%,33%,13%和 17%。
图 13:功能性解决方案业务领域

图 14:功能性解决方案业务收入情况 (亿欧元)

公司功能性材料与解决方案业务收入持续增长,2010年至2016年年复增长率达到12%,2016 年收入为 187.3 亿欧元。

公司也不断扩建特性产品业务生产线,保证区域布局和规模优势,近几年新建或扩张15 条生产线。


1.2.4 农业解决方案业务
巴斯夫农业解决方案业务领域致力于为作物保护、种子处理、水源管理、养分供给和植物抗性等领域提供创新的化学和生物解决方案。农业解决方案业务分为杀真菌剂、除草剂、杀虫剂和功能性作物保健四类,占比分别为 43%、39%、13%、和 5%。


公司农业解决方案业务收入近几年较为稳定,保持在 55 亿欧元左右,2016 年收入为 55.7 亿欧元。

1.2.5 石油与天然气业务
公司的石油与天然气业务集中在石油与天然气储量丰富的欧洲、北非、俄罗斯、南美及中东等地区进行勘探和开采。此外,公司还与合作伙伴俄罗斯天然气工业股份公司(Gazprom)携手,在欧洲积极从事天然气的运输业务。
受油气价格下跌的影响,公司终止了天然气运输和储藏业务,仅保留勘探生产业务。2016 年公司油气业务收入 27.7 亿欧元。


近几年巴斯夫的 PE 主要集中在 10-20 倍之间,PB 主要集中在 2-3 之间。而 MDI 龙头万华化学近几年的 PE 也在 10-30 倍之间徘徊,PB 集中在 3-5。目前万华化学的估值正处于巴斯夫估值的底部。
图 18:万华与巴斯夫历史 PE

图 19:万华与巴斯夫历史 PB

巴斯夫历史 ROE 虽然有所波动,但历年均值在 15%左右;其 ROIC 均值也在 11%,长期保持了较强的盈利能力。万华化学的 ROE 历年均值在 30%左右,ROIC 均值在 17%左右,盈利能力强。


巴斯夫股息率近几年稳定在 4%左右,有稳定的派息能力。万华的股息率则稳定在 3%左右。
图 22:万华与巴斯夫净股息率(%)

图 23:万华与巴斯夫经营活动现金流和资本开支

巴斯夫有很强的制造经营活动现金流的能力,每年的经营活动现金流净流入均大于 60亿欧元,2015 年的经营活动现金流入最高,达到 94.5 亿欧元;强劲的制造现金流能力保证了巴斯夫的内生外延,近 5 年资本支出均超过 40 亿欧元。减掉资本支出,巴斯夫自由现金流每年仍有约 30 亿欧元的净流入,强大的现金流能力为公司健康发展以及扩大规模提供了保障。
万华化学自 2010 年起,经营活动现金流净流入逐年增长,2016 年达 63.5 亿元,同比增速高达 80%;近 4 年资本支出均超过 40 亿元。
巴斯夫于 1865 年创立于德国莱茵河畔的路德维希港,以制造染料起家,纵观其 150 多年的发展历程大致可分为如下五个阶段:1865-1901 年,1902-1924 年,1925-1944 年,1945-1964 年,1965-至今。我们将对最后一个阶段——通过一系列兼并重组成为一个跨国企业做比较详尽的介绍。
二战以后, 德国经济景气持续到 20 世纪 60 年代中叶, 1967 年德国首次出现不景气,GDP 从年增长 8%跌至 0.2%,就业机会极少,公众要求对国家的政策和其在经济发展所起的作用进行重新评价。最终政府开始了迟到的改革。
投资计划和通过两个主要政党联合提出的稳定法律帮助国家恢复充分就业和加速经济,这个状况维持到 1973 年 10 月石油危机之前。石油输出国减少产量和提高价格使全球跌入自 1929 年经济巨大衰退以来最严重的危机中。
自 1960 年以来, 巴斯夫的总部路德维希也经受变化,开发国外未来生产场地使巴斯夫运行更加有效。在高度工业化国家和市场中建立装置、优先保证公司原料基地、扩大包括与消费者和高价值产品合资、环境保护、研究创新以及全球化等成为关键的市场因素。1990年以来,巴斯夫在潜在市场中持续投资,尤其在东南亚。 这一开发的关键要素是巴斯夫的一体化理念, 该理念可以追溯到公司成立之初。一体化理念有条不紊地移植到新的生产场地, 它是在高竞争业务中制胜非常重要的因素。基础化工品和中间体在一体化体系中起着重要作用, 因为其在许多领域里用于各式各样的合成。
众多化工公司中,巴斯夫拥有最广泛的化工产品系列。
20 世纪 90 年代初期。冷战结束、柏林墙的倒塌和德国的统一导致更多政策和结构性的变化。虽然这十年也给巴斯夫带来变化和挑战,巴斯夫坚持原来的方针,并在德国东部新施瓦兹什得投资。
进入21世纪,巴斯夫这样的跨国公司更加重视市场全球化、企业的战略和场地的布局。巴斯夫积极推进基于工业学科研究的结构改革,借此开拓新的业务的潜力。持续性、效益、团队精神乃至客户的关切点是巴斯夫通向未来的关键要素。这是有远见和有责任的表现,同时充满自信和活力作为巴斯夫的象征。

Carl Wurster 在巴斯夫公司成立 100 周年纪念会上说“巴斯夫的创始人从创业初期便充分意识到,只有尽量自主生产必要的原材料和前体并推动与资助研发活动,才能在染料与其他高性能化学品领域的激烈竞争中获得成功。因此,他们创立了一个巴斯夫沿用了 100 年并帮助公司取得巨大成功的卓越体系。”。成立 100 年标志巴斯夫的历史开创了新的一页:巴斯夫通过在国内外建设和收购生产场地以及把生产与市场紧密结合拓展世界业务。
另外,巴斯夫也在发展过程中调整产品结构,剥离盈利能力较弱或与自身发展关联较弱的业务。例如 1996 年巴斯夫出售了在金陵巴斯夫树脂有限公司的股份;1993 年巴斯夫于 90 年代末出售了 Kali und Salz GmbH 公司的大部分股份(生产碳酸钾),并于 2011 年出售了最后 10% 的股份;1997 年巴斯夫出售了全球磁带业务;2016 年受油气价格下跌的影响, 公司终止了天然气运输和储藏业务,仅保留勘探生产业务。
巴斯夫公司自 20 世纪 90 年代起就始终在世界化工企业中排名前列。保证其地位的除了强大的研发能力,更与其一体化战略和全球化的区域布局关系密切。


4.1 一体化战略,优秀的成本控制能力
早在 1865 年 , 德国人 Friedirech Engehlom 在建立巴斯夫时, 他把染料的生产和研究放 在一起, 相关的装置放在一起, 前面装置的产品和剩余原料可以作为后面装置的原料。这是 一体化的雏形。
在巴斯夫 20 世纪后半期的发展历程中,尤为值得关注的是在 70 年代的石油和经济危 机中,巴斯夫公司发展战略的积极调整,他们通过积极进军上游石化业务,把一体化作为不断进行化学创造的力量源泉。化工企业容易受到原材料价格波动的影响。为了减少这种风险,几十年前巴斯夫就开始采取措施,打通从上游到下游的业务链。1969 年,巴斯夫并 购了德国历史最悠久的石油与天然气公司 Wintershall,由此保障了石化原材料的供应。两 家公司董事会所签署的一项声明中称:“两家公司的合作以及加工原材料领域内化工行业需要精炼技术带来的商机,将带来最大经济效益。结合我们的财务优势,将更为迅速有效地抓住石油生产与加工领域中的机遇。”而随后而来的 70 年代石油危机中,竞争者们充分 体会到了巴斯夫这种垂直一体化的优势——Wintershall 公司向巴斯夫供应了大约十分之一 的天然气。通过控制原材料供应,巴斯夫得以降低原材料成本。2005 年以来,尽管油价大 幅攀升,但巴斯夫所受的影响却远小于其他化工巨头。2006 年 4 月,巴斯夫收购俄罗斯一 个天然气井 35%的股份。此外,它还持有西西伯利亚一个油田的股份。
在一体化的战略框架下,巴斯夫基于其上游石化装置生产的基础化学品,形成了全球范围的生产网络,并向下游纵向发展中间类化学品和精细化学品等核心业务。通过兼并上下游企业,形成庞大的“生产链”,并开始将目标转向化学与技术、化学与生物融合的边缘领域,如生物和纳米技术。
巴斯夫将一体化理念作为传家宝继承并发展,“一体化”几乎涵盖了企业的所有活动, 生 产、能源、物流、员工、技能、采购、客户、战略伙伴和社会, 都搞一体化。“VERBUND” 成了巴斯夫企业哲学中不可或缺的一部分。正如巴斯夫所称, “VERBUND”塑造了巴斯夫的 过去和未来。


4.2 内生外延双重扩张,世界范围布局
巴斯夫初期的业务是基础化工品和中间体, 现在的业务是生物技术、纳米技术、材料科 学和能量管理技术产品。通过上述令人目不暇接的产品技术收购和资本运作, 也包括开发, 实现了核心业务的更替, 达到核心产品的技术、规模和竞争力都处于世界的引领者地位。

巴斯夫集团 2016 年销售额为 575.50 亿欧元,息税前利润为 62.75 亿欧元。公司销售额 分布在世界各地,欧洲,北美和亚太地区销售额均超过 100 亿欧元,南美、非洲及中东地 区销售额也超过 40 亿欧元。

以大中华区市场为例,巴斯夫早在 1885 年就开始布局,并在 1969 年在台湾进行首次投资。通过一系列的投资和收购,现今巴斯夫在中国已经有四个生产基地,其中南京基地为巴斯夫六个一体化基地之一。伴随着中国经济高速增长,巴斯夫在大中华地区的战略布局收获颇丰。
图 26:巴斯夫在大中华的布局

巴斯夫上海浦东基地:巴斯夫上海基地是巴斯夫大中华区总部,是根据“一体化”理念,结合研发、市场、生产为一体的全资综合基地。其坐落于上海的浦东高桥,始建于 2000年,共有约 3000 名员工。自 2012 年成为巴斯夫亚太创新园(上海)所在地,2016 年起成为巴斯夫先进材料及系统研究全球平台总部所在地。基地共有八套生产装置和一套废水处理装置。生产产品有新材料包括 Ultramid®聚酰胺(PA)、Ultradur®聚对苯二甲酸丁二醇 酯(PBT)、聚氨酯组合料、Elastollan®热塑性聚氨酯(TPU)、Cellasto®微孔聚氨酯弹 性体、丙烯酸分散体和聚合物着色剂、清洁剂、金属络合染料、皮革助剂、聚乙烯吡咯烷酮(PVP)。
巴斯夫上海漕泾基地:巴斯夫上海漕泾基地位于上海漕泾的上海化学工业区,其首个聚四氢呋喃生产装置于 2005 年投产。基地包括一家全资公司,一家与上海华谊精细化工有限公司(华谊)的合资企业,以及两家与其他合作伙伴的合资企业。生产产品有聚四氢呋喃(polyTHF®)、甲苯二异氰酸酯(TDI)、二苯基甲烷二异氰酸酯(MDI)、聚异氰酸酯 (Basonat®)、汽车涂料、聚酰胺聚合物、工艺催化剂。

巴斯夫南京一体化基地:巴斯夫南京一体化基地是巴斯夫全球 6 个综合一体化生产基地之一,坐落在南京化学工业园,成立于 2000 年,共有约 1880 名员工,是由巴斯夫和中国石油化工股份有限公司(中国石化)各持一半股份的合资企业。基地共有32 套生产转装置。生产产品有低密度聚乙烯、乙烯-醋酸乙烯共聚物、乙二醇、聚苯乙烯、丙烯酸和丙烯酸酯、非离子表面活性剂、高吸水性树脂、正丁醇、异丁醇、2-丙基庚醇、丁二烯、聚异丁烯等。年产能 300 万吨,总投资 52 亿美元。
巴斯夫重庆基地:巴斯夫重庆基地坐落在重庆市长寿经济技术开发区,2011 年获得国家发改委核准,是巴斯夫全资生产基地,首套 MDI 装置与 2015 年投产。生产产品有二苯基甲烷二异氰酸酯(MDI),年产能 40 万吨,总投资约人民币 80 亿元(约 8.6亿欧元)。

内容来自微LINK化工
精彩推荐:
《2016 十三五新材料技术发展报告》发布!附143页PDF免费送


