
想了解最新最全的2022共混智造的内容与服务?8月25日(周三)下午15:00,链塑网会务团队将在【共混智造视频号】为大家一一解析。
2022CIM共混智造官方信息发布会
1. 今年的共混智造上有什么?
2. 参会嘉宾该怎样高效选报告、逛展会、找人脉?
3. 我们为参展企业提供了哪些服务和平台?
链塑网总经理桂雙雙、共混智造项目经理甜甜、主持人龙昊将与您相约直播间,千万不要错过!
南京聚隆发布2022年半年度报告,上半年实现营业收入7.84亿元,同比增长4.37%,归属于上市公司股东的净利润约2038万元,同比减少19.68%
公司目前产品主要包括改性塑料、木塑和碳纤维复材,其中改性塑料和木塑产品占据公司营收的95.7%
公司产品主要用在于汽车、高铁及轨道交通、5G 通讯、电子电气、航空航天、环保建筑工程、医疗健康等领域。
毫无疑问,汽车是公司当前的重点,尤其是新能源汽车。
报告期内,汽车领域营收4.87亿元,同比增长 18%,占公司销售收入62%;而高铁及轨道交通领域营收仅0.76亿元,同比增长204%。
为了服务好主机厂,公司开发出高性能阻燃材料、耐高温与长期热稳定材料、耐化学溶剂材料、高电性能低阻抗材料、高性能密封材料、透波吸波材料、激光焊接材料等,已应用在电池模组内部、电池模组周边、电池冷却系统、电池电容壳体、高压连接器和充电系统、毫米波雷达等部件。
此外,还有高韧性、低收缩率、耐电解液材料特点的特种PBT材料及替代进口的高性能TPV材料,被成功应用于新能源汽车电池密封部件。
并且,还专门成立“大项目和可持续发展部”,推动高性能回收塑料(PCR)材料的市场开拓,满足客户对碳交易的要求。
而接下来,特种工程塑料、碳纤维复材以及尼龙将是公司重点加码的对象。
近日公司公告,拟募集资金总额不超过24,000万元(含本数),在安徽省滁州市成立安徽聚兴隆新材料科技有限公司,拟新建年产5万吨特种工程塑料及改性材料生产线,包括高温尼龙、PPS、改性工程塑料等,以及年产 30 吨碳纤维复合材料生产线建设项目。
并且对外投资并控股公司“广东聚旺科技有限公司”,不断加大PPA(高温尼龙)材料、可降解材料系列产品的研发力度。
重磅消息!
更多关于共混行业最新最专业的话题分享,尽在2022共混智造!1张会票→4场圆桌专题讨论会+1场主论坛+3场平行论坛+近50份报告+100家展商+700+行业人脉,期待您能满载而归!
报名联系:
固定电话 (021) 52688862
王先生 18616048967
或扫描下列二维码了解会议详情,报名参会!
←共混智造官方小程序上线!
超全会议信息、共混圈子一手掌握!
→扫描右侧二维码,直接报名参会。
提前进入社群,超多福利等你拿!
会议概况
名称:2022共混智造
主题:不确定时代,供给侧整合的力量
时间:2022年9月14~16日
地址:中国·苏州
参会人数:700+
参会人群:共混领域生产经理、研发经理、工艺技术负责人、工艺装备负责人、企业管理者等
主办方:链塑网
会议议程
会议主题:
不确定时代,供给侧整合的力量
4场圆桌专题研讨会+1场主论坛
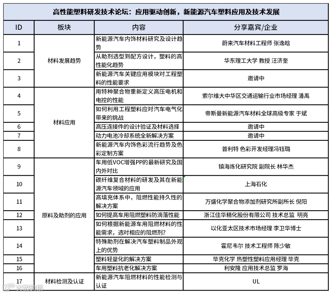
点击查看大图
3场平行论坛
点击展开全部议程
参展企业
向下滑动查看
长按扫码查看高清平面图
二楼展位信息更新中...
参会报名企业(更新中)
向下滑动查看
(本名单按首字母顺序排序)
推荐阅读




