点击蓝字 关注我们
6月6日,工业和信息化部、国家发展和改革委员会、商务部、国家机关事务管理局、国家金融监督管理总局、国家能源局公布了50家2023年度国家绿色数据中心名单。
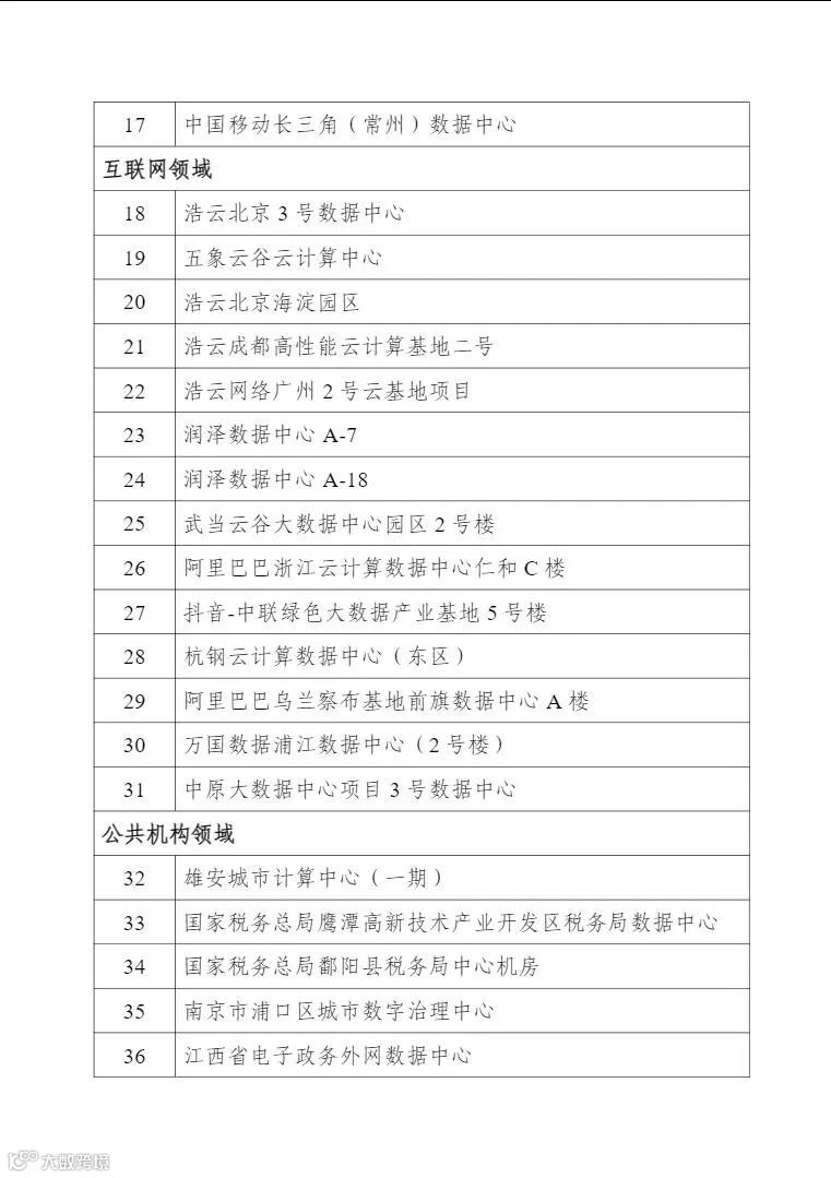
附:2023年度国家绿色数据中心名单
名单显示,国家绿色数据中心涉及六大领域,包括通讯领域17家、互联网领域14家、公共机构领域11家、能源领域1家、金融领域6家、智算中心领域1家。
绿色数据中心评估标准包含能源高效利用、绿色低碳发展、科学布局及集约建设、算力资源高效利用等15个指标,要求机柜资源、算力负荷、网络资源等算力资源利用水平处于行业内先进水平,算力算效水平高。
申报的数据中心须符合国家新型基础设施绿色高质量发展有关规划和布局要求,实现集约化、绿色化、智能化建设,且优先推荐位于国家算力枢纽及国家数据中心集群范围内的数据中心。
数据中心是新型基础设施节能降耗的关键环节,也是促进全社会降碳增效的有力抓手。
互联网基础服务
当然选极云!
扫码即可为您提供
定制化解决方案!
关于我们
极云科技是国内知名的云计算及IDC基础服务提供商,四川省高新技术企业,拥有工信部颁发的跨地区增值电信业务(ISP)许可证、华为云经销商资质并取得多项软著证书。
业务涵盖公有云、IDC租用托管、成都服务器托管、成都机柜租用、等保安全、私有云建设等企业级互联网基础服务。

