
报名传送门(点击图片)
4月3日,江苏泰兴市应急管理局通报:当晚9时许,江苏中丹技术化工有限公司污水车间废水储罐发生一起火灾事故。
截至当晚9时30分,明火已经扑灭,事故未造成人员伤亡,事故原因正在调查之中。
自江苏省“3.21”化工厂爆炸事故发生之后,江苏省人民政府办公厅发布关于征求《江苏省化工行业整治提升方案(征求意见稿)》(以下简称“方案”)意见的紧急通知。对未来五年之内,江苏省化工企业、化工园区的改造升级及退出做出了明确指示。
公开资料显示,截至2017年,江苏省化工产业收入为两万多亿元,全国排名第二。2017年江苏全省共有化工企业逾5000家。
近几年来,江苏省已接连开展几项化工整治行动。意见稿要求全力推动化工园区整治改造提升,其中包括减少化工园区(集中区)的数量。根据已提出的和新增加的化工园区安全、环保要求,从园区规模、产业层次、用地面积、规划许可、安全监管、环境治理等方面,对江苏全省50个化工园区开展全面评价,根据评价结果,压减至20个左右。到2020年底,江苏省化工生产企业数量减少到2000家,到2022年,全省化工生产企业数量不超过1000家。江苏省工信厅相关人士表示,该《方案》意见稿目前仍处于研究阶段,尚未正式发布。
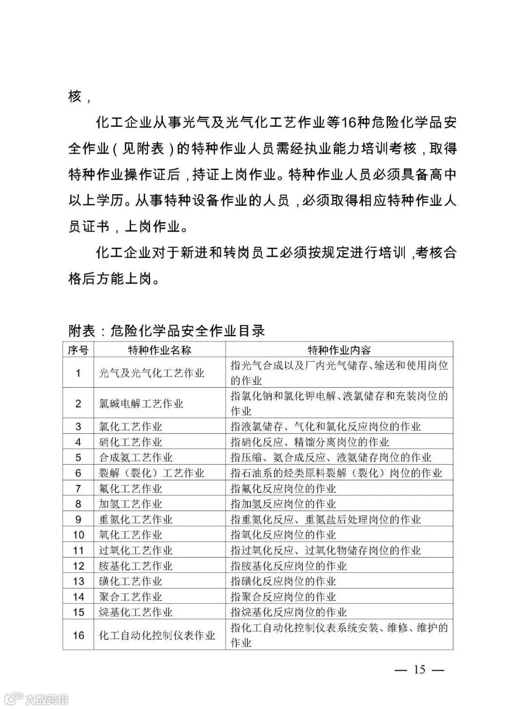
附“方案”正文




















从全国范围来看,江苏响水“3·21”特大爆炸事故后,包括山东、河北、浙江、福建等沿海省份均开展了化工产业安全整治行动。江苏盐城市决定彻底关闭响水化工园区,将陈家港镇列入全市改善农民群众住房条件“十镇百村”试点,并加快实现乡村振兴。
针对近期频现的化工事故,这些举措彰显了江苏省对化工企业整改的决心,但就实际而言,更多中小企业即将被迫退出,面临生存问题。未来,那些安全措施落地到位的合规化工企业将被看好,尤其像鲁西化工、浙江龙盛这些龙头企业将一路领航。
来源:互联网
报名传送门(点击图片)




