大数跨境
0
0

3张表为你整理常见塑料性能及用途!【可下载】

3张表为你整理常见塑料性能及用途!【可下载】 链塑网
2021-10-13
4
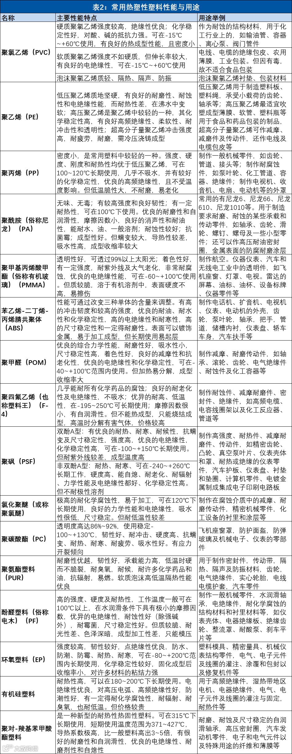
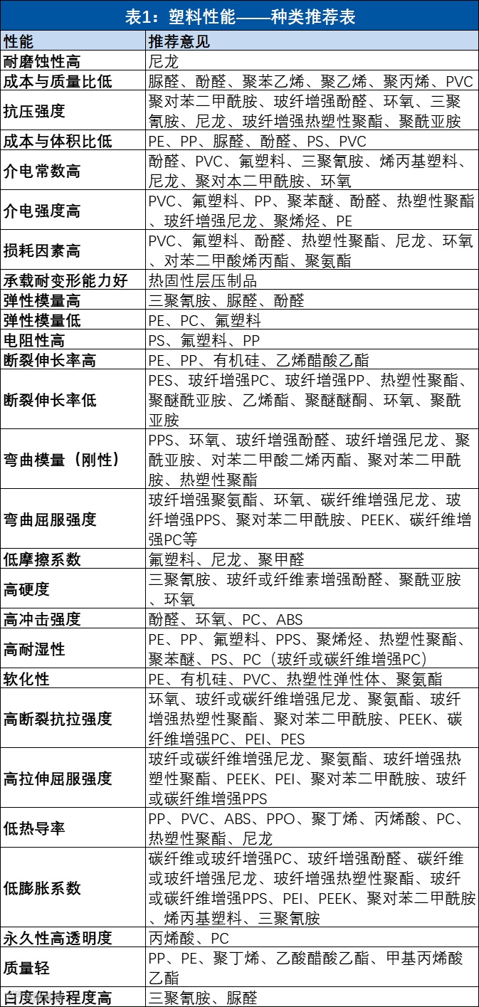
导读:本文整理了几种常见塑料的性能对比参数,希望对您有所帮助


本文整理了几种常见塑料的性能对比参数,希望对您有所帮助。







点击关注共混人都在关注的视频号吧!


推荐阅读

▷▷ 还有人不知道这三类助剂在高温下对聚碳酸酯颜色的影响吗?

▷▷ 从这6点看碳酸钙性能参数对塑料填充改性母料的影响!

▷▷ 工程塑料阻燃体系大盘点!消费市场及供需情况如何?

▷▷ 教你改变塑料的刚性、韧性、抗冲击性,让塑料更加“刚强”!

▷▷ 为什么别人家的改性配方总能选对助剂?

▷▷ 塑料着色剂是如何偷偷影响抗氧剂、光稳定剂效果的?

内容来源:塑料大王

免责声明:本文(部分)数据、图表或其他内容来源于网络或其他公开发表的资料,仅供读者参考、交流、学习,不涉及任何商业行为或目的。版权归属原作者、原出处。若版权所有者认为本文涉嫌侵权或其他问题,请联系我方并及时处理。


【声明】内容源于网络
0
0
链塑网
塑料工业数据资讯聚合平台,为用户提供全球塑料工业数据库、市场情报、专业会议等服务。
内容 7379
粉丝 0
链塑网 塑料工业数据资讯聚合平台,为用户提供全球塑料工业数据库、市场情报、专业会议等服务。
总阅读4.1k
粉丝0
内容7.4k