
英力士宣布,将从日本领先的化学品制造商三井化学公司手中收购位于新加坡裕廊岛的三井苯酚有限公司的全部资产,总价为3.3亿美元。该交易需要获得监管部门的批准,目前预计将于2023年第一季度完成。
新加坡裕廊岛该企业的营业额为7.5亿美元,每年生产超过100万吨产品,包括异丙苯(41万吨/年)、苯酚(31万吨/年)、丙酮(18.5万吨/年)、α-甲基苯乙烯(2万吨/年)和双酚A(15万吨/年)。
裕廊苯酚和双酚A资产的增加,与英力士现有的资产组合非常契合英力士的发展,并为英力士在德国、比利时和美国的生产基地提供了重要的整合机会。
英力士苯酚公司业务总监Gordon Adams说:通过此次收购进入亚洲市场,使英力士苯酚拥有独特的能力来支持我们全球客户的未来增长计划,同时我们期待开发与双酚A相关的新市场和客户关系,双酚A将是英力士的新产品。
重磅消息!
更多关于共混行业最新最专业的话题分享,尽在2022共混智造!1张会票→4场圆桌专题讨论会+1场主论坛+3场平行论坛+近50份报告+100家展商+700+行业人脉,期待您能满载而归!
报名联系:
固定电话 (021) 52688862
王先生 18616048967
或扫描下列二维码了解会议详情,报名参会!
←共混智造官方小程序上线!
超全会议信息、共混圈子一手掌握!
→扫描右侧二维码,直接报名参会。
提前进入社群,超多福利等你拿!
会议概况
名称:2022共混智造
主题:不确定时代,供给侧整合的力量
时间:2022年9月14~16日
地址:中国·苏州
参会人数:700+
参会人群:共混领域生产经理、研发经理、工艺技术负责人、工艺装备负责人、企业管理者等
主办方:链塑网
会议议程
会议主题:
不确定时代,供给侧整合的力量
4场圆桌专题研讨会+1场主论坛
点击查看大图
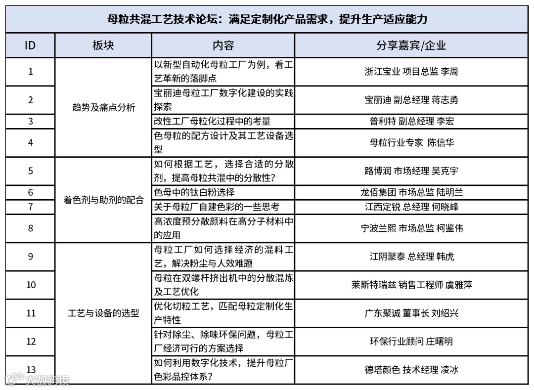
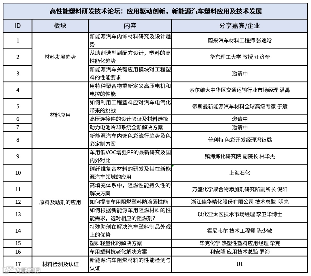
3场平行论坛
点击展开全部议程
参展企业
向下滑动查看
长按扫码查看高清平面图
参会报名企业(更新中)
向下滑动查看
(本名单按首字母顺序排序)
推荐阅读




