
8月15日,福建漳州古雷炼化一体化项目百万吨级乙烯及下游深加工装置阶段性竣工环境保护验收报告公示。
根据环保验收报告。本次为阶段性竣工环保验收,验收范围主要包括:新建 80 万吨/年蒸汽裂解装置、55 万吨/年裂解汽油加氢装置、35 万吨/年芳烃抽提装置、13 万吨/年丁二烯抽提装置、35 万吨/年聚丙烯(PP)装置、10 万吨/年热塑性弾体(SBS)装置、10/70 万吨/年环氧乙烷/乙二醇(EO/EG)装置、60 万吨/年苯乙烯(SM)装置等 8 套化工装置。
另外,乙烯醋酸乙烯树脂(EVA)装置暂不具备验收条件,其主体装置及配套设施等不纳入本次验收范围,待具备条件后另行开展验收工作;环氧丙烷装置、双氧水装置暂缓建设,其主体装置及配套设施等不纳入本次验收范围。
据悉,此次验收公示的项目为古雷炼化一体化项目一期,于2021年8月中下旬建成投产;除此之外,一体化项目二期也于近期进行了社会稳定风险公示。
古雷炼化一体化项目一期
古雷炼化一体化项目是大陆与台湾最大的石化产业合资合作项目,由福建炼油化工有限公司和旭腾投资有限公司各占50%股份合资成立的福建古雷石化有限公司负责实施。
其中一期项目于2017年12月开工,2021年8月中下旬建成投产,项目总投资278亿元,预计年产值260亿元,可拉动当地超1000亿元的下游产业,成为福建全方位推动高质量发展超越的“新引擎”。一期原设计为11套主体装置,实际建设过程中26万吨/年双氧水、20万吨/年PO装置暂缓建设。
古雷炼化一体化项目二期
6月20日,福建古雷炼化一体化工程二期项目社会稳定风险公众参与信息公示。二期项目基于古雷炼化一体化项目一期的基础上进行开展。项目名称:福建古雷炼化一体化工程二期项目项目地点:福建漳州古雷石化基地规划的“炼化一体化及配套项目区”。
建设性质:新建
建设规模:项目总占地面积697.3公顷。
建设内容:包括1600万吨/年炼油、150万吨/年乙烯、2×160万吨/年芳烃联合装置及下游配套炼油化工装置、油煤制气装置等;配套的公用工程系统、辅助设施等;厂区外配套系统包括码头、产品罐区、管廊、输煤栈桥等工程。
建设工期:3年
项目报批总投资:732.9亿元(不含增值税)。
重磅消息!
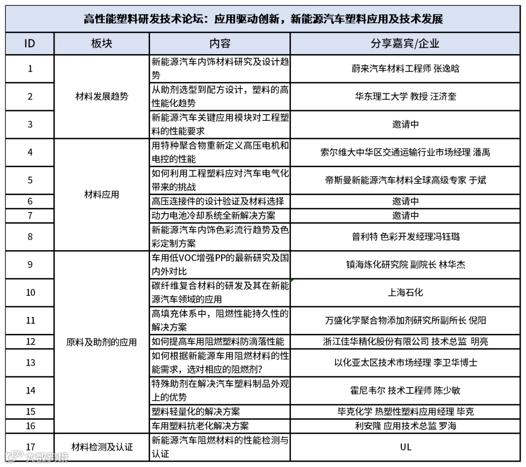
更多关于共混行业最新最专业的话题分享,尽在2022共混智造!1张会票→4场圆桌专题讨论会+1场主论坛+3场平行论坛+近50份报告+100家展商+700+行业人脉,期待您能满载而归!
报名联系:
固定电话 (021) 52688862
王先生 18616048967
或扫描下列二维码了解会议详情,报名参会!
←共混智造官方小程序上线!
超全会议信息、共混圈子一手掌握!
→扫描右侧二维码,直接报名参会。
提前进入社群,超多福利等你拿!
会议概况
名称:2022共混智造
主题:不确定时代,供给侧整合的力量
时间:2022年9月14~16日
地址:中国·苏州
参会人数:700+
参会人群:共混领域生产经理、研发经理、工艺技术负责人、工艺装备负责人、企业管理者等
主办方:链塑网
会议议程
会议主题:
不确定时代,供给侧整合的力量
4场圆桌专题研讨会+1场主论坛
点击查看大图
3场平行论坛
点击展开全部议程
参展企业
向下滑动查看
长按扫码查看高清平面图
二楼展位信息更新中...
参会报名企业(更新中)
向下滑动查看
(本名单按首字母顺序排序)
推荐阅读




