在国内国际双循环新发展格局下,合成树脂产业作为我国化工材料的重要支柱,其发展与国民经济紧密相连。为应对当前复杂严峻的国际局势,深入贯彻中央经济工作会议等精神,落实党中央对中国式现代化建设的各项部署,总结“十四五”成果,布局“十五五”规划,助力合成树脂行业突破发展瓶颈,实现高质量发展,中国合成树脂协会定于2025年8月11日至15日在江苏无锡隆重召开“2025中国合成树脂产业发展大会”。本次大会得到了工业和信息化部、中国石油和化学工业联合会的悉心指导,并以“创新赋能、新质领航、融合发展”为主题,汇聚行业顶尖智慧,共商发展大计。
大会同期,即8月13日至15日,“2025中国合成树脂新材料新装备展览会”将盛大开幕。本届展览会紧扣“应用驱动、产业联动”的核心主题,汇聚国内外众多企事业单位的最新研发成果,全面展示合成树脂的新品种、新装备、新应用、新技术、新工艺,以及数字化转型的显著成就。展会旨在打造一个涵盖行业产业链上下游典型企业的综合性平台,实现产品展示、技术交流、成果推广和信息共享,为展商、用户及专业买家提供更多交流与互动的机会。此次展会将特别关注产业链联动,展示新材料在新能源汽车、无人机、具身智能机器人等新兴领域的创新应用,以推动整个行业的健康与可持续发展。
大会亮点
1、权威专家齐聚,共绘行业蓝图
大会邀请多位资深专家亲临现场,他们将凭借深厚的专业造诣与丰富的行业经验,为行业发展精准把脉,深度剖析政策走向、市场趋势与技术前沿,为企业发展提供权威指导。
2、聚焦新兴应用,挖掘市场潜力
围绕低空经济、具身智能机器人、人工智能、大健康、新能源汽车等战略新兴领域,深入探讨合成树脂在其中的前沿应用,助力企业精准把握市场需求,开拓新的业务增长点。
3、探索创新路径,推动产业升级
从技术创新、新兴应用、产业发展、循环经济等多个维度,深入研讨如何加快发展新质生产力,推动合成树脂行业实现高端化、绿色化、智能化转型,提升产业核心竞争力。
4、加强产业协同,促进融合发展
联合行业上下游企业,搭建交流合作平台,促进产业链协同创新,推动资源共享、优势互补,共同应对市场挑战,实现互利共赢。
展会亮点
1、展示“十四五”期间重大行业成果
包括COC、POE、EVOH、PEEK、PAEK、PI、POM、特种共聚PC等关键材料的突破,高碳α-烯烃、己二腈等成功量产的原料,以及化学回收、降解塑料等可持续发展成果。
2、构建跨行业全产业链交流平台
邀请合成树脂原料、改性、助剂及制品等产业链领先企业,涵盖无人机、具身智能机器人、大健康、电动汽车、储能等新兴应用领域的顶尖企业参展。现场将与上游材料企业深入交流,展示材料应用成果,发布技术需求,并有化工园区和金融企业鼎力支持,助力参展企业。展会期间,将有机器人等领域的专业企业参展,并组织相关论坛,深入交流下游行业对材料的具体需求。
3、探索行业未来“十五五”发展趋势
组织头部企业开展各类交流活动,发布行业发展报告,研讨行业“十五五”规划,广泛征集意见,为工信部、发改委和科技部等部委提供行业发展建议,为企业未来发展规划指引方向。
4、展会现场将举办多场产品介绍和专题论坛
13日至15日,展会场馆将盛大举办“2025机器人与合成树脂行业协同发展研讨会”以及“智汇新材、未来已来”第二届新材料及下游应用圆桌论坛。同时,还将举行由多家企业组织的多场专题会议,包括鹏孚隆主办的PEEK会议、蓝帆医疗承办的大健康材料会议、DT新材料举办的生物基材料会议、新和成组织的PPS会议、浙江海科的聚四氟乙烯会议、泰州的MPPO会议、江苏先诺新材料的PI纤维会议、无锡殷达的长碳链尼龙会议,以及惠州立拓的化学回收和利用抖音获客销售策略专题会议等。此外,企业展台也将举办多场新产品发布会。
参加本次展览会的企业涵盖众多知名企业,包括中石化、中石油、上海凯赛、优巨化学、合诚技术、浙江科赛、锦湖日丽、会通新材料、杭州本松、中广核俊尔、鹏孚隆、新和成、蓝帆医疗、利安隆、鼎际得、宿迁联盛、惠州立拓、科倍隆、大疆、华为、宇树、埃斯顿、小米等头部企业及“专精特新”小巨人企业。百余家企业携各自的创新产品亮相展会,不仅极大地丰富了展会的展示内容,还将显著提升树脂产业链相关企业在供需对接方面的效率,为产业链注入新的活力与机遇,进一步拓展商业合作的潜在空间。
现将会议有关事项通知如下。
一、会议报到
主论坛报到时间:8月12日(全天)
分论坛报到时间:8月11日起,见各分论坛通知
主/分论坛报到地点:无锡君来世尊酒店(一层大堂)
二、活动内容
(一)主论坛
时间:2025年8月13日(全天)
地点:无锡太湖国际博览中心B馆二楼B6馆
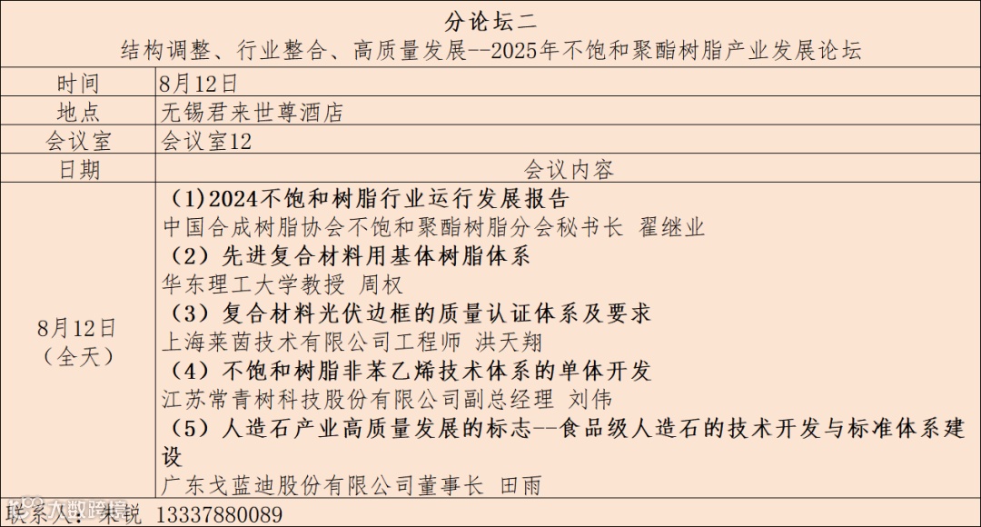
(二)分论坛
分论坛时间:2025年8月12日,8月14日
分论坛地点:见各分论坛通知
具体议程以现场通知为准
三、会议费用
会员单位2800元/人(赠送行业发展报告),非会员单位3600元/人,同一单位3人以上人员参会,享受以上价格9折优惠,一次缴费可参加同期所有开放会议。会议注册费用包括资料费、场地费、餐费及会务费用等。住宿及往返交通费用自理。
付款方式:银行汇款
汇款信息
账户:中国合成树脂协会
账号:0200004209014436471
开户行:工行和平里北街支行
四、商务合作
本次大会接受各类商务合作,主论坛及分论坛诚征意向发言、主论坛晚宴、会议资料袋、会议代表证/带等,可详询协会秘书处(杜晓宁13910307871)。同时,展会期间有新品发布的企业欢迎报名。
五、报名事宜
1、会议报名
方式一:可通过电子邮件发送附件回执表报名:
中国合成树脂协会电子邮箱:cepia@126.com;
方式二:扫码报名
因本次活动人数较多,请参会代表于2025年7月31日前填报参会回执。
2、酒店住宿
温馨提示:
1、请参会代表自行联系酒店,付款留房。
2、团体价格,请您于7月31日前预定。
3、签到处:无锡君来世尊酒店。由于报名人数较多,主会场酒店房间有限,请您尽快预定房间。
六、联系人
会议联系人:
高家玉(15510601909)
郭娜(13522326313)
王晓雪(18618296109)
会议负责人:王文广(13632966365)
展览联系人:
陈华江(13815413653)
杨松(18301010295)
展览负责人:
何翔(13601375971)
中国合成树脂协会
2025年7月10日
你是否会为工作中生产线的工艺粗糙、工厂的效益失衡、企业研发创新缓慢的发展困局而头痛?
2025CIM共混智造将聚焦改性一线,拒绝空谈,分享可落地的答案:
工艺论坛:分享材料+性能的工艺秘钥;
工厂论坛:揭秘工厂运营与降本增效路径;
研发论坛:拆解高质化、高值化的技术路线图。
我们将直击高质生产、降本增效、高值创新的核心命题,推动共混产业从“经验驱动”向“数据驱动+技术驱动”跃迁。
点击下方链接,查看会议详情!
点击关注共混人都在关注的视频号吧!
推荐阅读

