


2019年2月27日,全国“扫黄打非”办公室透露,对于假媒体假记者站假记者及新闻敲诈行为将进行重点打击。
近年来,一些假记者乱打媒体旗号在各地采访,扰乱了正常的新闻采访秩序。据了解,有一些自称是“在香港政府注册成立的合法新闻传媒机构”的“香港记者”尤为活跃。
这些“香港记者”在内地采访的资质吗?遇到这类记者该如何应对?
3月上旬,《传媒茶话会》对话有关主管部门相关负责人和一名深受山寨媒体困扰的互联网媒体相关人士。

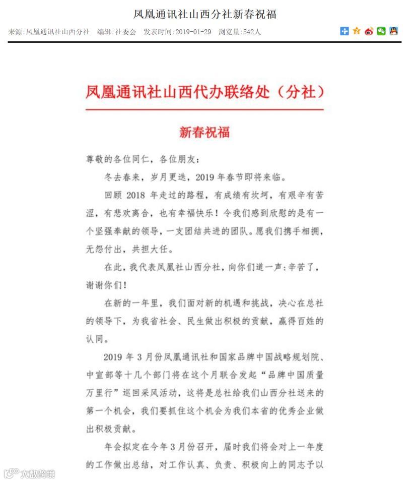
真”凤凰“,还是假”凤凰“?
“这些自称在‘香港注册成立的合法新闻传媒机构’如今越来越猖獗,在地方上影响特别大。他们敢直接拿着写好的稿子递到市委书记手里。”深受山寨媒体困扰的互联网媒体相关人士告诉《传媒茶话会》,一些地方政府和企业常“被忽悠”。
在互联网媒体相关人士的指引下,《传媒茶话会》打开了一个名叫“凤凰通讯社”的网站(网址:http://www.fhtxs.com/)。在这个网站,我们看到简介如下:

从简介上看,“这家凤凰通讯社”自称是“于2010年在香港政府注册成立的合法新闻传媒机构,经营范围有:新闻采访发布、影视制作播出、杂志出版、广告运营等内容”。
姑且把凤凰通讯社当作是一家在香港注册的合法传媒机构,那么它在内地有采访权吗?
《传媒茶话会》在凤凰通讯社网站上看到了部分其在内地采写的新闻报道。
这篇题为《辽宁省锦州市委书记参加黑山阻击战烈士纪念碑瞻仰仪式》的报道标明了来源:“凤凰通讯社特邀记者:赵井然”。

国务院港澳事务办公室2009年发布的《香港澳门记者在内地采访办法》第五条规定:
香港和澳门记者来内地采访,需向中央人民政府驻香港特别行政区联络办公室或中央人民政府驻澳门特别行政区联络办公室领取由中华全国新闻工作者协会制发的港澳记者采访证。
也就是说,即便凤凰通讯社是在香港注册的合法传媒机构,如果在内地进行采访,也必须获得中华全国新闻工作者协会制发的港澳记者采访证。
那么,凤凰通讯社有这个证件吗?
“没有向‘凤凰通讯社’发过港澳记者采访证,‘凤凰通讯社’属于违规采访。”有关主管部门相关负责人明确告诉《传媒茶话会》,在没有获得港澳记者采访证的情况下,即便是在香港注册的合法传媒机构也无权在内地进行采访。
《传媒茶话会》还发现,近几年,凤凰通讯社在浙江、重庆、湖北、河南、陕西、湖南、山西等地设立了分社。


凤凰通讯社有资格在内地设立分社吗?
中华全国新闻工作者协会在2001年发布的《香港、澳门新闻机构在内地设立常驻记者站及派遣常驻记者须知》中提到:
香港、澳门新闻机构要求在内地设立常驻记者站和派遣常驻记者,须分别向中央人民政府驻香港特别行政区联络办公室、中央人民政府驻澳门特别行政区联络办公室提出申请。
中央人民政府驻香港特别行政区联络办公室、中央人民政府驻澳门特别行政区联络办公室将上述申请及相关材料转国务院港澳事务办公室审批。国务院港澳事务办公室以书面形式将同意设立常驻记者站及派遣常驻记者的批准通知书,通过中央人民政府驻香港特别行政区联络办公室、中央人民政府驻澳门特别行政区联络办公室通知获准的新闻机构。三个月内未获通知者,视为不被批准。
那么,凤凰通讯社有没有向中央人民政府驻香港特别行政区联络办公室、中央人民政府驻澳门特别行政区联络办公室提出申请呢?
《传媒茶话会》在中国记协官网(http://www.zgjx.cn/)上看到了一份截至2019年1月22日的《港澳媒体常驻内地记者站及常驻记者最新名录》。







《传媒茶话会》还在国务院港澳办官网上找到了一份2017年9月1日更新的港澳媒体常驻内地记者站及常驻记者名录。


从表格中可以发现,不论是2017年9月更新的名录还是2019年1月更新的名录,港澳常驻记者站名录中与”凤凰“两字有关的只有凤凰卫视,没有凤凰通讯社。那么,凤凰卫视与凤凰新闻社有关系吗?
凤凰卫视、凤凰网相关负责人告诉《传媒茶话会》:“凤凰卫视、凤凰网与‘凤凰通讯社’没有任何关系。”
因此,即便凤凰通讯社是在香港注册成立的合法传媒机构,在内地设立分社也属于违规。

如何识别合规采访的港澳记者?
“遇到自称是‘香港媒体’的记者要求采访的,只需查看对方是否持有中国记协制发的港澳新闻机构常驻内地记者证或港澳记者采访证。”相关主管部门负责人告诉《传媒茶话会》,若对方无法提供相关证件,采访对象可以拒绝采访。
《香港澳门记者在内地采访办法》第六条规定:香港和澳门记者在内地采访,需征得被采访单位和个人同意,采访时应当携带并出示港澳新闻机构常驻内地记者证或港澳记者采访证。
那么,港澳新闻机构常驻内地记者证和港澳记者采访证章是什么样的呢?
《传媒茶话会》从国务院港澳办官网上找到了相关样本图片。

港澳新闻机构常驻内地记者证
为了防止证件造假,被采访单位和个人还可以通过登陆中国记协官网(http://www.zgjx.cn/)查看《港澳媒体常驻内地记者站及常驻记者最新名录》或者通过采访证背面提供的证件真伪查验,编辑短信“YZ+条形码数字+#”发送至15210612378进行查验。
若实在无法确认,被采访单位和个人可以直接拒绝采访,如若对方还存在敲诈勒索行为可报警处理。
欢迎媒体人和新闻爱好者进群交流!!

通过扫码无法进群的粉丝请扫码添加小编微信(请注明单位~姓名),小编将邀请您进群~~

书犹药也,善读之可以医愚。

镇版报道的气质养成
我们将综合留言走心程度和获点赞数(不低于15个),从每日留言中选出一位茶粉,送上一本精美书籍。每日获奖名单将在次日推文文末公布,请大家及时关注。

欢迎转发朋友圈
投稿和垂询邮箱:cmchh1@126.com
近期热门文章
《传媒茶话会》特别声明:本公众号向社会长期征集原创稿件(未公开发表过),稿件写作主题围绕媒体采编、经营、融合、版权等方面进行,一经采用,稿费最低300元,上不封顶。同时欢迎提供选题和线索,一经采用,定当奖励。稿件及选题线索可投邮箱:cmchh1@126.com或后台直接留言。


本文经「原本」原创认证,作者传媒茶话会,点击“阅读原文”或访问yuanben.io查询【1BZAWKYF】获取授权

