


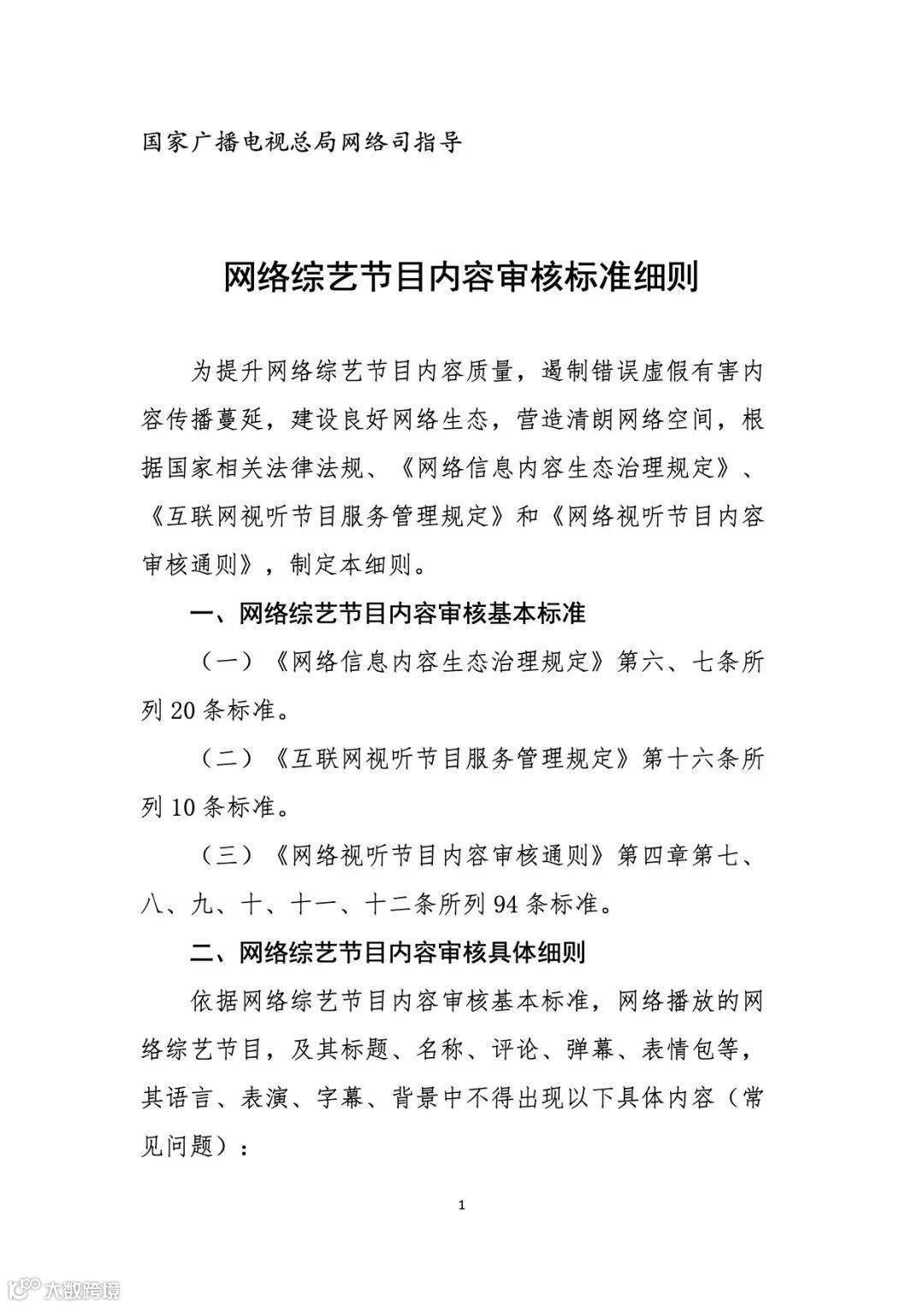
按照国家广播电视总局工作部署,在总局网络视听节目管理司指导下,中国网络视听节目服务协会联合央视网、芒果TV、腾讯视频、优酷、爱奇艺、搜狐、哔哩哔哩、西瓜视频、快手、秒拍等视听节目网站制订了《网络综艺节目内容审核标准细则》,近日经协会常务理事会会议审议通过,予以发布。
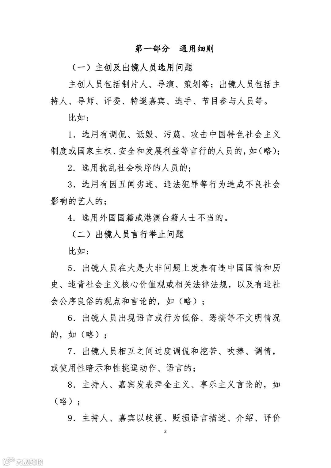
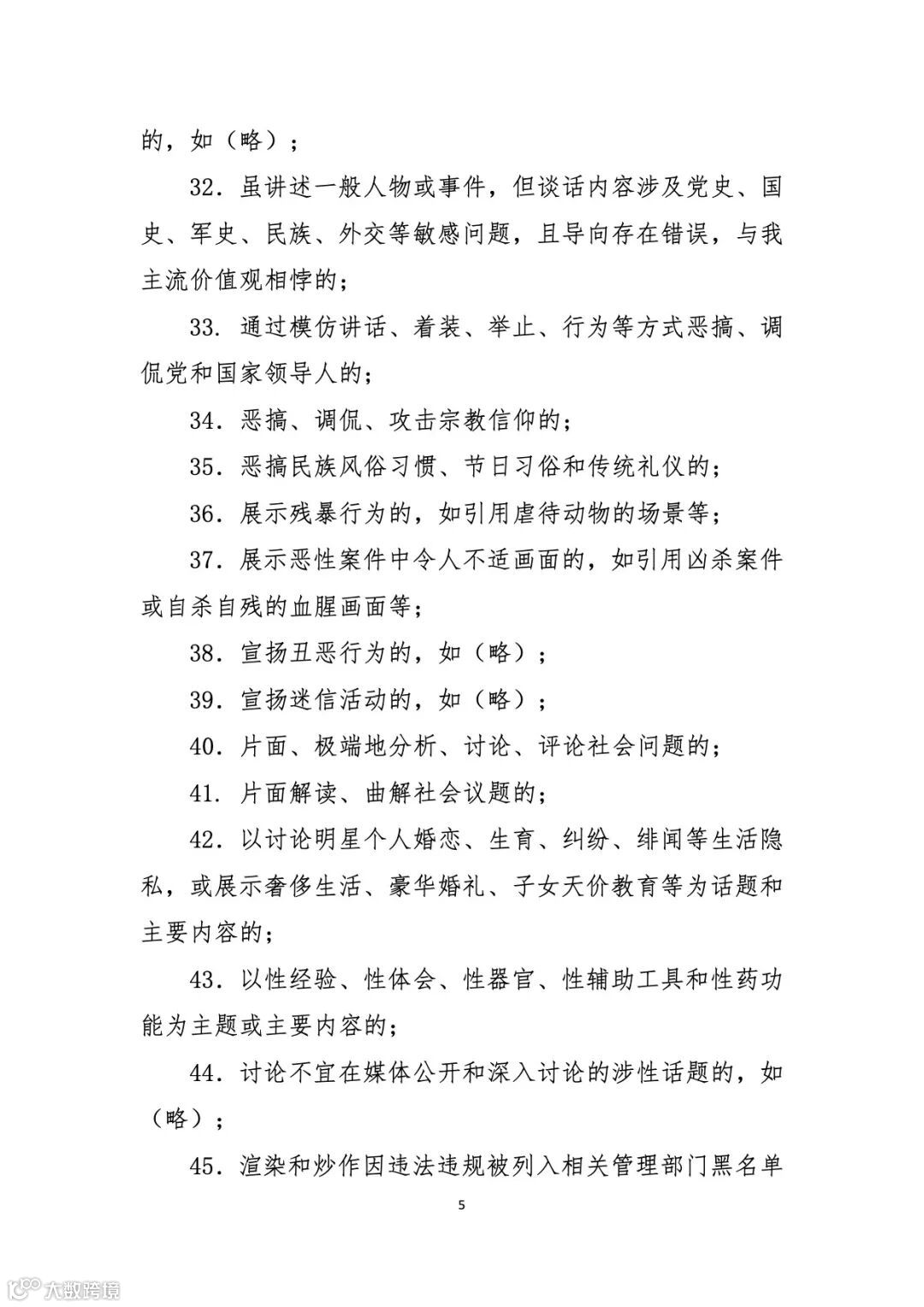
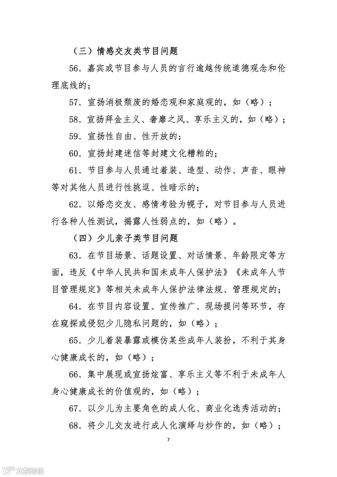
《细则》围绕才艺表演、访谈脱口秀、真人秀、少儿亲子、文艺晚会等各种网络综艺节目类型,从主创人员选用、出镜人员言行举止,到造型舞美布设、文字语言使用、节目制作包装等不同维度,提出了94条具有较强实操性的标准,将对提升网络综艺节目内容质量、满足人民美好精神文化生活新期待起到重要作用,同时也是抵制个别综艺节目泛娱乐化、低俗媚俗等问题的制度性举措。
当前,全国正处于抗击新冠病毒肺炎疫情战役的关键阶段,各行各业都在积极响应党中央号召,为奋力夺取打赢疫情防控阻击战和实现经济社会发展目标双胜利贡献各自力量。在这一特殊时期,广大群众需要更多绿色健康、丰富快捷的优质原创内容,为抗疫宣传融入更多暖色调。《网络综艺节目内容审核标准细则》的出台,是网络视听行业落实中央精神,为广大网民提供优质节目的重要举措,也是视听行业履行社会责任、践行新发展理念的具体体现。










编辑 | 刘娟
记得点“在看”哦!另外,把公号加星标,新文章才不会漏。
更多及时资讯欢迎关注《传媒茶话会》微博:@传媒茶话会
请扫码添加小编微信(请注明单位~姓名),小编将邀请您进群~~


欢迎转发朋友圈
投稿和垂询邮箱:cmchh1@126.com
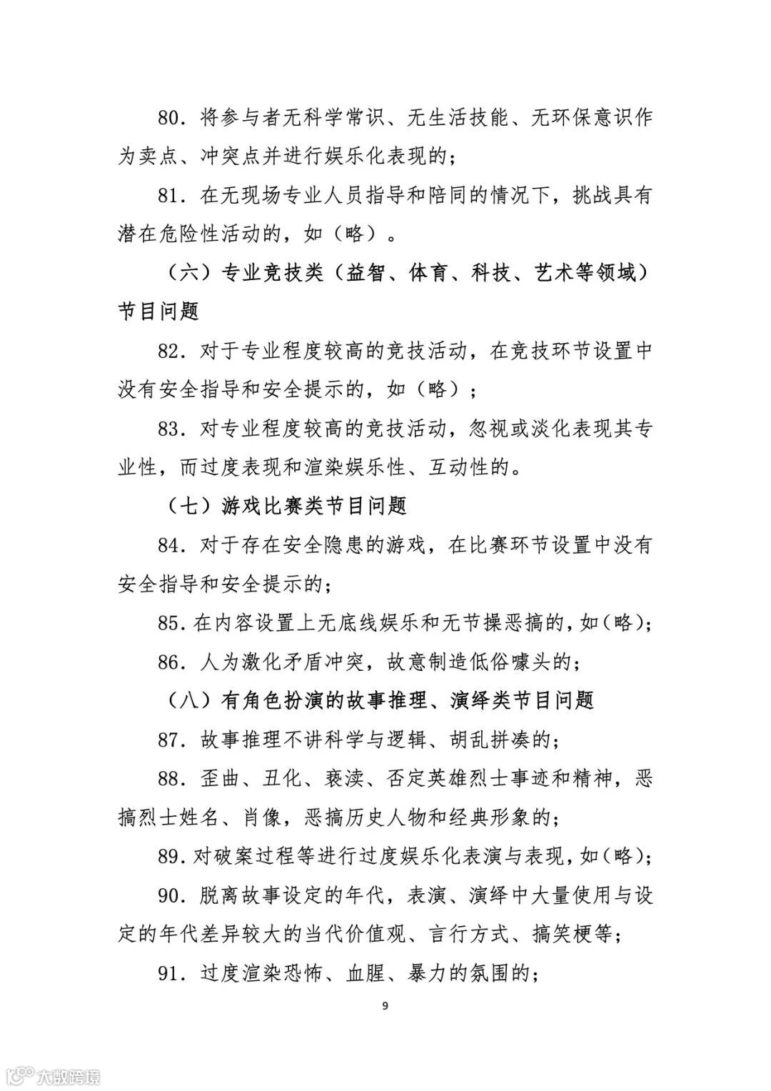
《传媒茶话会》特别声明:本公众号向社会长期征集原创稿件(未公开发表过),稿件写作主题围绕媒体采编、经营、融合、版权等方面进行,一经采用,稿费最低300元,上不封顶。同时欢迎提供选题和线索,一经采用,定当奖励。优质原创来稿我们将会推荐选刊至《新闻战线》。稿件及选题线索可投邮箱:cmchh1@126.com或后台直接留言。
