点击下方名片,关注我们↓↓↓
“明明自己基本条件都满足,有奖有论文有资历,为何还是拼不过别人?”
今年的职称评定中,一位媒体老总与高级职称失之交臂,他很是不解。
提到职称评定,大家似乎都以为自己很了解,但是其中有些门道你真的搞清楚了吗?能评哪些职称?评的要求是什么?哪些地方最容易被忽视?
《传媒茶话会》根据国家广播电视总局人事司12月9日发布《关于开展2021年度高级职称评审工作的通知》,以及人力资源社会保障部、国家新闻出版署等此前发布的相关文件并请教了某高评委,为大家整理了以下内容,希望帮助大家顺利评上职称。
新闻出版单位职称评定系列分为新闻系列、出版系列、工程系列印刷工程专业。每个系列的参评人员和参评要求均不一样。
参评人员:新闻系列要求参评人员为在报社、时政新闻类期刊社新闻采编现职岗位从事新闻采编专业工作的人员。
专业类别和层级:如图所示,新闻系列职称评定专业类别分为记者和编辑两类,层级分为初级、中级、高级(副高)、高级(正高),对应的职称名称为助理记者、记者、主任记者、高级记者,助理编辑、编辑、主任编辑、高级编辑。
各层级评定要求:总体上,除满足基本的思想政治素质和职业道德素质要求外,还必须依法取得新闻记者证,按照规定参加继续教育。
据《新闻专业技术人员职称评价基本标准》,记者、编辑同层级评价的要求相同。评价基本要求可查看下表:
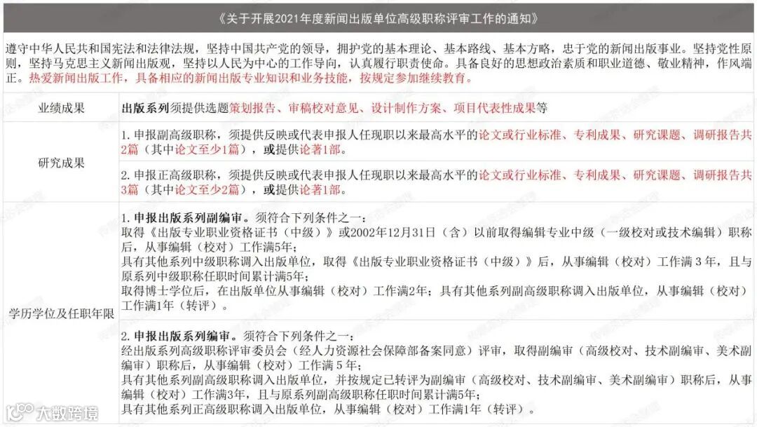
需要注意的是,除了参照《新闻专业技术人员职称评价基本标准》,评高级职称一定注意查看国家新闻出版署当年度的通知,其中对高级职称申报人的业绩成果、研究成果作了详细规定。
以《关于开展2021年度新闻出版单位高级职称评审工作的通知》为例:
参评人员:在出版社、期刊社出版编辑现职岗位从事编辑(包括美术编辑、数字编辑、技术编辑)工作并取得责任编辑证的人员和校对人员;在报社、时政新闻类期刊社从事校对工作的人员;在出版研究机构从事出版专业研究工作和在版权机构从事版权工作的专业人员。
专业类别和层级:如下图所示,层级设初级、中级、高级,初级只设助理级,高级分设副高级和正高级。初级、中级、副高级、正高级的名称分别为助理编辑、编辑、副编审、编审。原技术设计员、助理技术编辑、三级校对、二级校对对应助理编辑,原技术编辑、一级校对对应编辑。
各层级评定的要求:据《出版专业技术人员职称评价基本标准》,助理编辑、编辑、副编审、编审除满足基本的思想政治素质和职业道德素质、职业技能要求外,还必须按规定参加继续教育。
评高级职称要注意查看国家新闻出版署当年度的具体通知,以《关于开展2021年度新闻出版单位高级职称评审工作的通知》为例:
参评人员:在新闻、出版、印刷及相关单位现职岗位从事印刷专业技术工作的人员。
专业类别和层级:据《关于深化工程技术人才职称制度改革的指导意见》,如图所示,设为初级、中级、高级。高级职称分设副高级和正高级,初级职称分设员级和助理级。员级、助理级、中级、副高级和正高级职称名称依次为技术员、助理工程师、工程师、高级工程师和正高级工程师。
由于《关于深化工程技术人才职称制度改革的指导意见》并未详细列出工程系列印刷工程专业初级、中级职称的评审标准,故初级、中级职称可参考下表《工程技术人才职称评价基本标准条件》:
下表为新闻出版单位工程系列印刷工程专业高级职称的评审要求,以《关于开展2021年度新闻出版单位高级职称评审工作的通知》为例:
注意:新闻系列、出版系列、工程系列印刷工程专业具体评审要求,请查看当年度通知!
http://www.nppa.gov.cn/nppa/index.shtml

12月9日,国家广播电视总局人事司发布《关于开展2021年度高级职称评审工作的通知》。通知显示,广电系职称评定包括新闻、播音、艺术、工程、经济等5个系列。各系列具体评审要求不同。
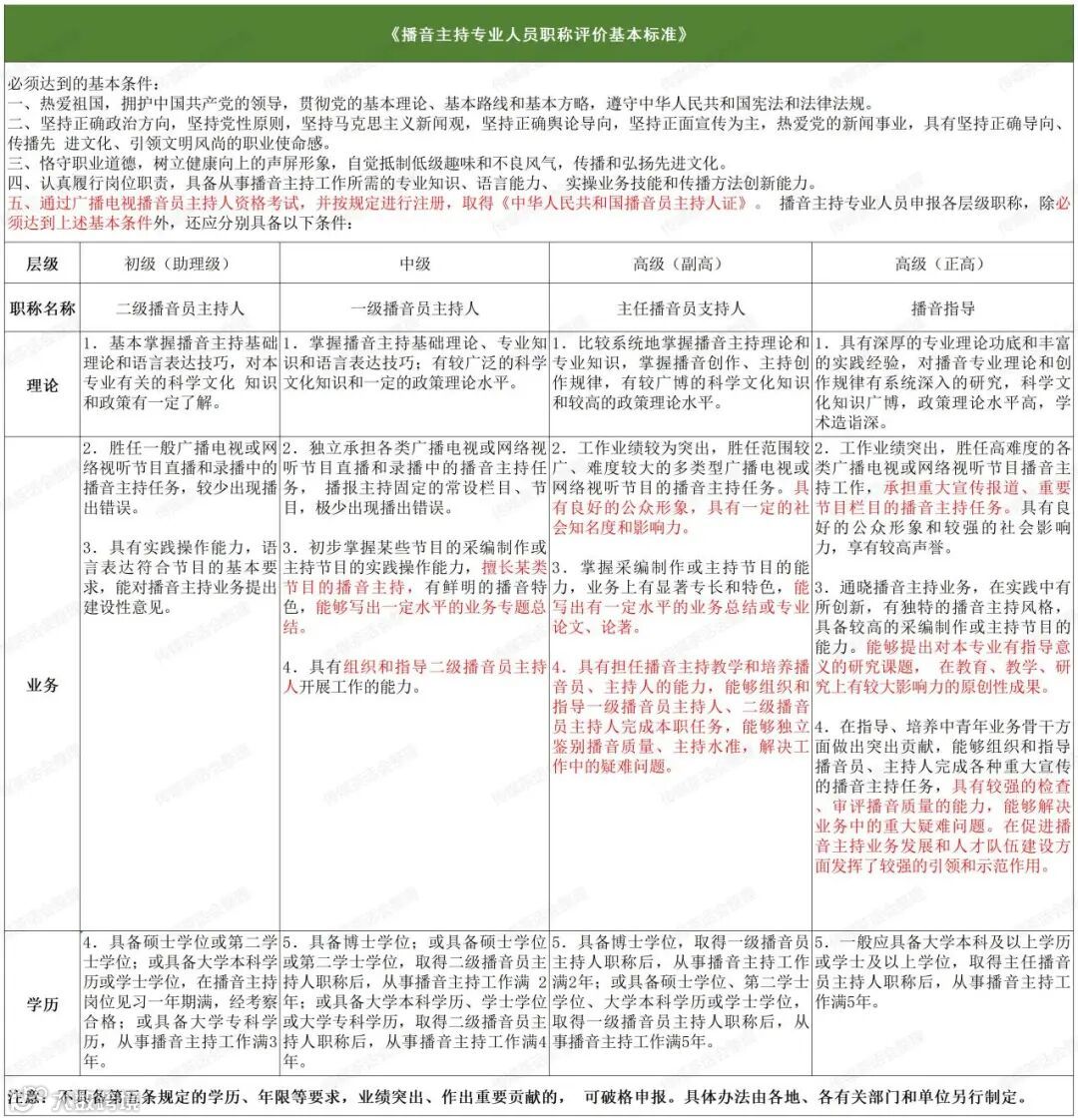
层级:如图所示,初级、中级、副高 级和正高级职称的名称分别为二级播音员主持人、一级播音员主持人、主任播音员主持人和播音指导。
各层级评定要求:总体上,除需满足基本的思想政治素质和职业道德素质要求外,还必须通过广播电视播音员主持人资格考试,并按规定进行注册,取得《中华人民共和国播音员主持人证》。
需注意,《关于深化播音主持专业人员职称制度改革的指导意见》提到:非公有制广播电视节目制作机构、网络视听节目服务机构的播音主持专业人员,可按属地原则进行申报。公立机构中各种方式使用的播音主持专业人员在职称申报、评审等方面享有同等待遇。
层级:设初级、中级、高级,初级职称只设助理级,高级职称分设副高级和正高级。根据艺术领域特点,设置艺术表演、艺术创作、艺术管理和技术保障等4个专业类别。艺术表演类包括演员、演奏员等;艺术创作类包括编剧、导演(编导)、指挥、作曲、作词、摄影(摄像)、舞台美术设计、艺术创意设计、动漫游戏设计、美术、文学创作等;艺术管理类包括演出监督等;技术保障类包括舞台技术、录音、剪辑等。如下表所示:
各层级评定要求:总体上除遵守基本的法律法规,坚持马克思主义文艺观,具有职业道德和职业技能外,还按照要求参加继续教育。
层级:据《关于深化工程技术人才职称制度改革的指导意见》,如图所示,设为初级、中级、高级。高级职称分设副高级和正高级,初级职称分设员级和助理级。员级、助理级、中级、副高级和正高级职称名称依次为技术员、助理工程师、工程师、高级工程师和正高级工程师。
《关于深化工程技术人才职称制度改革的指导意见》并未详细列出广播电视方面工程技术人才的初、中级职称的评审标准,故此处不详述。具体可参考《工程技术人才职称评价基本标准条件》如下表:
层级:如下图所示,设初级、中级、高级,初级职称只设助理级,高级职称分设副高级和正高级。初级、中级、副高级和正高级职称名称依次为助理经济师、经济师、高级经济师、正高级经济师。
为进一步体现专业属性,部分专业的职称名称直接以专业命名。人力资源管理专业的职称名称为助理人力资源管理师、人力资源管理师、高级人力资源管理师、正高级人力资源管理师。知识产权专业的职称名称为助理知识产权师、知识产权师、高级知识产权师、正高级知识产权师。其他专业在职称名称后标注,如经济师(金融)、经济师(财政与税收)等。
各层级评审要求:除总体上遵守相关法律法规,具有良好的职业道德和素质外,还必须取得相关专业领域要求的职业资格证。

以上5个系列,在申报高级职称时,需注意查看当年度国家广电总局人事司的通知。以《关于开展2021年度高级职称评审工作的通知》为例:
注意:每年评审要求有所不同,具体请查看当年度通知!

初级职称考取相关资格证,以及满足单位相关条件后,即可评定。
例如,据《关于深化新闻专业技术人员职称制度改革的指导意见》,首次取得新闻记者证且尚无专业技术职称的新闻专业技术人员,符合初级职称基本标准的,视为取得初级职称。
据《关于深化播音主持专业人员职称制度改革的指导意见》,取得广播电视播音员主持人资格,符合二级播音员主持人基本标准的,视为取得二级播音员主持人职称,并可作为申报高一级职称的条件。不再进行二级播音员主持人的职称评审。
一般来说,中级职称在各单位自评(通常媒体单位是原司局级单位),评审要求与《新闻专业技术人员职称评价基本标准》《播音主持专业人员职称评价基本标准》等文件一致。一般情况下,单位会选择结合自身的情况评定,如考核申报人的专业方面。
根据一些高评委掌握的情况,高级职称一般由国家新闻出版署、国家广播电视总局等主管部门,各省、自治区、直辖市及新疆生产建设兵团符合条件的新闻单位(比如部委一级的媒体)评审。需注意的是,各部委评审除按照国家颁布的高级职称评审标准外,还会有一些自身特点和实际的条款。
有的职称系列有相应的参加继续教育的要求,其中就包括新闻出版单位的新闻系列、出版系列、工程系列印刷工程专业,广播电视的新闻系列、艺术系列、工程系列、经济系列。
《专业技术人员继续教育规定》提到,继续教育内容包括公需科目和专业科目。公需科目包括专业技术人员应当普遍掌握的法律法规、理论政策、职业道德、技术信息等基本知识。专业科目包括专业技术人员从事专业工作应当掌握的新理论、新知识、新技术、新方法等专业知识。
规定要求,专业技术人员参加继续教育的时间,每年累计应不少于90学时,其中,专业科目一般不少于总学时的2/3。
最容易被忽视的是新闻专业技术人员需要参加继续教育。由于《新闻专业技术人员继续教育暂行规定(征求意见稿)》今年10月15日才出,所以很多人不清楚具体要求。要知道,新闻专业技术人员参加继续教育情况,会被作为聘任专业技术职务或者申报评定上一级职称,以及新闻记者证年度核验、换发的重要条件。
首先,需要继续教育的人员:在国家新闻出版、网信、广播电视主管部门批准设立的新闻单位从事新闻采编岗位工作,并持有新闻记者证的人员。
其次,内容和形式很多媒体人也不清楚。具体内容形式见下表:
注意:国家新闻出版署、人力资源社会保障部统筹规划公需科目课程和教材建设,国家新闻出版署、国家互联网信息办公室、国家广播电视总局会同人力资源社会保障部统筹规划本行业(系统)继续教育专业科目课程和教材建设,定期发布继续教育公需科目指南、专业科目指南,对继续教育内容进行指导。
注意:新闻专业技术人员参加挂职锻炼或外派等重大专项工作的,继续教育学时可以通过网络学习完成;由于伤、病、孕等特殊原因无法在当年度完成继续教育学时的,可由所在单位提供证明,并顺延至下一年度合并完成。
第一,注重奖项水平:例如国家级新闻奖(中国新闻奖、长江韬奋奖等),部委新闻奖(全国人大新闻奖、全国政协好新闻奖等);省级新闻奖,市级新闻奖以及各行业新闻奖等。同时,奖项等级高的靠前。(被国家认可的新闻奖,具体参考传媒茶话会此前的文章《收藏!和新闻行业相关的这些奖项才被国家认可》(可点击跳转)。
竞争者众多的情况下,申报人拿的奖多级别又高,论文数量多,质量也高,自然更受评委青睐。
新闻出版单位可在新闻出版专业技术人员评价管理系统申报高级职称评审材料。申报材料说明及全国性新闻、出版、印刷奖项在系统上查阅。
http://123.124.255.30/sapprft

(可扫码进入)
各省区市广电电视台可在国家广播电视总局高级职称评审平台申报高级职称评审材料:
http://zc.pingshen.nrta.gov.cn/hkpss/dist/site/rss

(扫码进入)

(扫码查看)

(扫码查看)
资料参考:
职称系列(专业)各层级名称
http://www.mohrss.gov.cn/SYrlzyhshbzb/ztzl/zyhzyzggg/zcwj_zc/zc/202111/t20211102_426565.html
《关于深化新闻专业技术人员职称制度改革的指导意见》
https://www.chinaxwcb.com/info/573457
《新闻专业技术人员职称评价基本标准》
https://www.chinaxwcb.com/info/573458
《关于深化出版专业技术人员职称制度改革的指导意见》《出版专业技术人员职称评价基本标准》
http://www.mohrss.gov.cn/xxgk2020/fdzdgknr/zcfg/gfxwj/rcrs/202102/t20210223_409998.html
《关于深化工程技术人才职称制度改革的指导意见》《工程技术人才职称评价基本标准条件》
http://www.gov.cn/xinwen/2019-02/25/content_5368396.htm
《关于深化播音主持专业人员职称制度改革的指导意见》《播音主持专业人员职称评价基本标准》
http://www.nrta.gov.cn/art/2021/2/5/art_113_55046.html
《关于深化艺术专业人员职称制度改革的指导意见》《艺术专业人员职称评价基本标准》
http://www.mohrss.gov.cn/SYrlzyhshbzb/rencairenshi/zcwj/zhuanyejishurenyuan/202009/t20200928_391837.html
《关于深化经济专业人员职称制度改革的指导意见》《经济专业人员职称评价基本标准条件》
http://www.mohrss.gov.cn/xxgk2020/fdzdgknr/zcfg/gfxwj/rcrs/201906/t20190618_321026.html
《新闻专业技术人员继续教育暂行规定(征求意见稿》
http://www.mohrss.gov.cn/xxgk2020/fdzdgknr/jcgk/zqyj/202110/t20211015_425443.html《专业技术人员继续教育规定》
http://www.gov.cn/gongbao/content/2015/content_2975890.htm
《职称评审管理暂行规定》
http://www.gov.cn/xinwen/2019-07/10/content_5407822.htm


本文经「原本」原创认证,作者传媒茶话会,点击“阅读原文”或访问yuanben.io查询【2BLZUQ3Y】获取授权
