搜索
首页
大数快讯
大数活动
服务超市
文章专题
出海平台
流量密码
出海蓝图
产业赛道
物流仓储
跨境支付
选品策略
实操手册
报告
跨企查
百科
导航
知识体系
工具箱
更多
找货源
跨境招聘
DeepSeek
首页
>
重磅!第33届中国经济新闻奖项评选结果公示
>
0
0
重磅!第33届中国经济新闻奖项评选结果公示
传媒茶话会
2021-12-24
1
导读:公示期从2021年12月24日至12月31日
击下方名片,关注我们↓↓↓
12月24日,第33届中国经济新闻奖项评选结果公示。
由中国经济传媒协会主办的中国经济新闻大赛,是全国评比达标表彰保留项目,也是全国优秀经济新闻作品评选的唯一奖项。
第33届中国经济新闻大赛于2021年7月启动。中央主要媒体、协会各媒体会员和相关经济媒体,依据《中国经济新闻大赛暨经济新闻人物评选办法》要求,进行了本届中国经济新闻作品的推荐工作。
本届经济新闻大赛,申报参评作品为2020年7月1日至2021年6月30日期间,有正式新闻资质的报纸、刊物、通讯社、广播电台、电视台、网站及新媒体刊发(播)的经济新闻报道,按“新闻报道、监督报道、新闻评论、融合报道”四大类申报和评选。
共有226家媒体推荐了962篇作品参评。
2021年9月10日至12月15日,第33届中国经济新闻大赛评委会按照“评选办法”及“评选通知”规定的程序,对各类奖项进行了初评、复评和定评,
共评出“2021中国经济新闻奖”获奖作品 301件。其中,特别奖2件,一等奖64件,二等奖89件,三等奖146件。
现授权中国经济传媒协会官网官微和传媒茶话会予以公示(名单见下载附件),公示期从2021年12月24日至12月31日。
欢迎新闻界及社会各界监督、评议。如发现问题,请在公示期内通过电话、传真或电子邮件等方式反馈给协会秘书处。秘书处将按相关规定,对有关问题核查后,报中国经济新闻大赛评委会裁定。
中国经济传媒协会秘书处电话:010-83559057(兼传真)
邮箱:bx83559057@126.com。
中国经济传媒协会
2021年12月24日
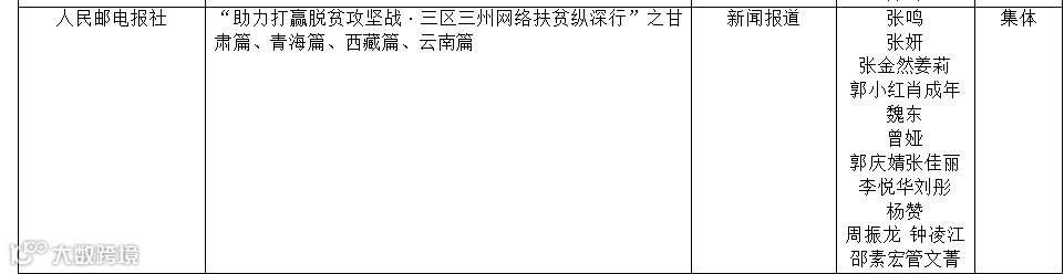
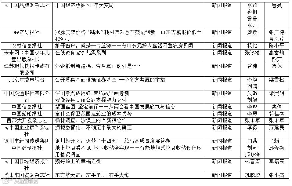
附获奖全名单
特别奖
一等奖
二等奖
三等奖
编辑|李磊
扫描下方二维码下载评选结果文件
近期热门文章
【声明】内容源于网络
0
0
传媒茶话会
中国经济传媒协会主管,传媒研究头部新媒体平台,探讨主流媒体采编、经营、融合话题。
内容
3412
粉丝
0
关注
在线咨询
传媒茶话会
中国经济传媒协会主管,传媒研究头部新媒体平台,探讨主流媒体采编、经营、融合话题。
总阅读
5.1k
粉丝
0
内容
3.4k
在线咨询
关注