关注财富预警,了解更多内幕!
对于这些敛财高手来说,当把别人的钱搜刮到自己的腰包里,第一件事就是想着转移到海外,在海外打造一个“快乐星球”,以备日后继续享受。
从跑路的案例来看,那些实控人其实早就在海外安排好了一切,只要平台逾期,就可以金蝉脱壳,在海外继续过着奢华的上流生活。
这里面典型的案例就是诺远资产的韩学渊,快鹿投资的施建祥,虽然国内已立案甚至判刑,但作为实控人,仍然在海外逍遥。
那么作为一个P2P老板,应该如何把钱转移到海外,并且在海外打造自己的“快乐星球”呢。
今年某逾期公司老板C的故事,会给出答案。
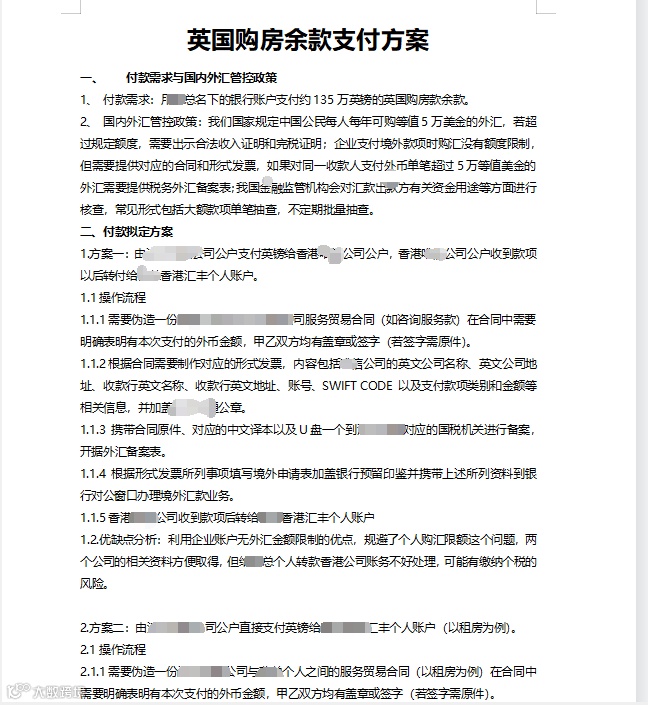
第一步,制定逃避监管的方案,把钱转移到海外。

(躲避外汇政策,海外支付方案)

第二步,找律所,安排房产交割和付款事宜。

第三步,付款,公司内部平账。


从目前看,逾期平台老板喜欢购房的几个国家,加拿大、美国、英国。之前先锋系张振新跑路到英国,最后酒后突发疾病身亡。据《财经》报道先锋旗下平台窟窿累计超700亿元,其中“网信”平台借贷余额为450.6亿元,“网信普惠”借贷余额58.9亿元、先锋集团旗下的私募基金规模200亿元左右。

(格林威治半岛某项目效果图)
C老板购房之地,就是首选英国伦敦,格林威治半岛。这里是伦敦的第四个皇家自治区,因皇家天文台、格林威治宫公园、国家海洋博物馆和本初子午线等著名景点闻名世界,每年都吸引着全球的游客到访。
当然作为实控人,海外置业肯定不仅限于一个地方,狡兔都有三窟。多个国家多个房产,家族信托,股权资产,都会一应俱全。如果没跑得了,这些资产也可保子女下半辈子无忧。未来出狱,自己也可以继续荣华富贵。
这是另一家公司的故事。2019年下半年,这个公司实控人在公司逾期之前,从公司以借款名义,多次借走数千万巨款,用于海外置业及购买豪车。疫情突发,公司突然逾期,一切计划都被打乱,好在利用各种兑付方案延续了1年多时间,最后金蝉脱壳。
实控人的故事一个比一个光怪陆离,但是留给投资者却是一生哀愁。
我是财富预警,欢迎大家爆料交流。
其他文章:
汇中财富兑付方案背后隐藏的套路!
微贷网已给玖富、捷越、PPmoney等平台出借人指明方向
普信最新动态:朝阳警方平台已可提交报案材料!
踩雷之后,钱还能回来多少?


