搜索
首页
大数快讯
大数活动
服务超市
文章专题
出海平台
流量密码
出海蓝图
产业赛道
物流仓储
跨境支付
选品策略
实操手册
报告
跨企查
百科
导航
知识体系
工具箱
更多
找货源
跨境招聘
DeepSeek
首页
>
深夜突发!中融信托大股东,突然主动退市!
>
0
0
深夜突发!中融信托大股东,突然主动退市!
财富预警
2023-08-30
1
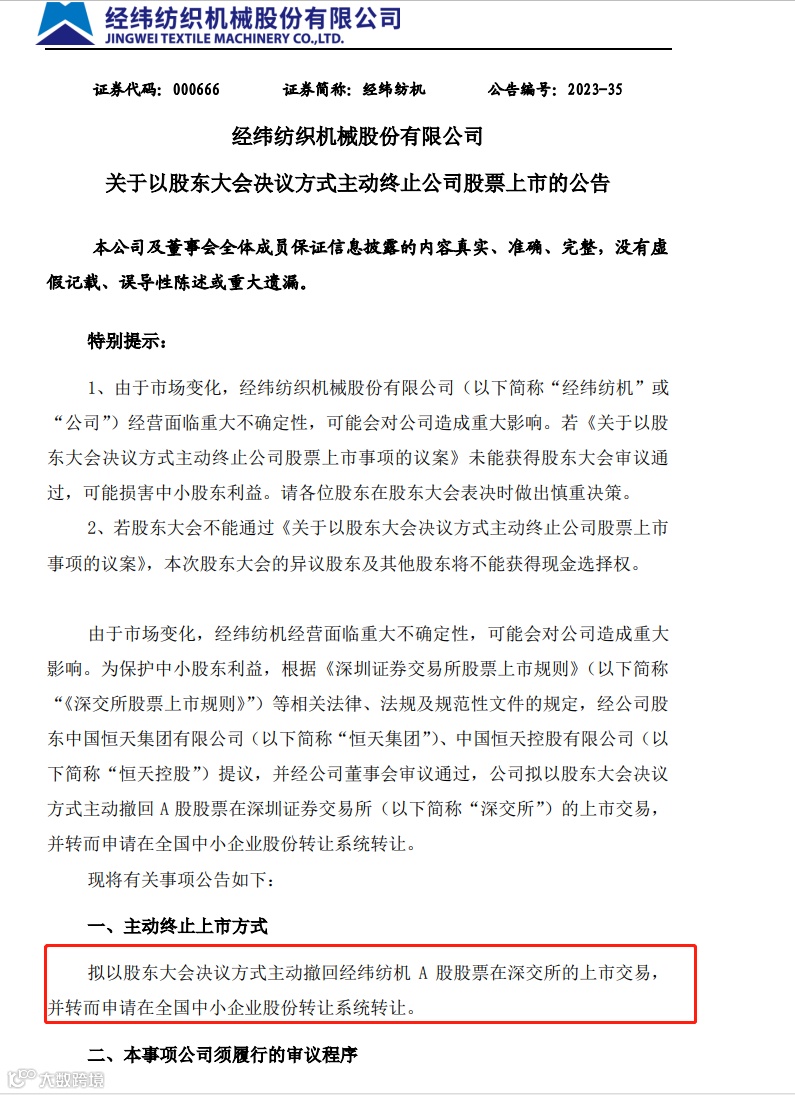
导读:经纬纺机8月29日晚间发布公告称,拟以股东大会决议方式主动撤回经纬纺机A股股票在深交所的上市交易
经纬纺机
8月29日晚间发布公告称
,
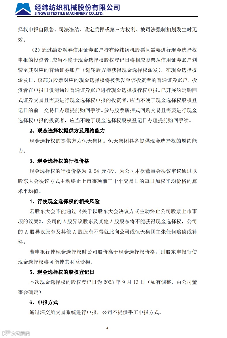
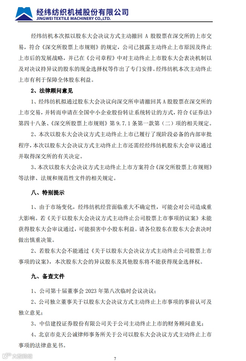
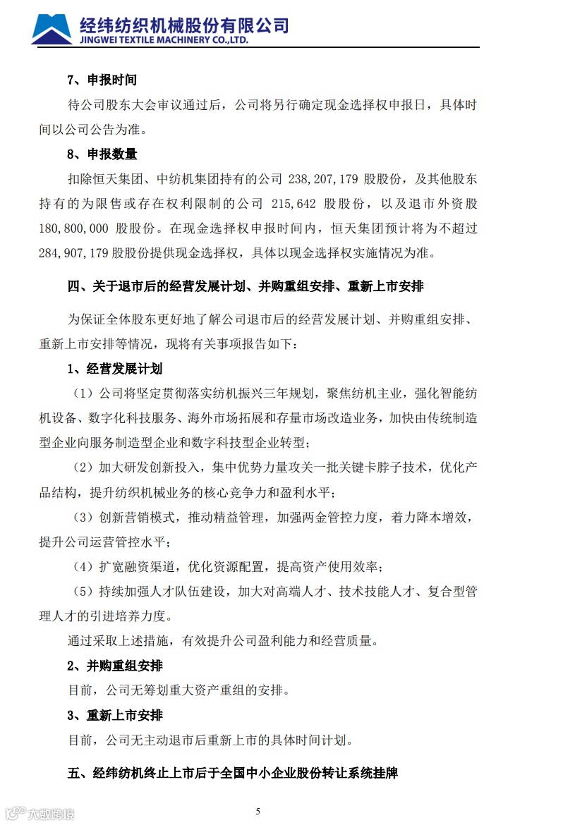
拟以股东大会决议方式主动撤回经纬纺机A股股票在深交所的上市交易,并转而申请在全国中小企业股份转让系统转让。
此外,经纬纺机另有公告称,2023年9月15日(星期五)15:00
,
公司将在北京市北京经济技术开发区永昌中路8号公司会议室召开2023年第二次临时股东大会。
工商登记信息显示,
经纬纺机是中融信托第一大股东,持有
37.47%的股份。
以下是
经纬纺机的公告:
(希声财经,专注财富管理行业,擅长排雷,挖掘内幕。)
【声明】内容源于网络
0
0
财富预警
10万从业者关注,专注三方财富、信托投资教育,追踪逾期产品。
内容
799
粉丝
0
关注
在线咨询
财富预警
10万从业者关注,专注三方财富、信托投资教育,追踪逾期产品。
总阅读
1.0k
粉丝
0
内容
799
在线咨询
关注