点击下方名片,关注我们↓↓↓
9月14日,据国家广播电视总局官网消息,国家广播电视总局、工业和信息化部、国家市场监督管理总局联合发布《关于进一步加强车载音视频管理的通知》(点击文末“阅读原文”查看通知原文)。


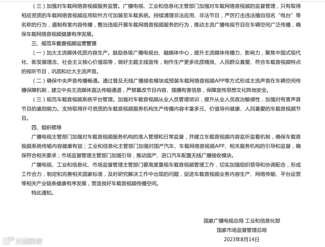
文件从规范车载无线广播接收终端管理、车载音视频运营管理、车载网络音视频服务管理等四个方面提出要求,具体包括:
通过普及无线广播接收模块或预装车载网络音视频APP等方式形成主流声音在车辆空间传播 保障机制,建立中央主流媒体直达传输通道;
将中央广播电视总台“中国之声”广播节目、 “新闻频道CCTV-13”电视节目作为公共服务节目源优先向公众免费提供,车载网络音视频APP应在显著位置提供接入通道,以便公众清晰获取、快速接入;
持续打击治理“黑广播”、擅自冠名“电台”等名称的违法、违规活动。
除了以上内容,《通知》还要求广播电视主管部门加强对车载音视频服务机构的准入管理和日常监督,并建立车载音视频内容监听监看机制,确保车载音视频系统传输内容健康有益。
据了解,此次政策的出台 ,跟传媒茶话会的一篇文章有关。
去年12月7日,传媒茶话会发表了《警惕智能汽车摘除“主流声音”!》(点击标题,查看原文)一文,该文的重点内容摘要如下。
1.一些上市和未上市的新能源车,没有装载“中国之声”等国家电台模块,用户无法在车载端收听主流媒体声音。这不免让人担忧车载内容阵地失控,必须引起管理部门和车企的高度重视。



据了解,传媒茶话会文章反映的以上问题,迅速引起了有关领导和部门的重视。
9个多月之后,国家广播电视总局、工业和信息化部、国家市场监督管理总局三部门联合发文,直指车载音视频行业存在的问题,规范、引导行业健康发展。
观察、研究传播领域议题,挖掘媒体融合优秀经验,或以“啄木鸟”精神揭示传媒生态存在的问题,传媒茶话会发布的文章已先后数次为主管部门制定相关政策提供参考。
2019年11月14日,传媒茶话会刊发《报纸不能互动?这家大报和读者一起办!》(点击标题,查看原文)一文,介绍经济日报在移动传播时代,听取读者心声,充分利用与读者互动,坚持“开门办报”,助力媒体融合发展的做法。
2020年9月,中共中央办公厅、国务院办公厅印发《关于加快推进媒体深度融合发展的意见》,“开门办报”被写入意见。要求走好全媒体时代群众路线,坚持以人民为中心的工作导向,把党的优良传统和新技术新手段结合起来,大兴“开门办报”之风,生产群众更喜爱的内容,建构群众离不开的渠道。
2021年8月20日,传媒茶话会刊发《这些账号长得太像媒体了!起名别打擦边球!》(点击标题,查看原文),揭示了在社交媒体平台上,一些自媒体账号名称常常带上“新闻”“日报”等词,以假乱真赚取流量,干扰正常的舆论生态。
2022年6月27日,国家互联网信息办公室发布《互联网用户账号信息管理规定》,第八条明确了互联网用户注册、使用账号信息,不得含有的情形,其中包括:假冒、仿冒、捏造新闻网站、报刊社、广播电视机构、通讯社等新闻媒体的名称、标识等,或者擅自使用“新闻”、“报道”等具有新闻属性的名称、标识等。
“让媒体人更有尊严、与媒体共同向善、坚持改革开放”,这是传媒茶话会的价值观,我们将坚定长期主义,站在时代前沿,探索行业未来,继续用优质的内容、服务,助力媒体深度融合,为传媒行业健康、可持续发展建言献策。
——The End——
6年磨一剑,传媒茶话会主编的《传媒实操小红书》系列新书终于面世啦!


内 容 介 绍
“传媒实操小红书”是由传媒茶话会主编,人民日报出版社出版的新闻实操系列图书,既包含重大纪念日报道防错指南、两会报道注意事项、常见字词标点差错解析等新闻宣传工作者必须掌握的避雷建议;又有历届中国新闻奖获奖作品点评、好稿是怎样“修炼”成的等不可不知的采编技巧;还有10万+选题长什么样、如何打造新媒体爆款等不容错过的爆款经验。
购书方式
主编:刘娟
END
往期推荐

