近日,有知情人士爆料,国壬控股旗下泛源资管的某产品没能如期兑付,出现延期。
2024年5月,国壬控股集团下属的“河南玖灿珠宝有限公司”(以下简称“河南玖灿珠宝”)注销,而河南玖灿珠宝在全国二十多家分公司也于2023年年底集中注销。
玖灿珠宝涉“非法集资”被风险警示
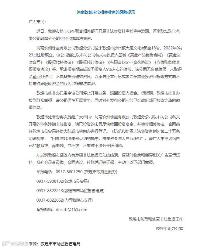
2023年6月,敦煌市防范和处置非法集资工作领导小组办公室发布《河南玖灿珠宝相关业务的风险提示》,提示称,河南玖灿珠宝有限公司敦煌分公司业务涉嫌非法集资。
根据风险提示可知,河南玖灿珠宝有限公司敦煌分公司通过以不同公司名义与投资人签署《黄金产品销售合同》《黄金回收合同》《股权代持协议》《股权转让协议》《有限合伙企业合伙协议》《应收账款收益权投资协议》等,承诺投资期满后给予投资人9%左右的收益。

该公司无金融牌照,未取得金融业务许可,不具备投资理财资质,以承诺还本付息或者给予其他投资回报等方式向不特定对象吸收资金的行为涉嫌非法集资。
敦煌市处非办已责令该公司停止开展业务,退回投资人资金。但近期,敦煌市处非办接到群众举报,该公司仍在开展业务,同时对外发布公司业务已经政府部门核查完毕的虚假信息。
由于这份提示中,对公司名称、募资模式、非法集资行为都有明确公示,河南玖灿珠宝表面看来起来是一家珠宝公司,其实也变相通过宣传投资珠宝黄金,以高收益之名,收揽资金。
此前,河南玖灿珠宝在全国拥有20多个分支机构,遍布山西、河南、甘肃的多个城市,也就是说吸收资金的渠道已覆盖到这20多个城市。
也许是被敦煌监管部门警示,河南玖灿珠宝于2023年11月陆续注销各个分公司。2024年5月,河南玖灿珠宝有限公司完成工商注销。
作为国壬主要募资渠道之一,玖灿珠宝不会真的“断臂”,其实只是化整为零,分别在这些地区注册了玖灿珠宝字样公司,不再以分公司形式出现。
近年来,以销售黄金珠宝为名的非法集资案件频发,去年暴雷的中战华信就是通过玛丽莱珠宝进行非法集资。
近两个月,福建、南宁、济宁多地监管部门发布了关于防范以销售黄金珠宝为名实施非法集资的风险提示,这种模式多是宣传投资珠宝黄金等硬通货,承诺高息“稳赚不赔”,只提供保值保管合同,但实际上并不交付黄金实物(因为他没那么多实物),而是按月支付承诺的利息,其实是一种变相的非法集资形式。这种模式一旦暴雷,血本无归。
企业宣传材料中介绍,国壬控股集团注册资金1亿元 ,旗下拥有三十多家分子公司,产业分布在全国各地,是一家涉足民生环保、矿业开发、黄金珠宝、医疗健康、 运输加工等10多个行业及领域的多元化集团公司。
国壬控股集团产业布局的主体公司分别为北京泛源投资管理有限公司、包头欧柯环保科技发展有限公司、内蒙古玖灿实业有限公司、山西玖灿文化传媒有限公司、河南玖灿珠宝有限公司、山东桦康环保科技有限公司、山西玖辉生物环保有限公司、包头鑫美康科技有限责任公司、江苏玖泽农业有限公司等。

在“欣盛一号项目合同”中,“智慧农贸债权转让”被包装成固定收益的理财产品,起售5万,以1万元整数倍递增,6月份期限收益7.5%,12个月期限收益10%。
上述的北京泛源投资管理公司是管理方,江苏玖泽农业有限公司是转让方,客户打款直接进入江苏玖泽农业的公户。
也就是说,国壬控股旗下投资管理公司向客户募资,直接进入旗下另一家公司的账户,这种模式连“伪金交所”都算不上,是赤裸裸的“自融”。
而且这个募资4000万的江苏玖泽农业有限公司,2023年社保人数为0。
北京泛源投资管理有限公司注册地虽然在北京,但是总部却在太原,虽然自称资管公司,但是从某招聘网站上,其招聘岗位均是团队长、投资经理(业务员)、业务督导、培训员等募资端的岗位。

此前,泛源资管也发行过其他理财产品,给国壬控股旗下的其他产业主体公司募过资。
这种募资模式连合规的外壳都不掩盖,说体面点叫自融,说直白点就是非吸吧。
另外国壬控股的产业注水严重,比如矿业板块的贵州黔南金矿(安龙县海子乡,矿区面积3.5989平方公里),通过全国矿业权人勘查开采信息系统查询,该信息匹配的为“贵州省安龙县海子金矿”,矿区面积也是3.5989平方公里。
但是,信息显示该矿为国资金矿,采矿权人为安龙县黄金公司(安龙县人民政府100%持股),与国壬及旗下公司没有任何关系,而且这个金矿含量为0.52g/T,可开采价值属于临界线附近,早年金价低的时候,开采、冶炼、环保修复等费用甚至超过提炼的价值。



国壬的这种模式,在业内现在也很普遍,但是生存的空间也仅限于3-4线城市,在1-2线城市玩这种模式,不仅没有客户,可能连员工都很难招到,因为在1-2线城市大家还是懂点专业知识的。
投资有风险,如果延期产品能如愿兑付,全身而退不再续投就是最佳选择。
(希声财经,专注财富管理行业,擅长排雷,挖掘内幕。)