搜索
首页
大数快讯
大数活动
服务超市
文章专题
出海平台
流量密码
出海蓝图
产业赛道
物流仓储
跨境支付
选品策略
实操手册
报告
跨企查
百科
导航
知识体系
工具箱
更多
找货源
跨境招聘
DeepSeek
首页
>
"500强"振烨集团最新:又一分公司涉非吸被立案!
>
0
0
"500强"振烨集团最新:又一分公司涉非吸被立案!
财富预警
2024-10-12
2
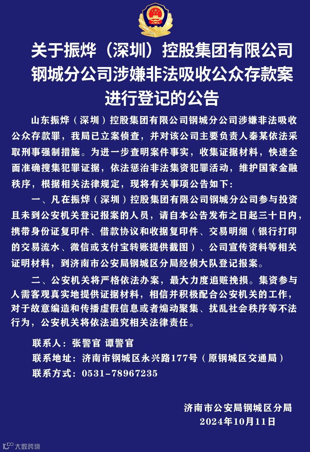
近日,济南警方发布《关于振烨(深圳)控股集团有限公司钢城分公司涉嫌非法吸收公众存款案进行登记的公告》。
公告称,振烨(深圳)控股集团有限公司钢城分公司涉嫌非法吸收公众存款罪,已被立案侦查,该公司主要负责人秦某被依法采取强制措施。参与投资的且未报案的人员,请在公告发布之日起三十日内,携带相关材料去登记报案。
以下是公告全文:
振烨控股这个“伪500强”早已被撕下面纱!
2022年5月,振烨系暴雷。2022年9月,振烨国际入选“中国企业500强"第250位,2022年10月,振烨国际入选“广东民营企业100强”第17位。这个排名高于曾经女首富的“玖龙纸业”,家电巨头创维,和你微信里经常会用到的微众银行,可笑吧。
振烨国际是谁?官方介绍以大健康、新能源、新材料为主业。就是这么一个吊打一众银行和其他实业巨头的公司,在全国居然看不到在产的基地,有的只是通过“500强”名头换来的接待和承诺的投资。唯一在建的产业园,还是在枣阳的一间大厂房。
工商资料显示,振烨国际只是2019年9月从一家科技公司更名而来,实控人为林烨。
诡异的是,2019年9月更名后,就迅速入榜“2020年中国企业500强”。
而林烨也是全民通金融的实控人,实控有牛王资本等公司。
全民通和e租宝一样,通过线下门店,虚构项目,POS机收款,募集资金。这种非吸的行为从2019年起,多次被媒体和地方金融办曝光。
而振烨国际,则是利用全民通“非吸”的资金包装而成,然后利用“500强”身份成为地方政府的座上宾,吹嘘要投资各种百亿新能源新材料的产业园投资。
强大的背书,"靠谱"的项目......这个伪500强的幌子,就成为募资的金字招牌。
至于“500强”身份,公司内部人士说,旗下有几家搞大宗贸易的公司,一年下来刷刷数据,很容易就上榜!!而榜单发布机构,只看审计后的数据,不看实质,一个“500强”诞生其实就这么简单。
2023年5月,深圳市人民检察院官网公布《张恒国、张卫东、赵东冬等九人涉嫌集资诈骗罪、非法吸收公众存款罪、洗钱罪一案被害人权利义务告知书》。
其中,张恒国为全民通前总裁(2015年-2019年),张卫东为全民通总裁(2020年直至暴雷),赵东冬是牛王资本总裁,全民通营销中心总经理。
(希声财经,专注财富管理行业,擅长排雷,挖掘内幕。)
其他文章:
中植闲谈之三
中植系JZ见面会:已抓理顾162人,八大首席全到案!
某爆雷P2P的特别支出:送礼,行贿,供养活佛....
业务人员的救赎:回头是岸,切勿助纣为虐!
“盛大金禧案”首判:某地区负责人获利29.6万,判赔2089万!
非吸界的“卧龙凤雏”:国商系与全民通
有人被通知退200多万!“中植系”退赃开始!
盛大JX业务员陆续被判:量刑标准你必须要了解!
【声明】内容源于网络
0
0
财富预警
10万从业者关注,专注三方财富、信托投资教育,追踪逾期产品。
内容
799
粉丝
0
关注
在线咨询
财富预警
10万从业者关注,专注三方财富、信托投资教育,追踪逾期产品。
总阅读
600
粉丝
0
内容
799
在线咨询
关注