日前,华侨城集团前员工反映,在企业推行的“强制”跟投制度下,大量员工资金被卷入地产项目,如今因项目停工、资金未回正等原因难以返还,尤其部分被裁员工数额不菲的跟投本金被套牢。
“即便已与企业解除劳动关系,仍要按原规则等待漫长的返还流程。”在他看来,这种“人走钱留”的状况让本就因失业而陷入生活困境的自己更添焦虑。
而针对前员工反应的跟投本金无法追回等问题,华侨城方面在接受记者采访时表示,跟投实质属于投资行为,有盈利也有亏损的情况,无论跟投人员在职或离职,项目盈利时均会按照相关跟投协议及跟投制度予以分红,项目亏损时也需共担风险。另外对于员工关切,公司一直高度重视,与相关员工保持紧密、充分、友善的沟通,后续也将持续积极稳妥推进相关工作。
“强制”跟投?
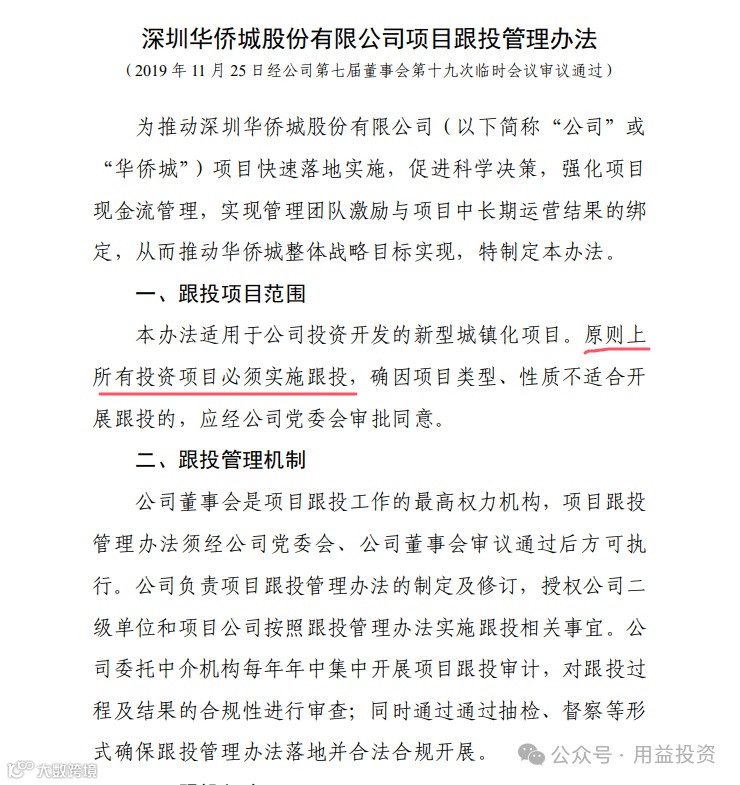
华侨城的跟投制度始于2019年。当年,企业发布《深圳华侨城股份有限公司项目跟投管理办法》的公告,对跟投相关事项作出明确规定。
其中第一条明确提到,原则上所有投资项目必须实施跟投,确因项目类型、性质不适合开展跟投的,应经公司党委会审批同意。
跟投人员包括强制跟投人和自愿跟投人。
强制跟投人包括:
1、项目公司隶属的二级单位负责人。
2、项目公司隶属的二级单位投资、营销、设计、工程、成本采购、财务部门负责人。
3、项目公司隶属的二级单位本部与该项目直接相关的投资拓展人员。
4、项目公司负责人。
5、项目公司部门负责人。
6、项目公司负责人提名的本项目公司的关键骨干员工。
自愿跟投人为公司及隶属的二级单位本部的其他员工。
该办法还规定,截至项目整体累计经营现金流回正当季度,最多返还员工80%跟投本金;至项目模拟清算(项目签约销售面积达90%)时返还剩余跟投本金。
连亏三年
2024年年报显示,过去一年,该公司面临较大经营挑战,业绩出现巨额亏损。
2024年,华侨城A实现营业收入544.07亿元,同比下降2.40%;归母净利润亏损达86.62亿元,同比增亏33.42%。
近年来,华侨城A业绩持续承压,已连续三年出现亏损。2022-2024年,其分别亏损109.05亿元、64.92亿元和86.62亿元,累计亏损约260.6亿元。
与此同时,华侨城A的营业收入也连续三年呈下滑态势。2022-2024年,其营收变动幅度分别为-25.17%、-27.39%和-2.4%。
作为一家以“旅游+地产”双轮驱动的大型央企,华侨城A此次年报披露的巨额亏损,无疑给公司的发展蒙上了一层阴影。
此外,华侨城集团旗下的资本版图正遭遇全线挑战。华侨城(亚洲)、云南旅游归母净利润均连续四年亏损,深康佳A归母则连续三年亏损。不过今年4月29日,深康佳A宣布,进行无偿划转,华侨城集团及其一致行动人将不再持有公司股份;磐石润创及合贸公司将合计持有公司股份比例29.999997%,最终实际控制人仍为国务院国资委。
面对业绩压力,华侨城这几年也是一直在“卖卖卖”模式。
2023年以来,华侨城集团挂牌转让了上海宝格丽酒店、西安华侨城实业、丽江国旅49.53%股权、云南文产城市商业文化综合投资有限公司、西双版纳朗昇商业管理有限公司、林芝市华侨城南山旅游投资发展有限公司37.5%股权等。
来源:南 都 周 刊、新 京 报、深 交 所

