和AI打交道的核心关键在于“沟通”。AI就像是一个被蒙住眼睛的天才,它懂很多,但无法直接感知这个世界。只有通过我们的描述,它才能理解现实世界的样子。
与AI沟通,提示词就是你的“表达能力”。就像学习一门新语言,这种能力需要不断练习才能提升。即使是像DeepSeek这样强大的AI,如果我们说不清楚自己想要什么,它也只能给出模糊不清的答案。
换句话说,AI是一个强大的工具,但工具的使用效果取决于使用者的能力。通过不断练习和保持警惕,我们才能真正发挥AI的价值,同时避免掉入“幻觉”的陷阱。
那么,如何用好这个“AI神器”呢?给大家分享几个技巧。
1
常规提问模板
过去和ChatGPT这样的指令模型对话时,我们常常会使用很复杂的提示词模板。但DeepSeek不太一样,它更像一个擅长思考的伙伴,反而是简单清晰的表达方式效果更好。
非常推荐这个简单但超级实用的“四步提问法”:背景+任务+要求+补充。
举个例子:
【背景】我是一家新开的咖啡馆店主;
【任务】需要一份开业促销方案;
【要求】预算1万元内,主要面向大学生群体;
【补充】我们店铺位于大学城,主打精品咖啡。
这个方法的妙处在于:
背景信息让 AI 理解你的处境;
具体任务明确你的需求;
限制条件指明关键要求;
补充说明添加重要细节。
这样提问不仅能让DeepSeek更好地理解你的需求,还能避免它理解偏差或者回答跑题。这就像和一个聪明的朋友交谈,你把情况说清楚了,他自然能给出更有针对性的建议。
记住,和DeepSeek对话,不需要太多花哨的技巧,保持简单清晰才是王道。它的推理能力很强,只要你把需求说明白,它就能理解你的意图,并给出令人惊喜的回答。
2
分解复杂任务
现阶段AI由于上下文,模型能力等问题,其实在处理复杂任务的时候时常会出现“偷懒”这种情况,这种时候就需要我们帮AI拆解任务。
接下来用写一篇“远程办公的未来发展”的文章为例,告诉大家怎么一步步指导AI完成高质量写作。
3
连续提问技巧
不要指望AI能一次性完成你想要的内容,在使用AI时要调整好心态,把它当作一个博学但经验尚浅的实习生。它知识面很广,但需要你的引导才能交出令人满意的作业。
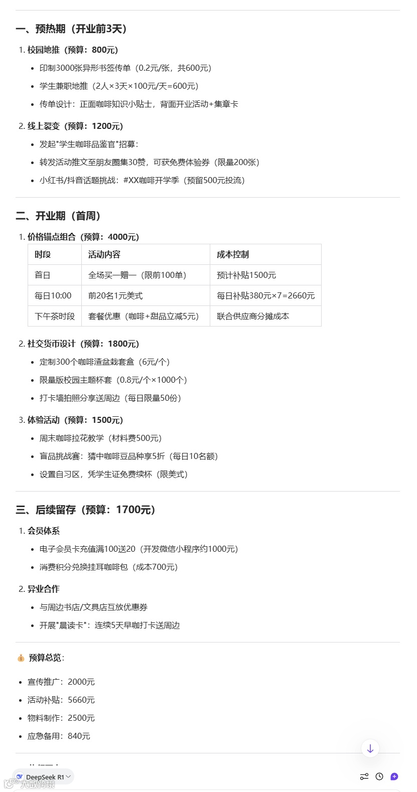
比如上面写的咖啡店的开业方案,刚产出的第一版肯定是不符合我们的需求,需要通过继续提问的方式让它优化内容,直到符合我们的要求。
以上面咖啡店开业方案为例,DeepSeek写的第一版方案没有很好地突出“大学生”这个目标客群。这时候,别急着否定,而是可以这样继续对话:
方案的整体框架不错,但我觉得还可以更贴近大学生群体。能否从以下几个方面优化:
- 如何根据大学生的学习、社交需求设计店内空间?
- 考虑到学生的消费能力,怎么设计更有吸引力的价格策略?
- 能否结合期末季、社团活动等校园节点设计营销活动?
就像是在指导实习生,告诉他具体需要改进的方向。DeepSeek会基于这些新的信息,对方案进行调整。
如果修改后的方案还不够完善,可以继续提问:
方案更有针对性了,不过我觉得在这些方面还可以再细化:
- 能否加入一些适合学生群体的会员积分制度?
- 如何利用社交媒体吸引年轻客群?
- 考虑到学生群体的作息特点,营业时间是否需要调整?
这个过程就像是在进行一场头脑风暴,每一轮对话都在帮助方案变得更加完善。关键是要:
1. 保持耐心,不期待一步到位
2. 给出明确的优化方向
3. 循序渐进,一个方面一个方面地改进
4. 及时总结和归纳,确保方向正确
4
巧用不同AI
每个AI就像是一个性格迥异的助手,了解他们的特长,才能让他们在最合适的岗位上发光发热。
比如说,DeepSeekR1就像是一个思维缜密的战略顾问。给它一个任务,它会从各个角度深入思考,不仅完成你要求的内容,还会主动发现和补充你可能忽略的细节。特别是在做方案规划时,它总能给出令人惊喜的完整思路。
但是,当涉及到文学创作时,DeepSeek就像是一个过分热情的作家,特别喜欢堆砌华丽的修饰语,有时反而影响了文章的整体效果。这时候,性格相对克制的Claude就能派上用场,它的文字更加简洁优雅,更适合处理需要文学性的任务。
知道谁更适合做什么,才能让团队发挥最大效能。同样,在使用AI时也是一样,根据任务性质选择最合适的“助手”,往往能事半功倍。
如何让DeepSeek思考得更深?深度思考万能提示词
很多人用DeepSeek,就是丢个问题,等着AI端上答案。但AI不是搜索引擎,真正的价值在于推理,而不仅仅是列清单!想让DeepSeek思考更深入?这句万能提示词送给你:
“请在你的思考分析过程中进行批判性思考、同时反面考虑你的回答,并且要对回答进行多次深入复盘,务必详尽。”
来个对比——
❌ 普通提问:“如何提高工作效率?”
提高工作效率需要结合科学的方法、合理的工具以及良好的习惯。以下是一些经过验证的实用建议,帮助你优化工作流程,减少时间浪费:
一、时间管理策略
明确优先级
使用艾森豪威尔矩阵(四象限法则):将任务分为紧急重要、重要不紧急、紧急不重要、不紧急不重要,优先处理重要任务。
每天列出3项核心任务(MIT, Most Important Tasks),确保关键目标不被琐事淹没。
番茄工作法
专注25分钟工作+5分钟休息,每4个周期后延长休息时间(15—30分钟),避免大脑疲劳。
搭配工具:Forest(通过种树限制手机使用)、Toggl Track(记录时间分配)。
批量处理任务
将相似任务集中处理(如集中回复邮件、开会),减少“任务切换”带来的效率损耗。
二、工具与流程优化
任务管理工具
使用Todoist、Notion或Trello管理待办事项,设置截止日期和提醒。
建立标准化模板(如会议记录、报告模板),减少重复劳动。
自动化工具
用Zapier或IFTTT自动化重复流程(如邮件分类、数据同步)。
利用ChatGPT处理基础文案、邮件草拟,节省脑力。
信息整合
用印象笔记或Obsidian建立知识库,避免反复查找资料。
学会使用搜索引擎高级语法(如site:、filetype:),快速定位信息。
三、高效工作习惯
设定清晰目标
遵循SMART原则(具体、可衡量、可实现、相关性、时限性),避免模糊规划。
减少干扰源
关闭非必要的消息通知,使用Focus Mode(专注模式)或物理隔离(如单独办公区)。
提前告知同事/家人你的“深度工作时间段”,减少被打断的可能。
学会说“不”
拒绝低价值请求(如临时会议、无关任务),保护核心工作时间。
四、健康与精力管理
科学作息
保持7—8小时睡眠,利用R90睡眠法(以90分钟为周期安排睡眠)。
午后安排20分钟小睡,恢复精力。
体能提升
每天30分钟有氧运动(如快走、跳绳),促进大脑供氧。
工作时每1小时起身活动,避免久坐伤害。
饮食优化
选择低GI食物(如燕麦、坚果)保持血糖稳定,避免午后困倦。
少量多次补水,脱水会导致专注力下降。
五、思维与心态调整
应对拖延症
2分钟法则:如果任务能在2分钟内完成,立刻执行。
5分钟启动法:说服自己“只做5分钟”,通常开始后就能进入状态。
定期复盘
每周回顾任务完成情况,分析时间浪费点(如社交软件、低效会议)。
使用PDCA循环(计划—执行—检查—改进)优化流程。
接受不完美
遵循“完成优于完美”原则,避免过度纠结细节导致拖延。
六、环境优化
物理环境
使用双显示器或多桌面提升多任务效率。
整理办公桌,减少视觉干扰(参考“5S管理法”)。
数字环境
定期清理电脑桌面和文件夹,按项目或日期分类存档。
使用Chrome插件(如 OneTab)管理浏览器标签,减少内存占用。
案例参考
程序员:用Pomodoro Timer+Jira 管理开发任务,代码模块化复用。
内容创作者:用Notion建立选题库,通过Grammarly快速校对文案。
管理者:将会议控制在15分钟内,要求提前提交议程,会后3小时内发出纪要。
关键点总结:效率提升是系统性工程,需结合目标管理、工具优化和身体状态。建议从1—2个方法开始实践,逐步形成个人工作节奏,避免一次性改变过多导致放弃。
✅ 深度提问:“请告诉我提高工作效率的方法,并批判性思考这些方法的局限性,同时从反面探讨低效率的可能性,并对回答进行多轮复盘。”
一、提高工作效率的常见方法及局限性分析
时间管理法(如番茄工作法)
原理:25分钟专注+5分钟休息的循环模式
局限性:打断创造性思维的连续性(如程序员进入心流状态后被强制打断)
数据支持:MIT研究显示频繁切换任务可导致效率下降40%
任务优先级矩阵(艾森豪威尔矩阵)
原理:按紧急/重要程度四象限分类
局限性:过度简化现实场景(如紧急不重要任务可能暗含人际关系价值)
案例:某项目经理因过度筛选“不重要”任务导致团队关系恶化
数字工具依赖(自动化/协作软件)
原理:通过Trello/Notion等工具优化流程
局限性:工具学习曲线消耗认知资源(Adobe调研显示67%员工因工具复杂度产生焦虑)
二、效率主义的潜在危机
认知过载悖论
现象:过度优化导致决策疲劳(神经科学显示前额叶皮层每天仅有4小时高效期)
反例:某咨询公司强制使用时间追踪软件后,员工创造性方案产出量下降58%
人际协作异化
案例:某互联网公司通过OKR极致拆解,导致跨部门协作演变为指标博弈
研究:哈佛商学院追踪显示过度量化目标使团队信任度降低32%
创新抑制效应
神经机制:大脑默认模式网络(DMN)在“低效”状态下更活跃
典型表现:3M公司“15%自由时间”政策催生出Post-it等革命性产品
三、低效率的建构性价值
认知冗余的价值
生物学类比:大脑灰质60%为备用神经连接
管理实践:谷歌邮件服务Gmail诞生于20%自由探索时间
错误容忍的红利
数据:NASA工程团队通过允许10%容错率提升整体方案可靠性
认知机制:试错学习激活基底神经节长效记忆回路
社会黏性构建
组织行为学发现:非任务性闲聊使团队问题解决速度提升27%
人类学视角:传统工匠学徒制中“低效”观摩期的技能内化作用
四、多轮复盘与系统优化
第一轮复盘
发现盲点:忽视个体神经多样性(ADHD群体对传统时间管理法适应率仅22%)
补充方案:引入神经多样性工作适配原则
第二轮复盘
文化维度缺失:东亚集体主义文化下效率指标的异化
增补案例:日本职场“残业文化”与德国“工时压缩”对比研究
终局检验
建立动态平衡模型:引入熵值管理概念
提出METRIC系统:
Modular(模块化)
Ecological(生态化)
Tolerance(容错性)
Rhythm(节律性)
Integration(整合性)
Cybernetic(控制论)
五、实践框架建议
效率诊断矩阵|任务类型|效率策略|反效率策略|机械重复|自动化流程|注入随机变量| |创意生成|可控干扰源|暗时间培育| |人际协作|结构化议程|非正式社交场|
个人效能调节器
开发认知能量监测APP(结合HRV心率变异性指标)
建立非线性工作计划表(预留30%缓冲带)
组织管理新范式
实施“战略低效”制度(如周五下午禁止安排会议)
创建效率沙盒实验室(允许10%员工进行反效率实验)
这种立体化框架突破传统效率讨论的二维局限,将生物节律、组织生态、文化变量纳入考量,为知识经济时代的效能管理提供新的认知图式。最终形成具备自适应性、容错性和进化力的新型效率观。
结果差距立竿见影,普通提问可能只给你几个“番茄钟”之类的技巧,而深度提问能让AI思考效率背后的底层逻辑,甚至会给出实践建议。别把DeepSeek当工具用,把它当你的“智囊团”!
参考:
1.科普中国,《一份写给普通人的 DeepSeek 速成指南!快收藏》
2.AI应用官,《DeepSeek使用教程:90%的人都不知道的高效使用技巧》
本文经授权转载自微信公众号“新闻与写作”,原文刊载于微信公众号“数据学堂”
END
往期推荐
改革后,这家地方媒体职工绩效工资翻了一番多
中国青年报社迎来新社长,为央媒最年轻社长!
中核集团“炫120万份简历”为何会翻车?

