点击下方名片,关注我们↓↓↓
导 读
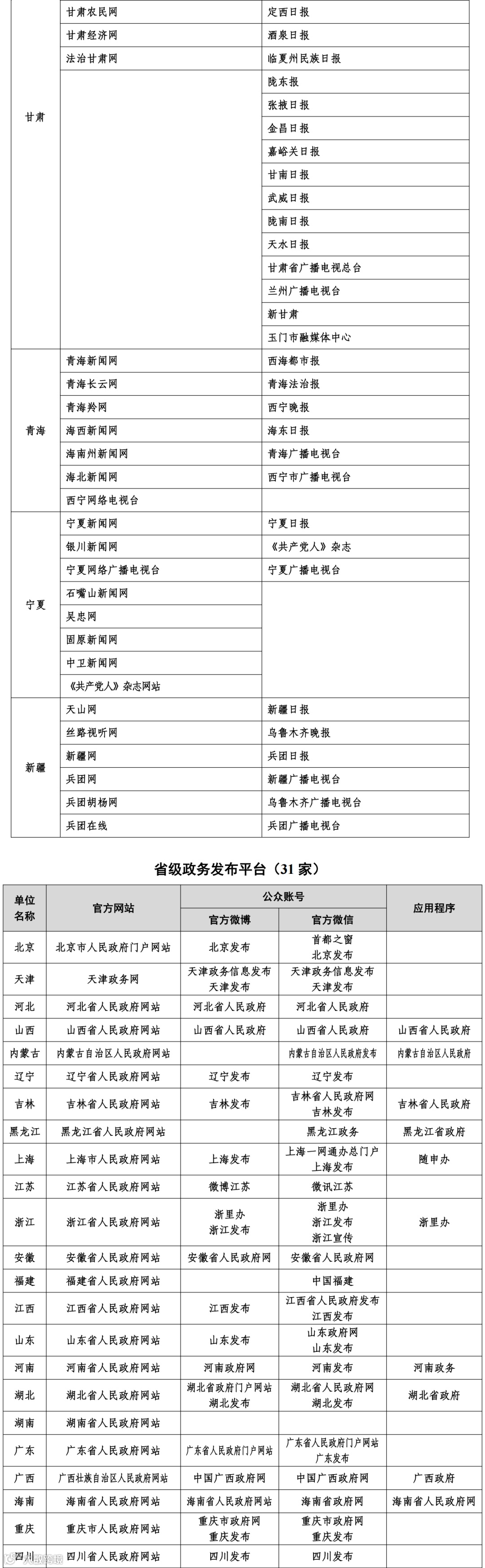
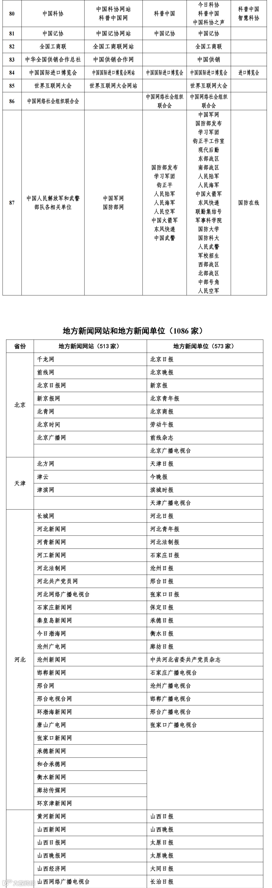
互联网新闻信息稿源单位名单仅明确列出稿源单位主体(报纸、期刊、通讯社、广播电台、电视台、互联网站),不再一一展示其公众账号、应用程序、论坛、博客、微博客、即时通信工具、网络直播等具体服务形式。其中,中央和国家机关、群团组织等政务发布平台和省级政务发布平台明确展示其官方网站、微博公众账号、微信公众账号、应用程序。
稿源单位(除中央和国家机关、群团组织等政务发布平台和省级政务发布平台外)取得互联网新闻信息服务许可的公众账号、应用程序、网络直播等服务形式发布的新闻信息,皆可作为新闻信息转载来源。稿源单位取得互联网新闻信息服务许可情况,可通过国家网信办官方网站(www.cac.gov.cn)——“全国网信政务办事大厅”版块——“互联网新闻信息服务单位许可信息”入口进行查询。
本文转载自“网信中国”微信公众号
主编:刘娟
编辑:李磊
校对:李媛、毛洁
END
往期推荐

