

中国银保监会就
《商业银行小微企业金融服务监管评价暂行办法(试行)》(征求意见稿)公开征求意见
为深入贯彻党中央关于深化金融供给侧结构性改革、更好服务实体经济的战略决策,落实全国人大、国务院有关进一步缓解小微企业融资难融资贵问题的一系列工作部署、意见和要求,更加有效地发挥监管政策的引导激励作用,全面评价和改进商业银行小微企业金融服务工作,中国银保监会起草了《商业银行小微企业金融服务监管评价办法(试行)》(征求意见稿,以下简称《办法》),现向社会公开征求意见。银保监会将根据各界反馈意见,进一步修改完善《办法》并适时发布实施。
《办法》共六章三十二条,包括总则、评价体系、评价机制、评价流程、评价结果运用、附则等。《办法》的制定以“正向激励为主,适当监管约束,明确差异化要求,合理体现区分度”为指导思想,坚持“定量评价与定性评价并行、总量与结构并重、激励与适当约束并举”的原则,主要涵盖以下内容:一是明确评价内容,设置标准化指标。对商业银行小微企业信贷投放情况、体制机制建设情况、重点监管政策落实情况、产品及服务创新情况、监督检查情况等方面进行综合评价,明确具体指标、赋分规则及评价结果等级。二是确定评价机制,规范组织开展方式及流程。监管部门按照法人为主、上下联动的原则建立监管评价组织机制,按年度开展评价。评价工作分为银行自评、监管信息收集、监管初评、监管复审、评价结果通报、档案归集等环节,各环节有具体的职责分工和工作要求。三是加强评价结果运用,充分发挥激励引导作用。明确评价结果的运用方式,突出与相关政策措施的协同,强化监管评价结果对商业银行提升小微企业金融服务水平的导向作用。
制定《办法》是银保监会推动商业银行缓解小微企业融资难融资贵的重要举措,通过整合小微企业金融服务监管政策要求,形成“一张清单、差别权重”的多维度综合化评价指标体系,全面科学评价商业银行小微企业金融服务工作情况,引导和激励商业银行深入贯彻落实党和国家关于金融支持小微企业发展的战略部署,持续提升服务小微企业的质效。
商业银行小微企业金融服务监管评价
办法(试行)
(征求意见稿)
第一章 总 则
第一条 【评价目的】为全面科学评价商业银行小微企业金融服务工作开展情况和成效,督促和激励商业银行深入贯彻落实党和国家关于金融支持小微企业发展的战略部署,持续提升服务小微企业的质效,依据《中华人民共和国银行业监督管理法》《中华人民共和国商业银行法》《中华人民共和国中小企业促进法》和《中共中央办公厅 国务院办公厅关于促进中小企业健康发展的指导意见》,结合银保监会关于推进银行业金融机构小微企业金融服务的监管政策文件,制定本办法。
第二条 【评价原则】做好小微企业金融服务是商业银行服务实体经济、实现高质量发展的重要内涵。对商业银行小微企业金融服务工作开展监管评价(以下简称“小微金融监管评价”),应当坚持以下原则:
(一)定量与定性并行。为兼顾小微金融监管评价的客观性、全面性和灵活性,监管评价要素中包括定量和定性两大类指标。定量指标的总分值高于定性指标。
(二)总量与结构并重。通过小微金融监管评价,持续推动小微企业金融服务供给总量稳定增长的同时,引导不同类型的商业银行深入开展差异化竞争,细分小微企业市场和融资需求,优化小微企业金融服务对象、内容的结构,扩大服务覆盖面。
(三)激励与约束并举。小微金融监管评价结果应当作为衡量该年度商业银行小微企业金融服务情况的主要依据,与差异化监管政策制定与执行、现场检查以及小微企业金融服务相关的评先创优、政策试点和奖励等工作有效联动。
第三条 【评价主体】小微金融监管评价的实施主体是银保监会及其派出机构。
第四条 【适用范围】本办法适用于对在中华人民共和国境内依法设立的中资商业银行(含农村商业银行、农村合作银行、农村信用社)的小微金融监管评价。当年新成立的商业银行(改制成立的农村商业银行除外),监管部门可参照本办法对其小微企业金融服务情况进行试评价。
各银保监局可根据辖内实际情况,参照本办法及附件《商业银行小微企业金融服务监管评价指标表》(以下简称《评价指标表》),自主决定对辖内村镇银行开展小微金融监管评价。
开发银行、政策性银行、外资银行应参照本办法,结合自身业务特点和职能定位,认真贯彻落实相关监管政策要求,积极改进完善本行向小微企业提供的金融服务。相关机构监管部门和银保监局应参照本办法,对开发银行、政策性银行、外资银行小微企业金融服务工作加强督促指导。
第二章 评价体系
第五条 【评价要素】小微金融监管评价体系由五部分评价要素构成,分别为:信贷投放情况、体制机制建设情况、重点监管政策落实情况、产品及服务创新情况、监督检查情况。
各项评价要素均下设若干评价指标。每项评价要素的得分通过对评价指标的打分,结合监管人员的专业判断综合得出。
评价得分由五部分要素各自得分加总产生。定量指标依据计算结果得分(保留小数点后一位),定性指标最小计分单位为0.5分。
第六条 【评价指标】评价指标是评价要素的构成单元。指标具体内容及分值以《评价指标表》为准。
评价指标包含常规指标和加分指标两类。常规指标与加分指标的合计得分为被评价银行的最终得分。
第七条 【常规指标】常规指标的评价内容是小微企业金融服务中监管法律法规、规范性文件明文规定商业银行应当完成的考核目标、具体任务或必须遵守的监管要求。
常规指标的分值以正向赋分为主,符合指标要求的,按具体情况得分,不符合要求的不得分;部分指标对监管法律法规和规范性文件明令禁止商业银行实施的行为,或监管法律法规和规范性文件明文规定商业银行应当实施但未能实施、情节严重的行为给予负向赋分,发生指标规定行为的,按具体情况扣分,未发生规定行为的不扣分。常规指标合计满分100分。
第八条 【加分指标】加分指标的评价内容是小微企业金融服务中监管政策明确引导、鼓励、支持商业银行发展或推进的工作。
加分指标分值为正向赋分,符合指标要求的,按具体情况得分,不符合要求的不得分,合计满分15分。
第九条 【评价结果的等级划分】小微金融监管评价结果根据得分划分为四个评价等级。
评价得分在90分(含)以上者为一级;得分在[75,90)区间者为二级,其中得分在(90,85]区间者为二A,(85,80]区间者为二B,(80,75]区间者为二C;得分在[60,75)区间者为三级,其中得分在(75,70]区间者为三A,(70,65]区间者为三B,(65,60]区间者为三C;得分在60分以下者为四级。
常规指标得分在60分以下者,当年评价结果等级直接判定为四级。
第十条 【评价结果等级的对应含义】小微金融监管评价结果等级对应的评价含义如下:
(一)评价结果为一级,表示商业银行对小微企业金融服务工作的重要性有充分的认识,战略定位清晰,内部组织架构和机制体制健全,政策落实和制度保障有力,全面实现了各项监管考核目标,面向小微企业的产品、业务、服务方式创新成效突出,经营服务行为基本规范。
(二)评价结果为二级,表示商业银行从经营战略、组织机构、内部机制体制等方面围绕小微企业金融服务进行了专门的安排,较好地落实了政策要求,总体上实现了监管考核目标,能够针对小微企业融资特点开展产品、业务、服务方式创新,但工作还存在一些不足,需及时予以改进。
(三)评价结果为三级,表示商业银行小微企业金融服务的各项机制体制、产品、业务尚有欠缺,主动作为不足,存在部分监管考核目标不达标、政策落实不得力的问题,亟需采取有针对性的改进措施。
(四)评价结果为四级,表示商业银行小微企业金融服务工作存在严重缺陷,未按照回归本源、服务实体的要求落实相关政策,主要监管考核目标不达标,没有围绕小微企业金融服务建立专门的机制体制、开发特色产品、改进业务流程,应当对该行小微企业金融服务工作进行全面检视、切实整改,监管部门必要时可以采取相应的监管措施。
第三章 评价机制
第十一条 【评价时间频率】小微金融监管评价按年度进行,评价周期为当年1月1日至12月31日。
当年度小微金融监管评价工作原则上应于次年4月30日前完成。
第十二条 【评价职责分工】小微金融监管评价的对象以商业银行法人为主。
银保监会负责组织、督导全国商业银行小微金融监管评价工作,并直接负责开展对大型银行、股份制银行的小微金融监管评价工作。
各银保监局负责组织开展对辖内属地监管的城市商业银行、民营银行、农村中小银行机构的小微金融监管评价工作。
第十三条 【评价组织协调】银保监会、各银保监局应当建立小微金融监管评价协调机制,具体负责对所管辖商业银行的评价工作。协调机制由各级普惠金融职能部门牵头,参与部门应当至少包括同级机构监管部门、银行检查部门、统信部门、消费者权益保护职能部门。
银保监会普惠金融部负责对小微金融监管评价的总体规划、专业指导和督促核查。
各银保监局可根据工作需要,决定是否在辖内银保监分局建立小微金融监管评价协调机制,并可参照本条第一款规定,自行确定分局层面相关协调机制的具体安排。
第十四条 【分支机构信息共享】监管部门应当加强对地方法人银行分支机构小微企业金融服务情况的信息共享。分支机构所在地银保监局应当主动收集信息,主动与法人银行属地银保监局共享。
第四章 评价流程
第十五条 【评价流程环节】小微金融监管评价流程分为以下六个环节:银行自评、监管信息收集、监管初评、监管复审、评价结果通报、档案归集。
第十六条 【银行自评】商业银行应按照本办法及《评价指标表》,对本行年度小微企业金融服务工作情况开展自评,并于次年2月底前向监管部门书面报告自评结果。书面报告内容应当包括:自评等级,各项评价要素及指标得分,对每项评价指标得分的证明材料。
商业银行应当高度重视、严肃对待自评工作,做到客观、全面、证据充分。对于自评得分显著高于小微金融监管评价得分,且自评得分缺乏必要证据支持的商业银行,监管部门可视情形在扣分要素中进行额外扣分。
商业银行向监管部门提交的自评证明材料,应当确保真实性。对于提交虚假证明材料、影响小微金融监管评价结果的商业银行,当次监管评价结果应直接认定为四级。
第十七条 【监管信息收集】监管部门应当通过小微金融监管评价协调机制,全面收集商业银行相关信息,为监管评价做好准备。监管信息收集工作原则上由监管初评牵头部门或处室负责。信息收集内容及渠道包括:
(一)定量评价指标,原则上以从银保监会非现场监管信息系统中获取的数据为准。
定量指标在银保监会非现场监管信息系统中确无数据的,可通过监管检查报告、银行内外部审计报告、银行年报等材料获取。
(二)定性评价指标,可从以下方面收集相关信息:
1.要求银行提供本行正式印发的文件(包括且不限于内部制度文件、会议纪要、考核评价通报、内外部审计报告等)。
2.各级监管部门开展的小微企业金融服务相关调研、督导、督查、暗访中反映的、经监管部门核查属实的情况。
3.各级监管部门接到的有关小微企业金融服务的信访、举报、投诉等、经核查属实的情况。
4.其他国家机关开展的有关小微企业金融服务的外部审计、检查、处罚等情况。
5.在前述材料的基础上,通过现场走访、抽查、监管会谈等途径进一步掌握的情况。
第十八条 【监管初评】监管部门综合前期信息采集和商业银行自评结果,并结合日常工作中掌握的商业银行小微企业金融服务有关情况,开展监管初评。
大型银行、股份制银行的监管初评,由银保监会普惠金融部牵头,按照小微金融监管评价协调机制实施。城市商业银行、民营银行、农村中小银行机构的监管初评,由属地银保监局根据内部小微金融监管评价协调机制具体情况,指定普惠金融职能部门牵头实施。
初评人员应当对照《评价指标表》,逐项填写商业银行得分情况及评分依据,并保存好相应的工作底稿和证明材料。初评人员可根据评价工作需要,参照第十七条规定,补充收集相关信息。属于必须由商业银行提交证明材料的评价指标,可要求商业银行补充提交证明材料,商业银行不愿或不能按要求提供的,相关指标应直接判定为最低分值。
第十九条 【监管复审】在初评基础上,监管部门应当对商业银行小微企业金融服务工作进行复审。
监管复审工作应当成立专门小组负责。大型银行、股份制银行的监管复审,由银保监会普惠金融部主要负责同志担任复审小组组长。普惠金融部负责具体组织,按照银保监会机关小微金融监管评价协调机制开展工作。城市商业银行、民营银行、农村中小银行的监管复审小组,由属地银保监局分管普惠金融工作的负责同志担任小组长,银保监局普惠金融处室具体负责组织,按照本局小微金融监管评价协调机制实施。
复审人员可视实际情况,要求商业银行补充提交证明材料,或请初评人员对打分依据进行补充说明。初评等级为一级或四级的商业银行,应当作为复审重点关注对象。对于各项要素及指标的评价得分,复审结果高于初评结果的,应当逐一书面阐明理由。
第二十条 【复审结果审议】监管复审小组形成复审评价结果后,应提请本级监管部门主要负责同志审核。审核批准后的结果,即为小微金融监管评价最终结果。
第二十一条 【评价结果通报】小微金融监管评价结果形成后,监管部门应及时向被考核的商业银行通报。
第二十二条 【档案归集】年度小微企业金融服务监管评价工作结束后,各级普惠金融职能部门应做好相关文件及证明材料的归档工作。
第二十三条 【评价结果汇总报告】各银保监局应于次年5月10日前汇总形成辖内商业银行年度小微金融监管评价结果,书面报送银保监会。书面报告应附辖内商业银行监管评价结果明细,对评价结果为一级或四级的商业银行,应专门说明评价依据。
银保监会应于次年5月31日前汇总形成全国商业银行年度小微金融监管评价结果。汇总工作由银保监会普惠金融部负责。
第五章 评价结果运用
第二十四条 【评价结果运用方式】小微金融监管评价结果应当通过以下方式运用:
(一)在对单家商业银行的监管通报中,专题通报评价结果。
(二)将单家商业银行评价结果抄送有关组织部门、纪检监察机构和财政、国资等相关上级机构。
(三)将辖内商业银行总体评价结果抄送同级人民银行,并根据工作需要,以适当形式全辖通报。
(四)小微企业金融服务相关的评先创优、政策试点、奖励激励,应当将评价结果作为主要依据,监管部门应当优先选择或推荐评价结果为一级或二A级的商业银行。
(五)评价结果为三级的商业银行,监管部门应要求其提出针对性的改进措施,并加强监管督导。
(六)评价结果为四级的商业银行,监管部门应专题约谈其主要负责人,责令限时制定专项整改方案,并跟踪督促评估其后续落实情况。
(七)评价结果为四级,或小微企业信贷投放、监管政策落实、监管督导检查等评价要素中扣分较多的商业银行,在相关现场检查立项中应作为重点检查对象。
对新设立商业银行开展监管试评价的,评价结果可不按前款要求运用。
商业银行应当将评价结果作为对小微金融业务条线绩效考核的重要参数。
第二十五条 【整改落实】监管部门责令商业银行开展小微企业金融服务专项整改的,在下一年度的小微金融监管评价中,应当重点关注其整改落实情况。
对于违反银保监会相关规定,且整改措施不力或下一年度监管评价时仍无明显整改效果的商业银行,监管部门可以根据《中华人民共和国银行业监督管理法》第三十七条,对其采取暂停部分业务、停止批准开办新业务等监管措施。
第二十六条 【丰富和完善监管手段】各银保监局可根据相关监管法规,结合辖内实践,积极探索创新小微金融监管评价与普惠金融工作机制及其他监管措施的联动,进一步丰富监管工具箱,完善监管激励和约束手段,强化监管评价结果对辖内商业银行提升小微企业金融服务水平的导向作用。
第二十七条 【监管评价与日常监管工作相结合】各级监管部门应将小微金融监管评价与对小微企业金融服务的日常监管工作充分结合。在按年度开展监管评价的同时,应继续做实对商业银行的数据监测、业务督促、政策调研、监督检查等工作。
监管部门应当依据监管评价结果及各项评价要素和指标的具体得分情况,分行施策,精准发力,对商业银行小微企业金融服务工作确定督导、推动、检查的重点。
第六章 附 则
第二十八条 【评价实施时间】本办法自印发之日起施行。对商业银行小微企业金融服务工作的正式监管评价,从2020年度开始。
对2019年度的商业银行小微企业金融服务工作,各级监管部门应参照本办法组织开展试评价。试评价应于2020年9月30日前完成。试评价结果可不按本办法第二十五条要求运用,但对于试评价结果在三级以下(含)的商业银行,监管部门应重点加强监测指导,督促其对标《评价指标表》具体要求,抓紧改进小微企业金融服务工作。
第二十九条 【释义】本办法及附件《评价指标表》中所称小微企业贷款,除特别注明或限定外,均为商业银行向符合《中小企业划型标准》(工信部联企业〔2011〕300号)规定的小型企业、微型企业发放的贷款,以及向个体工商户、小微企业主发放的经营性贷款。
本办法及附件《评价指标表》中所称普惠型小微企业贷款,为商业银行发放的单户授信总额在1000万元(含)以下的小微企业贷款。
第三十条 【解释】本办法由银保监会负责解释。
对本办法附件《评价指标表》中包含阶段性监管考核要求的评价指标,银保监会适时出台规范性文件,明确指标内容及适用期限。
第三十一条 【修订】银保监会根据国家有关小微企业金融服务的政策法规,定期检视本办法及《评价指标表》,适时修订完善,推进小微金融监管评价长效化、系统化、制度化。
第三十二条 【细则制定】各银保监局按照本办法规定,可结合辖内情况,就小微金融监管评价工作的具体协调机制和流程制定细则,报送银保监会普惠金融部备案。
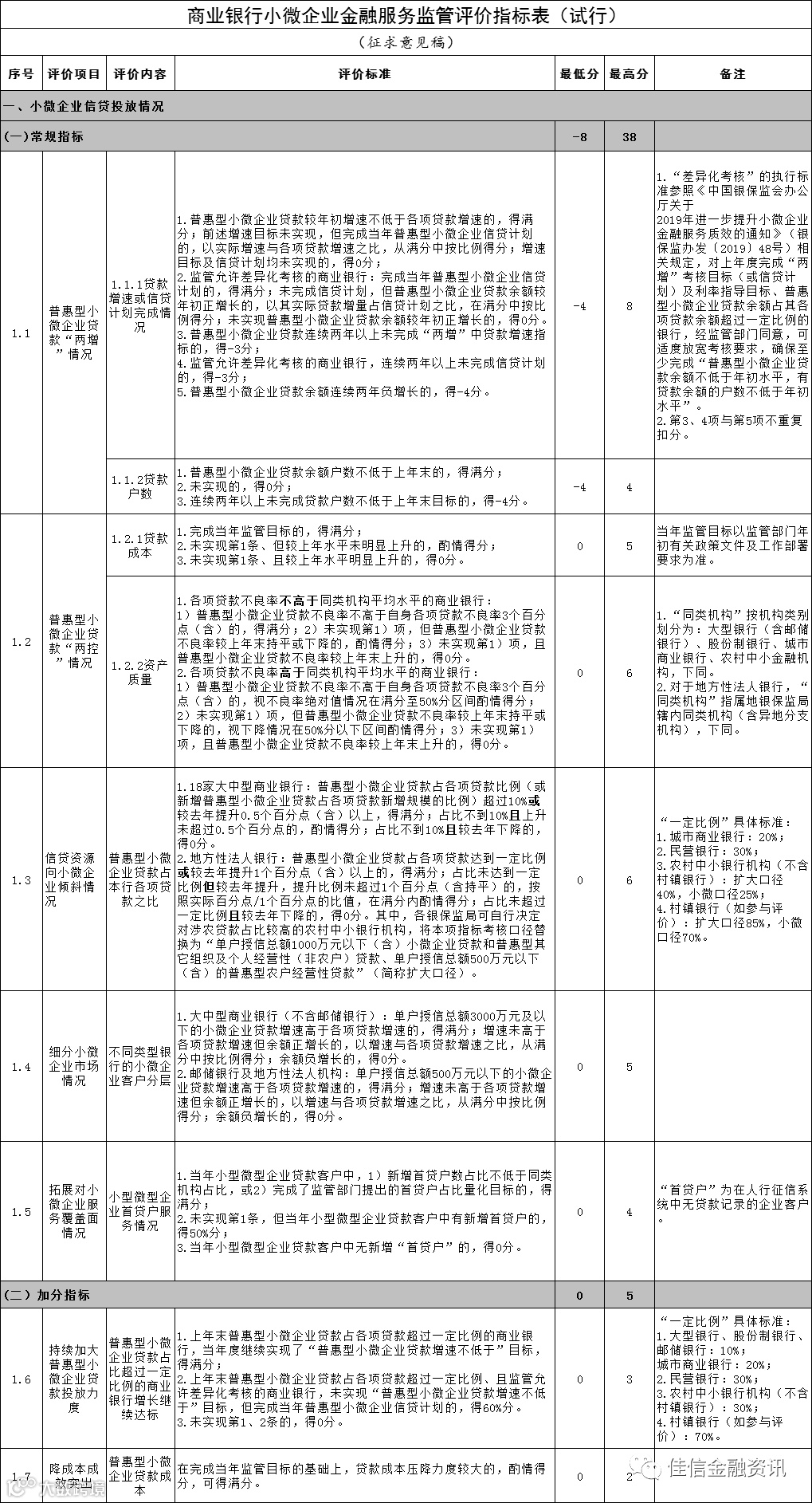
附件:商业银行小微企业金融服务监管评价指标表




公 众 号:佳信金融资讯(jiaxinedu)
数据来源:中国银行保险监督管理委员会
版权声明:“佳信金融资讯”所推送的文章,除非确实无法确认,我们都会注明作者和来源。若涉及版权问题,请原作者联系微信(mrpan02),我们会尽快删除。

感谢阅读!顺手点一下在看呗~↓

