
7家农村商业银行批复开业
农村商业银行,简称:农商银行(Rural commercial bank),是由辖内农民、农村工商户、企业法人和其他经济组织共同入股组成的股份制的地方性金融机构。是由农信社、农合银行改制而成。换句话说:农商行是农信社的2.0版。因为得到了改革,农信社治理模式也发生了改变,总体来说是向着好的方面发展。农信社,农合银行将继续要全部改制为农村商业银行。
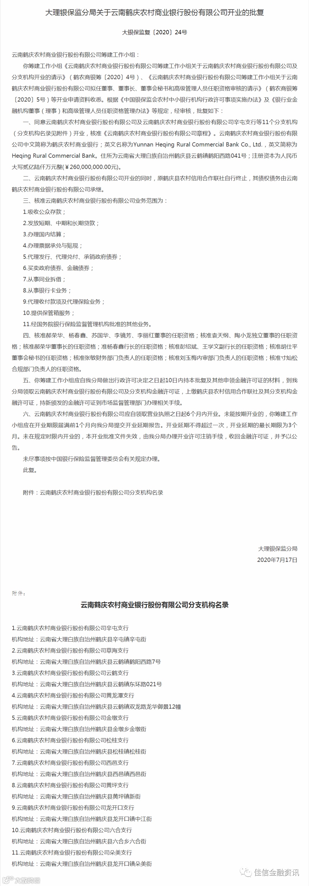
1.大理银保监分局关于云南鹤庆农村商业银行股份有限公司开业的批复;
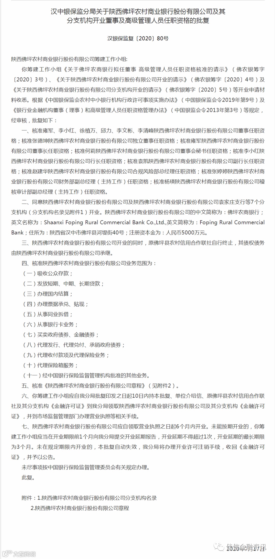
2.汉中银保监分局关于陕西佛坪农村商业银行股份有限公司及其 分支机构开业董事及高级管理人员任职资格的批复;
3.吕梁银保监分局关于同意吕梁农村商业银行股份有限公司及分支机构开业的批复;
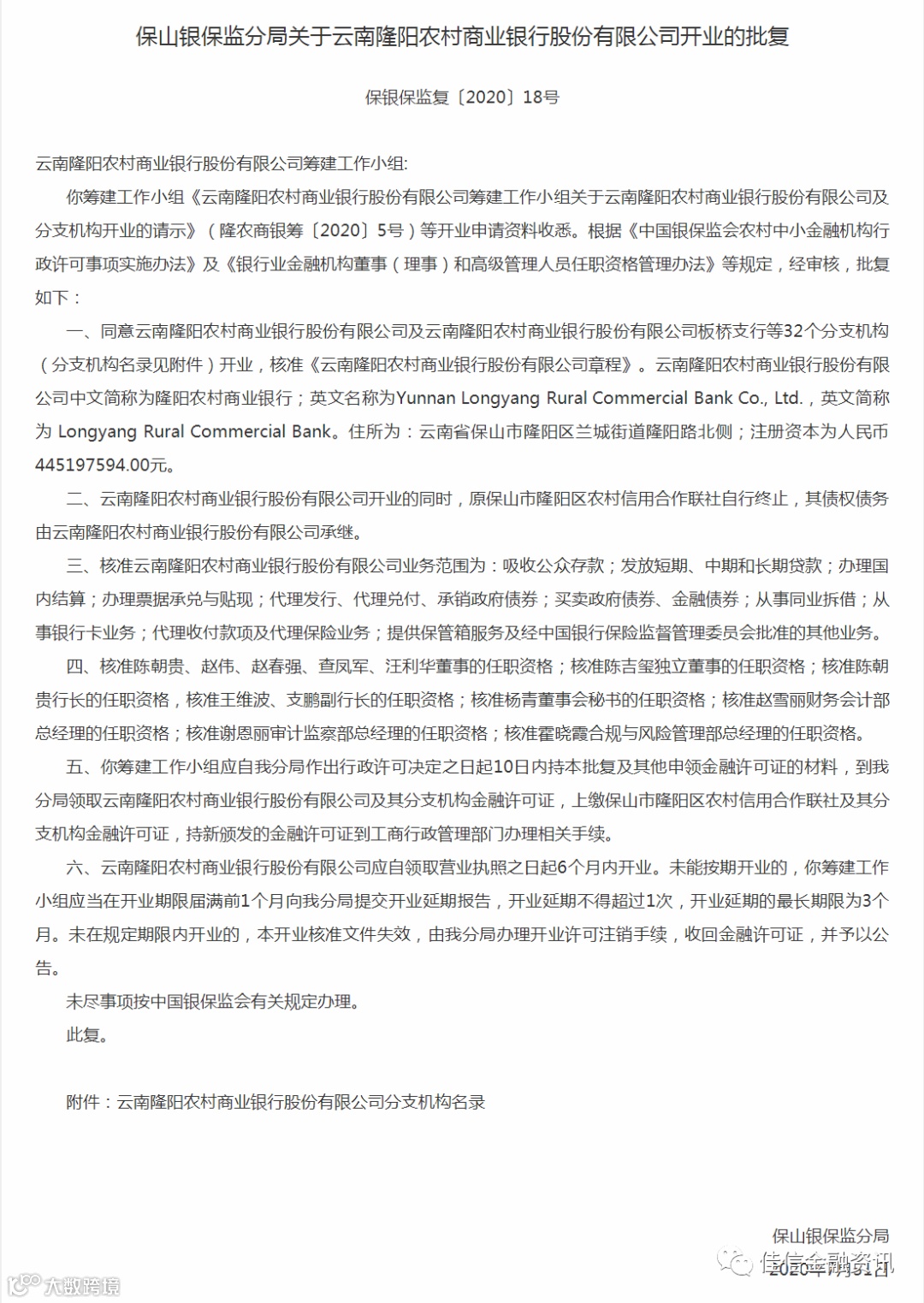
4.保山银保监分局关于云南隆阳农村商业银行股份有限公司开业的批复;
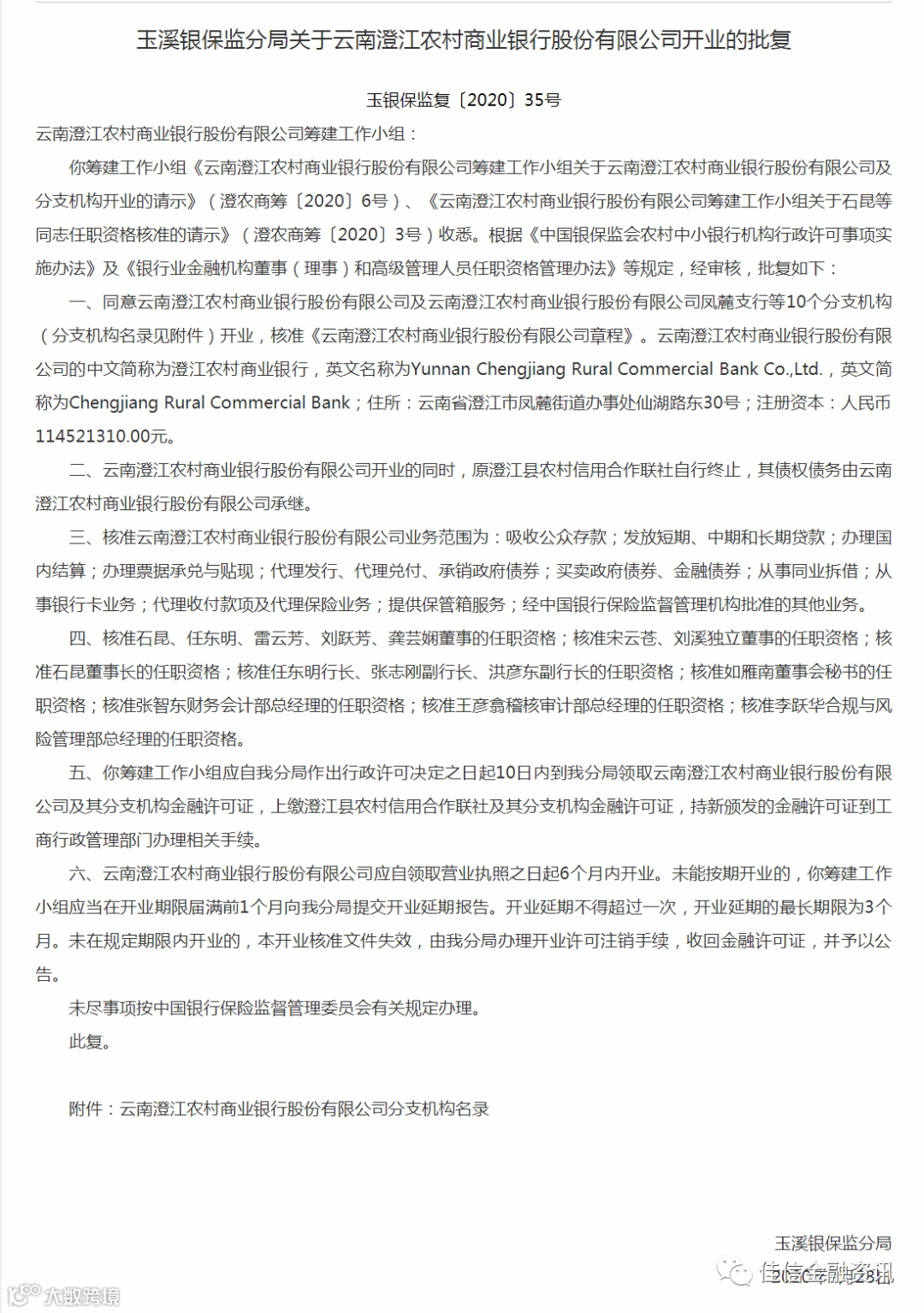
5.玉溪银保监分局关于云南澄江农村商业银行股份有限公司开业的批复;
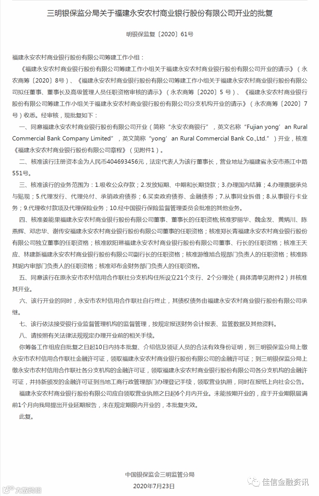
6.三明银保监分局关于福建永安农村商业银行股份有限公司开业的批复;
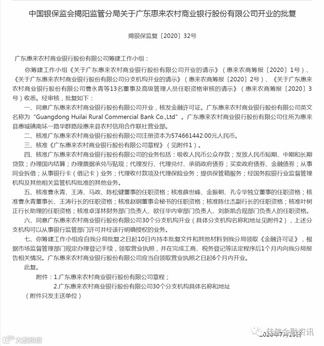
7.揭阳监管分局关于广东惠来农村商业银行股份有限公司开业的批复;
云南省3家、陕西省、山西省、福建省、广东省各1家农商银行开业。
云南鹤庆农村商业银行
陕西佛坪农村商业银行
吕梁农村商业银行
云南隆阳农村商业银行
云南澄江农村商业银行
福建永安农村商业银行
广东惠来农村商业银行

感谢阅读!顺手点一下在看呗~

