
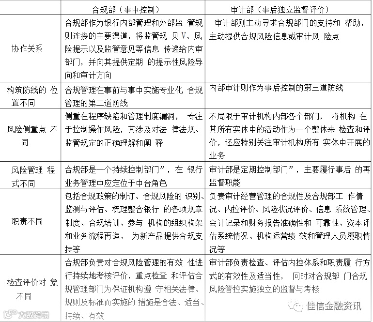
(一)负责对内部各项经营活动进行合规性审计,将合规性审计结果告知合规负责
人,为合规管理部门识别、监测和评估合规风险提供信息来源和管理依据;
(二)定期对合规管理部门的履职情况进行独立评价;
(三)经经营决策机构授权,对重大合规问题进行专项审计。

杭州·10月24-25日·数字经济时代下中小银行内部审计的思维创新和实践应用高级研修班
南京·10月22-23日·新形势下商业银行合规管理与案件防控专题研修班
珠海·11月13-14日·商业银行监事会政策、监事会实操要点解析及能力提升高级研修班(第13期)
课程请咨询佳信银行培训中心老师
或咨询:010-60606488

感谢阅读!请顺手点一下“赞”和“在看”呗!

