大数跨境
0
0

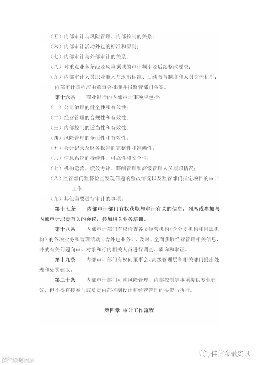
银行内部审计部门有权获取与审计有关的信息,列席或参加与内部审计职责有关的会议,参加相关业务培训。

银行内部审计部门有权获取与审计有关的信息,列席或参加与内部审计职责有关的会议,参加相关业务培训。 佳信金融资讯
2021-04-25
1
导读:商业银行内部审计指引:第十七条 内部审计部门有权获取与审计有关的信息,列席或参加与内部审计职责有关的会议,
商业银行内部审计指引:
第十七条  内部审计部门有权获取与审计有关的信息,列席或参加与内部审计职责有关的会议,参加相关业务培训。



往期读一读:

1.银行公司治理评估怎么做?解决这168个问题绝对得高分

2.商业银行公司治理(董监事会/委员会工作模板

3.银行董监高兼任的要求规则梳理!

4.监事会职工监事选举、任职任免、工作职责?

5.30家银行公司治理架构对比。

6.银行董监高年度履职档案

7.银行监事会对董事会、董事、高层履职监督重点

8.银行董监事会及委员会职责与注意事项

9.银行董事会具体职责与权限

10.银行监事会具体职责与权限

公  众 号:佳信金融资讯(jiaxinedu) 

转载来源:银保监会

版权声明:“佳信金融资讯”所推送的文章仅供参考;除非确实无法确认,我们都会注明作者和来源。若涉及版权问题,请原作者联系微信(mrpan02),我们将在第一时间删除。凡注明为其他媒体来源信息,均为转载,不代表本公众号立场,版权归原作者所有。

感谢阅读!请顺手点一下“”和在看”呗!

【声明】内容源于网络
0
0
佳信金融资讯
佳信金融资讯隶属佳信金融培训中心旗下资讯平台。服务于银行等金融机构管理咨询、行业研究、金融服务方案设计、银行业各条线培训(定制课程、内部培训、公开课程等)。
内容 6375
粉丝 0
佳信金融资讯 佳信金融资讯隶属佳信金融培训中心旗下资讯平台。服务于银行等金融机构管理咨询、行业研究、金融服务方案设计、银行业各条线培训(定制课程、内部培训、公开课程等)。
总阅读3.8k
粉丝0
内容6.4k