大数跨境
0
0

乘风转帆-农商行网点系统化转型项目建议书

乘风转帆-农商行网点系统化转型项目建议书 佳信金融资讯
2022-01-20
1
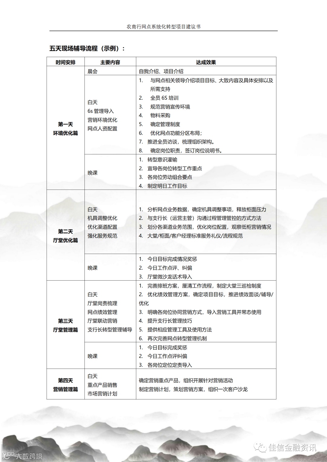
导读:乘风转帆-农商行网点系统化转型项目建议书













银行课程:
1.银行课程|内训|定制|项目汇总
2.银行线下|训练营|公开课
3.银行·董监高·公司治理
4.2022年度拟召开公开课规划
5.银行内训课程目录

公  众 号:佳信金融资讯(jiaxinedu) 

转载来源:佳信金融

免责声明:本公众号不以盈利为目的,信息内容仅供参考;如需转载,请注明原始出处和保持信息完整性;如有未注明作者及出处的信息、图片或素材,请版权所有者联系我们(mrpan02),我们将及时补充或删除,感谢您的辛勤创作;凡注明为其他媒体来源信息,均为转载,不代表本公众号立场,版权归原作者所有。

感谢阅读!请顺手点一下“”和在看”呗!

【声明】内容源于网络
0
0
佳信金融资讯
佳信金融资讯隶属佳信金融培训中心旗下资讯平台。服务于银行等金融机构管理咨询、行业研究、金融服务方案设计、银行业各条线培训(定制课程、内部培训、公开课程等)。
内容 6375
粉丝 0
佳信金融资讯 佳信金融资讯隶属佳信金融培训中心旗下资讯平台。服务于银行等金融机构管理咨询、行业研究、金融服务方案设计、银行业各条线培训(定制课程、内部培训、公开课程等)。
总阅读3.4k
粉丝0
内容6.4k