图片来源:中国人大网(点击阅读原文获取《公司法》修订草案全文)
编者按
2021年12月22日,十三届全国人大常委会第三十二次会议对公司法修订草案进行分组审议。全国人大常委会组成人员在审议时普遍认为,修订草案坚持问题导向,立足我国实际,完善了相关制度规定,有利于完善中国特色现代企业制度,持续优化营商环境,完善产权保护制度,促进资本市场健康发展,推动经济高质量发展。同时,围绕独立董事制度、公司履行社会责任等方面的规定,与会人员提出了相应的修改意见和建议。
《公司法》修订重点解读(一)
股东对公司债务的连带责任
股东对公司债务的连带承担
宋和顾解读:《公司法》原规定,股东滥用公司的法人独立地位和有限责任从而损害债权人利益时,股东需要对公司债务承担连带责任。实践中,更常见的情况是股东控制多个公司,彼此拆借资金,财务、经营不独立。
本次《修订草案》明确:有上述情况的,多个公司间对各自债务应承担连带责任。这实际也是将过往司法裁判主流观点直接规定入法律。

法定代表人的工商变更

未出资股东“失权”
宋和顾解读:原《公司法司法解释三》第十七条规定了未出资股东的“除名制度”,但有两处重要“缺陷”:
● 只能对全部未履行出资或者抽逃全部出资的股东除名,对部分出资不到位的股东无法除名;
● 缺乏除名决议作出后如何起诉、执行的规定。
尤其是,过去对于“解除部分股权”只在最高院等司法案例中有过尝试(如最高人民法院(2016)最高法民申237号民事裁定书)。本次《修订草案》规定的“失权”制度予以了重大突破。具体流程为:
● 股东未全面履行出资义务的,公司书面催缴,宽限期不得少于60天;
● 宽限期内股东仍未缴纳,公司可书面通知股东“失权”,自通知发出即生效;
● 公司在六个月内将“失权”股权予以转让或减资注销。
整个“夺权”过程干净利落。但“失权”股权如何处理,上述规定仍有不少问题没有明确:
● 公司迟迟不发失权通知如何处理?其他股东可否代表公司发出通知?
● 公司不转让失权股权如何处理?其他股东可否主动要求受让?
● 多名股东要求受让时,失权股权如何分配?
● 失权股权进行减资注销时是否还需经过股东会决议?
● 减资决议达不到三分之二表决权通过怎么办?
这些问题还有待本次修订的正式稿或后续司法解释予以明确。
《公司法》修订重点解读(二)
决议的撤销、不成立
公司决议撤销的主体、期限和担保情形
原《公司法》和司法解释的规定,提起公司决议撤销之诉的原告主体被限定在了股东。而本次《修订草案》,董事与监事亦可作为原告请求法院撤销公司决议。原《公司法》要求股东在决议作出六十日内请求法院撤销,忽略了股东未被通知参加,不晓得决议存在的情况,使得六十日的除斥期间很容易就错过。
-
本次《修订草案》增加了股东、董事“自知道或者应当知道”决议作出之日起六十日的情形,弥补了这一缺陷。 -
并且,《修订草案》进一步将股东、董事、监事在提起公司决议撤销之诉需提供担保限定在有“不正当目的”的情形,但何为“不正当目的”,还待本次修订的正式稿或后续司法解释予以明确。

公司决议不成立的法定情形
宋和顾解读:
原《公司法》中并没有关于公司决议“不成立”的规定,是司法机关根据司法实践,在2017年出台的《公司法司法解释(四)》中增加了公司决议不成立的规定。至此,公司决议不成立与公司决议无效和可撤销一起构成公司决议瑕疵的三种情形。
我们注意到,本次《修订案》中增加吸收了《公司法司法解释(四)》的规定,但删去了“导致决议不成立的其他情形”这一兜底条款。
但实践中,可能导致公司决议不成立的情形,并不止条文中所列举的四种情形。例如一些决议事项,虽然《公司法》并未明文要求一致同意通过。但未经一致同意即有可能损害部分股东利益。此时的决议也属于没有达到必要的表决权数,应认定不成立。所以,我们认为兜底条款仍然有保留的必要。

《公司法》修订重点解读(三)
董事会、监事会的构成与审计委员会
重构董事会席位规定
-
《修订草案》取消了有限责任公司董事会席位3-13人和股份有限公司董事会席位5-19人的限制,均规定董事会成员为3人以上。 -
根据《修订草案》第六十三条第一款和第一百二十四条第二款规定,职工人数300人以上的公司,其董事会成员中应当有公司职工代表。该规定同样适用于股份有限公司。 -
对于《修订草案》第六十三条第一款的表述,我们认为该条款还可能隐含了一层含义,就是规模较大的公司应当设立董事会,其中“规模较大的公司”的认定标准之一是职工人数是否在300人以上。该结论是通过上述条款以及第七十条和第一百三十条推出的,正确与否有待实践证明。 -
此外,基于设置职工代表董事有了新标准,《修订草案》取消了两个以上国有企业等合资设立的公司中应有职工代表董事的规定。

在董事会内部创设审计委员会
宋和顾解读:
我国《公司法》长期以来将股东会、董事会、监事会“三会”模式作为公司的基本组织机构模式,但是在实践中,尤其是对于绝大多数非公众公司而言,监事会的作用一般形同虚设。本次《修订草案》首次创设在公司董事会内部创设审计委员会,大有替代或部分替代监事会职能之势。
审计委员会若要替代监事会,根据公司的性质不同,法律规定的相应要求是不同,其中:
-
对于有限责任公司而言,只要在董事会中设置了审计委员会,就可以不设监事会或监事。 -
对于股份有限公司而言,若要替代,除了需设置审计委员会以外,还要求审计委员会的成员需过半数为非执行董事,并且要求审计委员会的成员不得担任经理或财务负责人。 这里需要指出的是,此处的“执行董事”已非现行《公司法》中不设董事会的有限责任公司设置的一名“执行董事”的概念,在《修订草案》中,“执行董事”已成为股份有限公司框架下的专属概念。 -
对于国有独资公司而言,国有独资公司依法不设监事会或监事,监事会职权由审计委员会替代,同时要求国有独资公司的审计委员会成员中过半数应为外部董事。

《公司法》修订重点解读(四)
董监高的任职资格及勤勉义务
董监高的任职资格
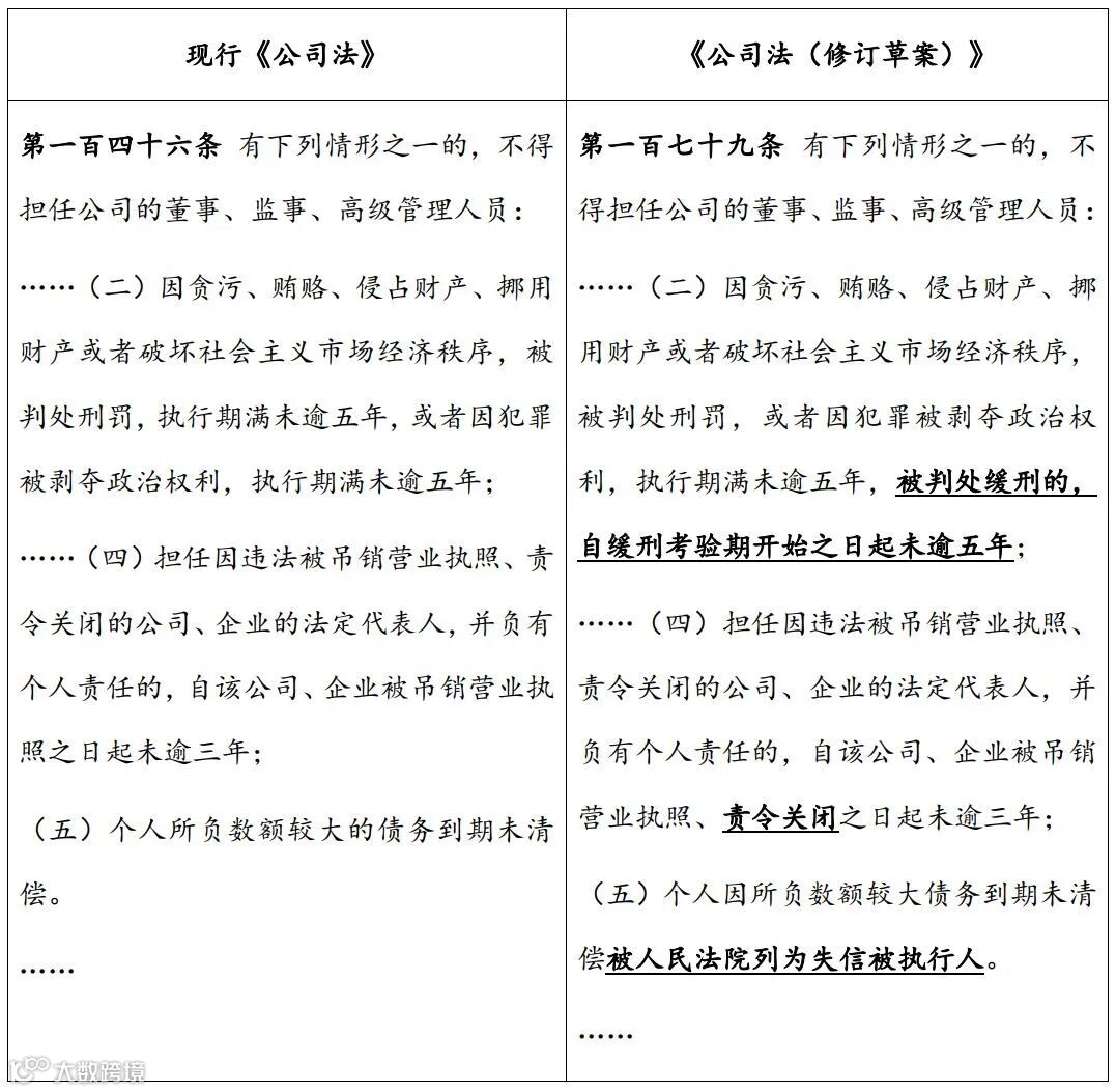
《修订草案》对董监高任职资格作了补充:
-
增加了因特定类型经济犯罪而被判处缓刑,自缓刑考验期开始之日起五年内不得担任公司董监高的情形; -
完善了对公司、企业因违法被责令关闭负有个人责任,而被剥夺担任公司董监高资格情形的期间,即从该公司、企业被责令关闭之日起算三年; -
明确了个人因所负数额较大债务到期未清偿,董监高不适格的情节规定,即需满足被人民法院列为失信被执行人的条件才构成。
在司法实践中,争议最大的是如何认定“个人因所负数额较大债务到期未清偿”这一情形。在公司控制权争夺中,一方股东常常揪住另一方股东“债务缠身”这一点,主张该股东不再具备担任董事、高管的资格,试图通过决议或诉讼的方式撤换人选,为变更营业执照记载事项,抢夺公司公章创造条件。
《修订草案》明确个人所负数额较大债务到期未清偿,只有达到“失信”的严重程度才失去担任董监高的资格,减少了“滥诉”行为的发生,有利于公司日常经营管理和公司控制权的稳定。

董监高的勤勉义务
宋和顾解读:

《公司法》修订重点解读(五)
董监高的忠实义务
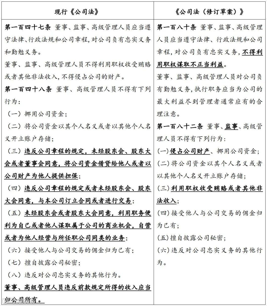
监事违反忠实义务所得也应归入公司
-
本次《修订草案》中增加了忠实义务的定义——不得利用职权谋取不正当利益。 -
现行《公司法》在第一百四十七条中规定了董监高均对公司负有忠实义务,但在一百四十八条中仅规定了董事、高级管理人员违反忠实义务取得的收入归公司所有,将监事排除在外。 因此,实践中对于监事违反忠实义务取得的收入,是否适用归入权,各地司法裁判并不统一。本次《修订草案》完善了这一缺陷,将监事纳入到了归入权的义务主体。 -
删除了“将公司资金借贷给他人或以公司财产为他人提供担保”这一违反忠实义务的情形。

董监高关联交易的程序更为严格、明确
宋和顾解读:
《修订草案》对董监高的关联(自我)交易进行了详细的规定:
-
豁免程序:法律并不禁止董监高的关联交易,只要进行交易时,先向董事会或股东会进行报告,并按照章程约定进行表决即可。 -
回避表决:关联董事不得参与表决,其表决权不计入表决权总数。 -
主体范围:司法实践中,有法院认为关联(自我)交易的限制主体应为董事、高管本人,不宜扩张解释至董事、高管投资设立的其他公司与本公司进行交易的行为。【如(2016)沪02民终21号民事判决书】 但本次《修订草案》将自我交易的主体范围进行了扩大,包括:董监高、董监高的近亲属、董监高或其近亲属直接或间接控制的企业、有其他关联关系的关联人。

《公司法》修订重点解读(六)
竞业限制、归入权与损失赔偿
董监高的竞业限制和豁免
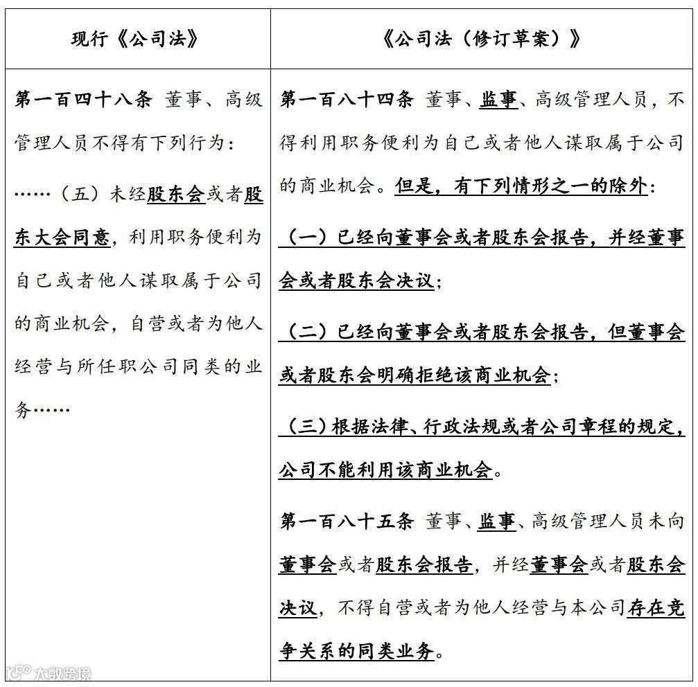
本次《修订草案》将“为自己或者他人谋取属于公司的商业机会”和“自营或者为他人经营与所任职公司同类的业务”拆成两条来写,实践中都多表现于违反“竞业限制”义务。
本次《修订草案》对豁免董监高竞业限制条件进行了扩大,具体为:
已经向董事会或者股东会报告,并经董事会或者股东会决议;
已经向董事会或者股东会报告,但董事会或者股东会明确拒绝该商业机会;
根据法律、行政法规或者公司章程的规定,公司不能利用该商业机会。
我们认为,这里有一个问题需要认真思考:就有限责任公司而言,站在小股东的立场上,如果公司的控股股东、实际控制人通过“报告+决议”的方式公然宣告其从事竞业,是否属于“多数决”的暴政?如何保障小股东的利益?这恐怕要在《股东协议》和《公司章程》的制度设计上作预先安排。

归入权与损失赔偿
宋和顾解读:
《修订草案》对于归入权作了一个“查缺补漏”的修订,即对于监事违反忠实义务也适用归入权。
《修订草案》对董监高违反忠实、勤勉义务给公司造成损失,应承担损失赔偿没有实质变化。
在实务中,归入权和损害赔偿请求权经常发生竞合,即当董监高违反忠实义务时(尤其是违反竞业禁止义务时),理论上既可以请求归入董监高在竞业公司所取得的收入(通常按竞业公司的毛利为基准进行认定),又可以主张公司丧失商业机会的损失。
这看似简单,但在司法实践中,董监高却往往会通过找他人代持等各种“聪明”手段规避法律责任的追究,以致因其“既不任职也不持股”导致应当归入的“收入”难以计算,或主张所遭受的经济损失难以举证证明,这些问题都有待司法实践的总结和后续司法解释的进一步完善。

《公司法》修订重点解读(七)
股东代表子公司诉讼、控股股东与实际控制人的连带赔偿责任
股东代表子公司诉讼
当公司董监高或他人损害公司利益时,法律赋予公司股东代表公司进行起诉的权利。这一权利对于中小股东来说尤为重要,因为公司的董监高大多由大股东或实际控制人担任或委派。
在母子公司的架构中,当母公司的董监高或大股东利用其对子公司的控制,通过子公司的董监高实施损害子公司利益行为时,母公司的小股东能否代表子公司提起诉讼?在实践中法院大多持反面态度,如最高人民法院在(2018)最高法民终113号一案中认为,母子公司的人格,相互独立,母公司的股东并非子公司的股东,不存在直接的利害关系,最终驳回了股东的起诉。
但本次《修订草案》发生了变化,设置了股东双重代表诉讼的制度,即母公司的股东,可以代表子公司起诉子公司的董监高。
同时,为了防止小股东滥用权利,维持子公司的正常经营,《修订草案》规定,股东只能对全资子公司的董监高损害公司利益的行为提起诉讼,不包括控股公司和参股公司。

控股股东、实际控制人的连带赔偿责任
宋和顾解读:
针对实践中控股股东、实际控制人利用控制地位,损害公司及中小股东利益的现象,《修订草案》中增加了公司控股股东、实际控制人与董事、高级管理人员承担连带责任的规定。


感谢阅读!请顺手点一下“赞”和“在看”呗!

