当前,银行业金融机构快速发展,社会资本发起设立、参股或收购银行业金融机构的积极性不断提高。但一些乱象也随之发生,如违规使用非自有资金入股、代持股份、滥用股东权利损害银行利益等。
为规范商业银行的股东行为,保护商业银行、存款人和其他客户的合法权益,维护股东的合法利益,促进商业银行的持续健康,银保监会陆续发布了《商业银行股权管理暂行办法》(以下简称“《暂行办法》”)、《银行保险机构公司治理准则》(以下简称“《治理准则》”)、《银行保险机构大股东行为监管办法(试行)》(以下简称“《监管办法》”)等监管文件[1]。
一、商业银行股东义务
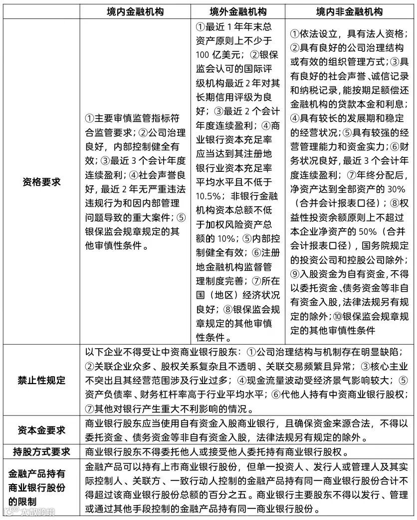
(一)商业银行股东资质要求
根据2018年8月17日修订的《中国银保监会中资商业银行行政许可事项实施办法(2018修正)》(下称“《实施办法》”)第三十九条的规定,中资商业银行股权变更,其受让股东的资格条件同新设中资商业银行法人机构的发起人入股条件。商业银行发起人包括境内金融机构、境外金融机构、境内非金融机构和银保监会认可的其他发起人。其中境外金融机构包括香港、澳门和台湾地区的金融机构。基于此,根据现有监管规定,商业银行股东资格可梳理为:
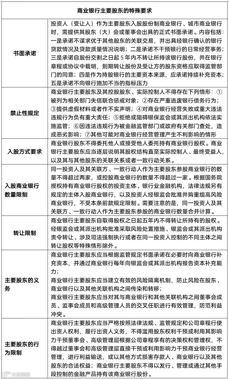
(二)作为商业银行主要股东的特殊要求
《暂行办法》第十条定义商业银行主要股东为:(1)持有或控制商业银行百分之五以上股份或表决权;(2)持有资本总额或股份总额不足百分之五但对商业银行经营管理有重大影响的股东。其中,重大影响包括但不限于:(1)向商业银行派驻董事、监事或高级管理人员;(2)通过协议或其他方式影响商业银行的财务和经营管理决策;(3)银保监会或其派出机构认定的其他情形。
需要注意的是,根据《暂行办法》第二条的规定,在判断是否属于商业银行主要股东时,应当对主要股东对其控股股东、实际控制人、关联方、一致行动人、最终受益人信息进行核实并掌握其变动情况,就股东对商业银行经营管理的影响进行判断,依法及时、准确地识别主要股东。
鉴于商业银行主要股东对银行经营管理的影响重大,监管部门针对商业银行主要股东作出了更为严格的资格要求和行为限制,具体梳理如下:
(三)商业银行股东的持续性义务
1.股东持股行为
在持股行为方面,《暂行办法》《治理准则》《监管办法》监管规定提出了多项具体要求。
一是持股资金方面,股东应当使用来源合法的自有资金,不得以委托资金、债务资金等非自有资金入股。该点是《暂行办法》《治理准则》《监管办法》的基本要求。
二是管理模式方面,《暂行办法》对于主要股东入股商业银行时做出书面承诺的要求,《监管办法》的基本要求。其中对大股东入股资金提出更严格的程序,通过事先审批结合事后备案的模式,加强大股东入股资金管理。
三是股权关系方面,强调对于股东资质的穿透式审查,纵向要求股东说明股权结构直至最终的实际控制人和受益人,横向要求说明与其他股东的关联关系或一致行动关系。这一点《暂行办法》《治理准则》《监管办法》要求一致。但“严禁隐藏实际控制人、隐瞒关联关系、股权代持、私下协议等违法违规行为。”的表述相较前述办法充分体现了对于大股东股权关系真实透明的严格要求,也是对现实中部分大股东设计复杂隐蔽股权结构,规避监管,从而幕后操纵银行保险机构的有效规制。
四是禁止交叉持股,商业银行大股东与银行保险机构之间不得直接或间接交叉持股。此处《监管办法》监管规定与《暂行办法》第十四条精神一致:“同一投资人及其关联方、一致行动人作为主要股东参股商业银行的数量不得超过2家,或控股商业银行的数量不得超过1家。”
2.规制治理行为
一是严禁不当干预。大股东应当维护银行保险机构的独立运作,尊重董事会和管理层的经营决策,依法依规正当行使股东权利,严禁对银行保险机构进行不正当干预或限制。《暂行办法》、《治理准则》中分别针对主要股东,股东及其控股股东、实际控制人规定了不得滥用权利,不得干预经营管理决策的义务。《监管办法》明确了大股东不得干预的九项具体情形,以及一项“以其他形式干预银行保险机构独立经营”的兜底。
二是原则上不得兼任。银行保险机构大股东及其所在集团的工作人员,原则上不得兼任银行保险机构的高级管理人员。监管部门认定处于风险处置和恢复期的银行保险机构,以及大股东为中管金融企业的除外。
二、商业银行股东大会职权
(一)股东大会的职权与规则
《治理准则》第三章专章规定了股东及股东大会的内容,在吸收和延续过往相关监管规定的基础上,在商业银行股东大会职权、股东大会召开方式及会议记录保存等方面进行了进一步明确。
1.完善股东大会职权
《治理准则》第十八条规定:除公司法规定的职权外,银行保险机构股东大会职权至少应当包括:“(一)对公司上市作出决议;(二)审议批准股东大会、董事会和监事会议事规则;(三)审议批准股权激励计划方案;(四)依照法律规定对收购本公司股份作出决议;(五)对聘用或解聘为公司财务报告进行定期法定审计的会计师事务所作出决议;(六)审议批准法律法规、监管规定或者公司章程规定的应当由股东大会决定的其他事项。”
2.规范股东大会召开方式
《治理准则》第二十一条要求股东大会会议以现场会议方式召开,并提供网络或其他方式为中小股东参会提供便利条件。该条系吸收和引入了《上市公司股东大会规则》第二十条的规定。即《治理准则》出台实施后,商业银行只能以现场会议方式召开,且通过现场、视频、电话等能够保证参会人员即时交流讨论方式召开的会议视为现场召开会议。商业银行将无法再以书面传签的方式通过股东大会决议,可以说是规范商业银行股东大会召开方式的重大变化。
3.明确股东大会会议记录永久保存
《治理准则》第二十四条要求股东大会应当将所议事项的决定作成会议记录,会议记录保存期限为永久。在此之前,监管规定对于保险公司股东大会会议记录的保存期限没有明确规定。实践中,商业银行一般在公司章程中规定董事会会议档案由公司永久保存的同时,也往往规定股东大会会议档案永久保存。因此,此项修订亦为《治理准则》对于良好实践的总结,首次将会议记录保存期限为永久进行了明确。
(二)股东大会能否可以将职权全部授予董事会行使
根据《公司法》,股东会是公司的最高权力机构,有权对公司的重要事务做出决策;董事会是公司的常设执行机关,享有公司的经营决策权和管理权;监事会是公司的监督机构,对董事和高级管理层的经营管理行为及公司财务进行监督;高级管理层则负责公司具体事务的执行和日常经营管理。长久以来,适用商业银行的监管规则以《公司法》的前述原则为基础,划分“三会一层”的职责。
但实践中,由于业务开展等原因,属于公司某一内部机构的职权可能需要由另一内部机构代为行使。对于哪些职权可以授权其他内部机构行使、授权应当以何种方式做出等事宜,先前商业银行监管规则未有清晰的规定。
《公司治理准则》对于股东大会职权和董事会职权的授权事宜做出了相关规定,主要包括:
《公司法》及《治理准则》第十八条规定的股东大会职权不得授予董事会、其他机构或者个人行使,这意味着股东大会无法通过公司章程或任何其他形式对前述职权进行转授权,可以保障股东大会对公司重大事项享有的决策权,敦促股东大会履行其作为公司最高权力机构的职责。
董事会职权原则上不得授予董事长、董事、其他机构或个人行使,确有必要授权的,应当以董事会决议的方式进行一事一授,不能笼统或永久地进行授权。在实践中,不少金融机构和其他类型的公司,存在董事会长期地、概括地授权董事长、高级管理人员或其他人士行使董事会一项或多项职权的情况,内部授权制度相对混乱。《治理准则》的这一明确规定,为规范董事会履职、确保董事会在战略决策中发挥核心作用提供了指引。
(三)股东大会就选举董事、监事时的累积投票制
《公司法》第一百零五条股东大会选举董事、监事,可以依照公司章程的规定或者股东大会的决议,实行累积投票制。本法所称累积投票制,是指股东大会选举董事或者监事时,每一股份拥有与应选董事或者监事人数相同的表决权,股东拥有的表决权可以集中使用。
兰台理解,累积投票制的核心就是把一般资本多数决的多个议案汇聚成一个议案票决,通过得票数的高低最终确定通过哪些议案,在董事/监事选举中适用累积投票制可以有效保障中小股东选出代表自己利益的董事/监事。
对于累积投票制,《公司法》规定的是“可以实行”,并未做强制性要求。但在具体制度规范层面,对累积投票制的推行,还是非常积极的。
《暂行办法》《治理准则》《监管办法》等监管文件为商业银行完善公司治理架构与机制提供了制度规范与指引,有必要深入研究和落实。
商业银行在公司治理上实现监管合规只是底线和起点,更重要的是要形成持续完善治理体系和提升治理能力的机制,保障和提高公司治理的运行有效性。我们建议商业银行致力于培育先进、强大的公司治理文化,支撑公司治理机制的有效运行和持续完善,其中股东行为及股东大会运作仍是至关重要的一环。
[1] 《暂行办法》规范了商业银行的主要股东行为;《治理准则》全面提出了银行保险机构公司提高治理质效的要点;《监管办法》则明确“大股东”概念,从规范大股东权责的角度提出了治理要求。
来源:兰台律师事务所




感谢阅读!请顺手点一下“赞”和“在看”呗!

