大数跨境
0
0

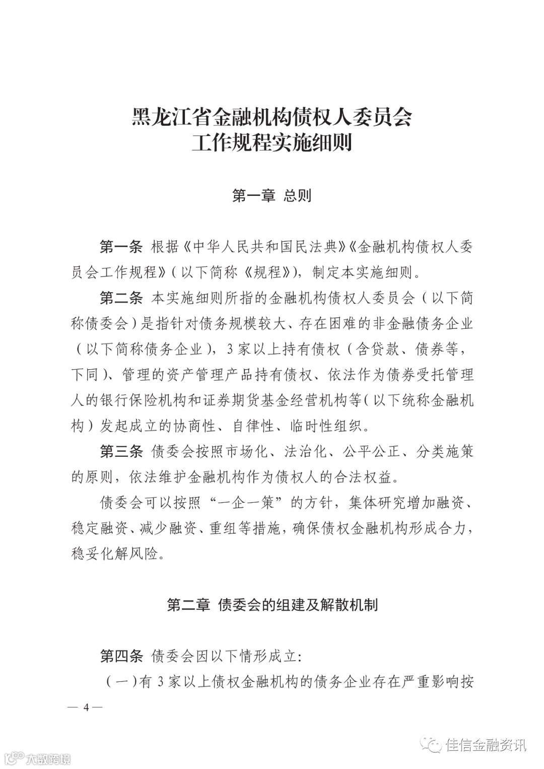
黑银保监规〔2022〕1号:黑龙江省金融机构债权人委员会工作规程实施细则

黑银保监规〔2022〕1号:黑龙江省金融机构债权人委员会工作规程实施细则 佳信金融资讯
2022-12-14
2
导读:黑银保监规〔2022〕1号:黑龙江省金融机构债权人委员会工作规程实施细则

中国银保监会黑龙江监管局 中国人民银行哈尔滨中心支行 中国证监会黑龙江监管局 黑龙江省地方金融监管局 关于印发《黑龙江省金融机构债权人委员会 工作规程实施细则》的通知

关注银行公司治理培训






   



往期读一读:

1.银行公司治理评估怎么做?解决这168个问题绝对得高分
2.银行公司治理|政策|制度|报告|方案|实务|办法|模板|
3.银行董监高兼任的要求规则梳理!
4.监事会职工监事选举、任职任免、工作职责?
5.30家银行公司治理架构对比。
6.银行董监高年度履职档案
7.银行监事会对董事会、董事、高层履职监督重点
8.银行董监事会及委员会职责与注意事项
9.银行董事会具体职责与权限
10.银行监事会具体职责与权限

公  众 号:佳信金融资讯(jiaxinedu) 

转载来源:中国银保监会

免责声明:本公众号不以盈利为目的,信息内容仅供参考;如需转载,请注明原始出处和保持信息完整性;如有未注明作者及出处的信息、图片或素材,请版权所有者联系我们(mrpan02),我们将及时补充或删除,感谢您的辛勤创作;凡注明为其他媒体来源信息,均为转载,不代表本公众号立场,版权归原作者所有。

感谢阅读!请顺手点一下“”和在看”呗!

【声明】内容源于网络
0
0
佳信金融资讯
佳信金融资讯隶属佳信金融培训中心旗下资讯平台。服务于银行等金融机构管理咨询、行业研究、金融服务方案设计、银行业各条线培训(定制课程、内部培训、公开课程等)。
内容 6375
粉丝 0
佳信金融资讯 佳信金融资讯隶属佳信金融培训中心旗下资讯平台。服务于银行等金融机构管理咨询、行业研究、金融服务方案设计、银行业各条线培训(定制课程、内部培训、公开课程等)。
总阅读3.0k
粉丝0
内容6.4k