大数跨境
0
0

浙江监管局现行有效规范性文件目录及对应文件

浙江监管局现行有效规范性文件目录及对应文件 佳信金融资讯
2023-09-11
2
导读:浙江监管局现行有效规范性文件目录及对应文件

关注银行公司治理培训




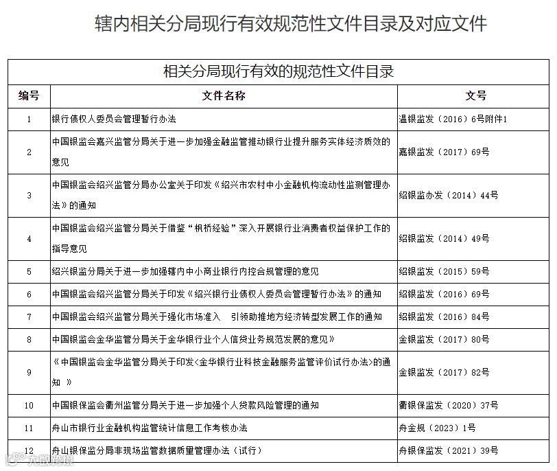
国家金融监督管理总局浙江监管局
现行有效规范性文件目录及对应文件


- END -

【公开课】长沙·9月21-22日·商业银行监事会制度优化及履职质效全面提升研修班(第41期)


【公开课】成都·9月21-22日·银行不良贷款自主清收长效体系建设及逾期贷款管理及催收技战术专题

【公开课】重庆·10月26-27日·商业银行董事会制度构建与运作机制优化策略解析(第42期)


往期读一读:

1.银行公司治理评估怎么做?解决这168个问题绝对得高分
2.银行公司治理|政策|制度|报告|方案|实务|办法|模板|
3.银行董监高兼任的要求规则梳理!
4.监事会职工监事选举、任职任免、工作职责?
5.30家银行公司治理架构对比。
6.银行董监高年度履职档案
7.银行监事会对董事会、董事、高层履职监督重点
8.银行董监事会及委员会职责与注意事项
9.银行董事会具体职责与权限
10.银行监事会具体职责与权限

公  众 号:佳信金融资讯(jiaxinedu) 

转载来源:国家金融监督管理总局浙江监管局

免责声明:本公众号不以盈利为目的,信息内容仅供参考;如需转载,请注明原始出处和保持信息完整性;如有未注明作者及出处的信息、图片或素材,请版权所有者联系我们(mrpan02),我们将及时补充或删除,感谢您的辛勤创作;凡注明为其他媒体来源信息,均为转载,不代表本公众号立场,版权归原作者所有。

感谢阅读!请顺手点一下“”和在看”呗!

【声明】内容源于网络
0
0
佳信金融资讯
佳信金融资讯隶属佳信金融培训中心旗下资讯平台。服务于银行等金融机构管理咨询、行业研究、金融服务方案设计、银行业各条线培训(定制课程、内部培训、公开课程等)。
内容 6375
粉丝 0
佳信金融资讯 佳信金融资讯隶属佳信金融培训中心旗下资讯平台。服务于银行等金融机构管理咨询、行业研究、金融服务方案设计、银行业各条线培训(定制课程、内部培训、公开课程等)。
总阅读3.4k
粉丝0
内容6.4k