
2023年12月29日,全国人大常委会第七次会议表决通过新修订的《中华人民共和国公司法》,将于2024年7月1日起施行(下称“新公司法”)。此前,公司法修订草案于2021年12月提请十三届全国人大常委会第三十二次会议进行了初次审议,于2022年12月提请十三届全国人大常委会第三十八次会议进行了第二次审议,于2023年8月提请十四届全国人大常委会第五次会议进行了第三次审议。
与现行有效的2018年第四次修正的《中华人民共和国公司法》(下称“旧公司法”)相比,新公司法对于在公司中扮演着重要角色的董事、监事和高级管理人员(下称“董监高”)履职的合规义务和风险带来了重大影响。
本文旨在提示新公司法施行后担任公司“董监高”必知的合规义务,以期引起公司“董监高”对法律变化的重视,确保合规履职,减少因违规给公司和个人带来的责任与风险。
一
概述
相较于旧公司法及其司法解释的规定,新公司法对“董监高”的合规义务主要作出了如下完善和加强:
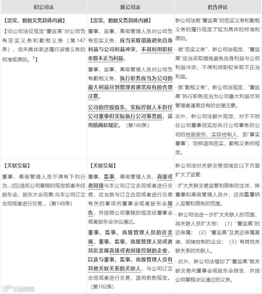
(1) 规定“董监高”忠实、勤勉义务的原则和标准,将监事纳入关联交易和同业竞争的监管范围,同时将“董监高”的近亲属及其直接或者间接控制的企业和其他关联人等也纳入关联交易的监管范围;
(2) 董事和高级管理人员执行职务给他人造成损害的,公司承担责任,董事和高级管理人员存在故意或者重大过失的,也应承担赔偿责任;
(3) 强化董事、高级管理人员独立合规履职的义务,违规受控股股东或实际控制人指示从事损害公司或者股东利益的行为的,将承担连带责任;
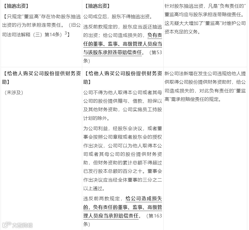
(4) 强化“董监高”维护公司资本充实的义务,未尽责的“董监高”将承担连带责任或赔偿责任;
(5) 明确董事为公司清算义务人及未履责的赔偿责任。
二
公司“董监高”必知的重大合规义务和风险
1
忠实和勤勉义务






感谢阅读!请顺手点一下“赞”和“在看”呗!


