







- END -
一、《审计署关于内部审计工作的规定》解读
(一)《审计署关于内部审计工作的规定》背景分析
(二)《审计署关于内部审计工作的规定》文件解读
(三)《审计署关于内部审计工作的规定》亮点分析
二、《关于深化中央企业内部审计监督工作的实施意见》解读
(一)完善内部审计领导和管理体制机制
(二)积极推动内部审计监督无死角、全覆盖
(三)加强出资人对内审的监管
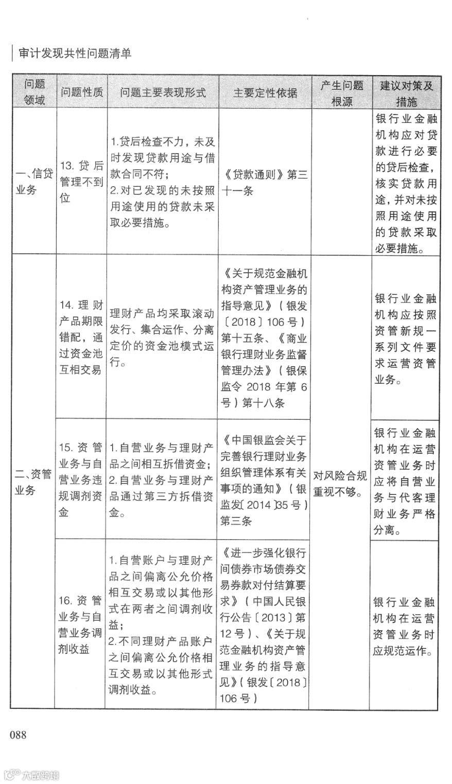
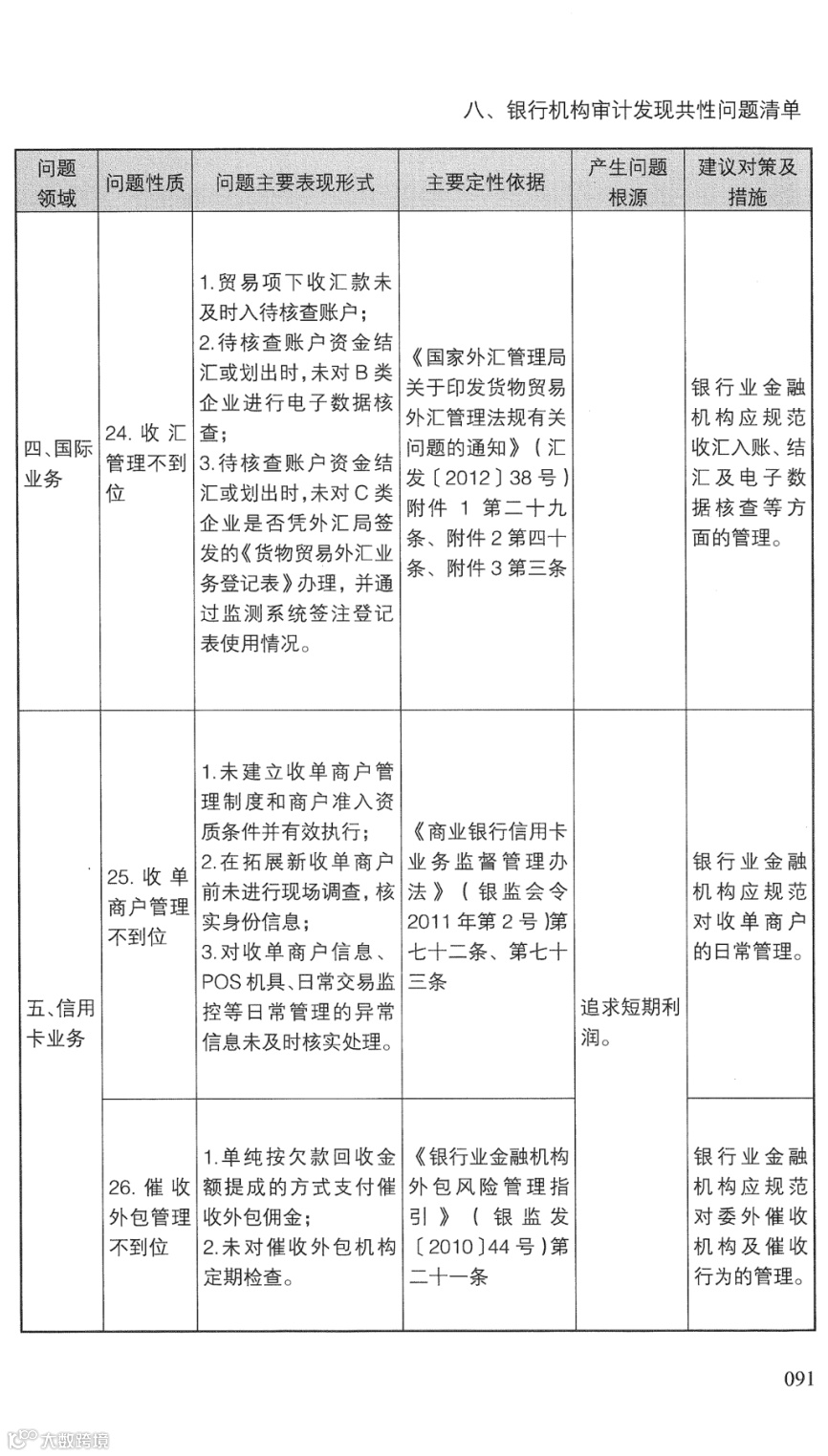
三、商业银行内部审计的重点选择:审什么
(一)围绕“管方向”,开展重大政策跟踪审计(战略方向)
(二)围绕“管风险”,开展重点风险领域审计(内部控制)
(三)围绕“管班子”,持续深化经济责任审计(全面评价)
四、商业银行内部审计的操作实务:怎么审
(一)如何做好审前调查
(二)如何制定审计方案
(三)如何强化审计现场管理
(四)如何发现有价值的证据
五、商业银行内部审计的操作实务:怎么用
(一)如何撰写内部审计的报告
1、审计报告的政治正确
2、让审计报告有价值的能力
3、审计报告的供给侧平衡
4、审计报告的边界感和分寸感
(二)如何进行审计整改
(三)如何控制内部审计质量
1、正确认知审计人员质量管理的三大误区
2、审计报告质量管理
3、审计成果运用及长效机制
六、金融单位高级管理人员及审计人员的自我保护
(一)管住自己的嘴(审计人员的沟通力)
(二)控制住自己的情绪(审计人员的软实力)
(三)管好手下的人(防止堡垒在内部奔溃)
感谢阅读!请顺手点一下“赞”和“在看”呗


