
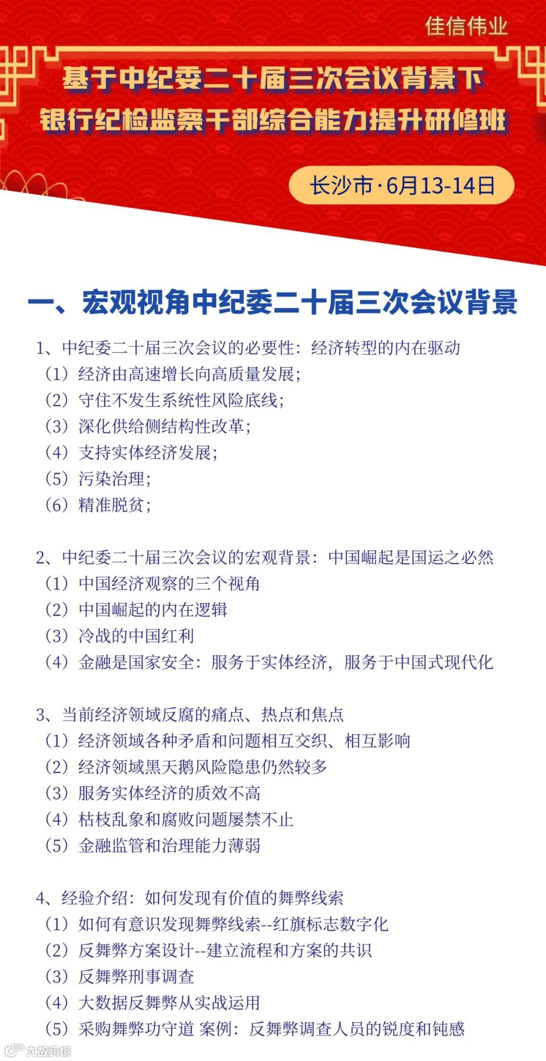
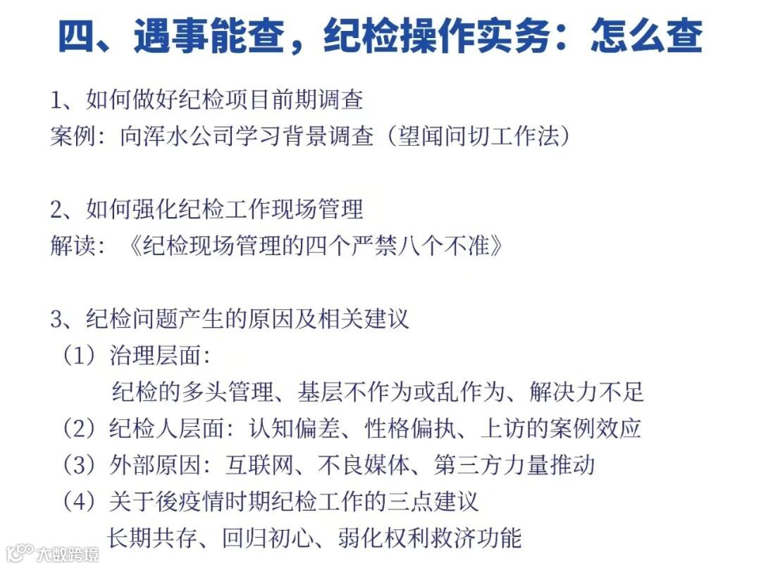
当前,全党正在开展党纪学习教育。这次党纪学习教育明确要聚焦解决一些党员、干部对党规党纪不上心、不了解、不掌握等问题,组织党员特别是党员领导干部认真学习《中国共产党纪律处分条例》,做到学纪、知纪、明纪、守纪,搞清楚党的纪律规矩是什么,弄明白能干什么、不能干什么,把遵规守纪刻印在心,内化为言行准则,进一步强化纪律意识、加强自我约束、提高免疫能力,增强政治定力、纪律定力、道德定力、抵腐定力,始终做到忠诚干净担当。

转发自共产党员网






感谢阅读!请顺手点一下“赞”和“在看”

