
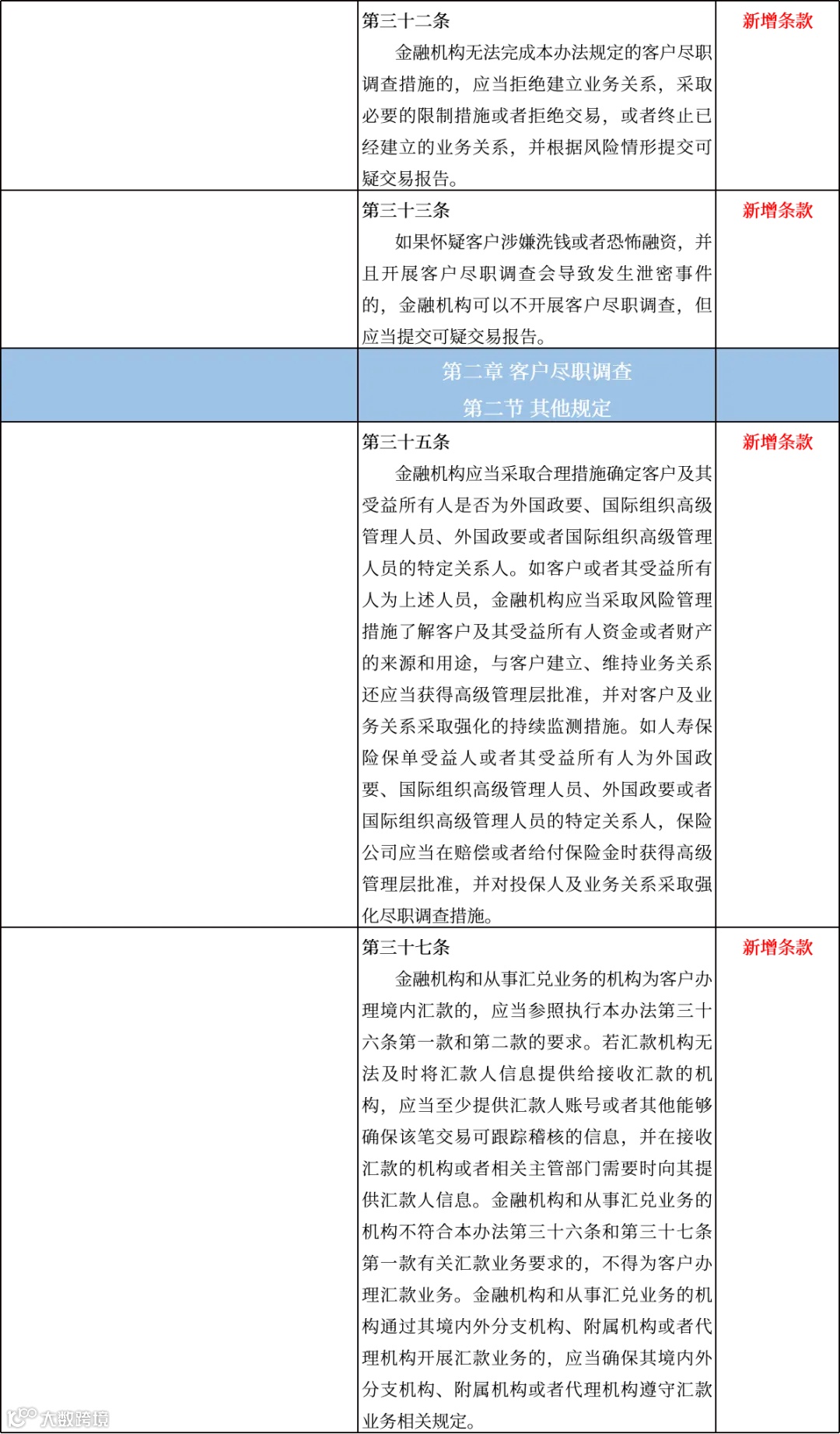
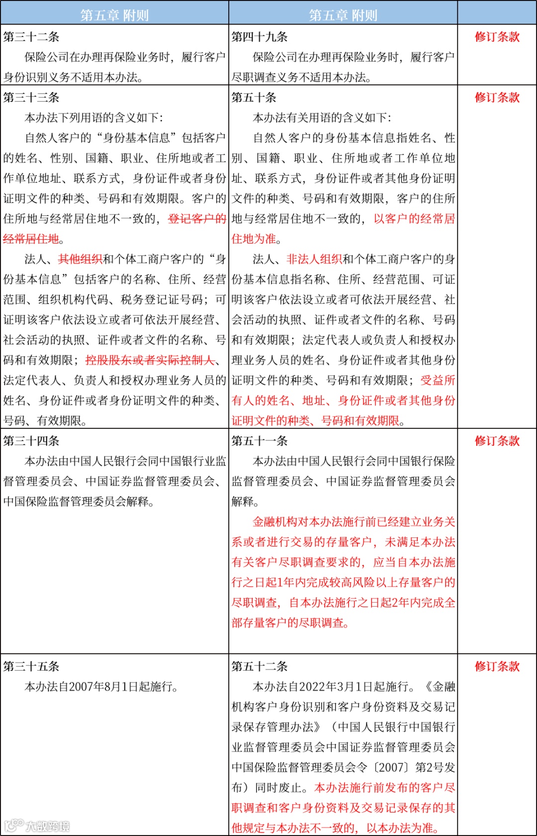
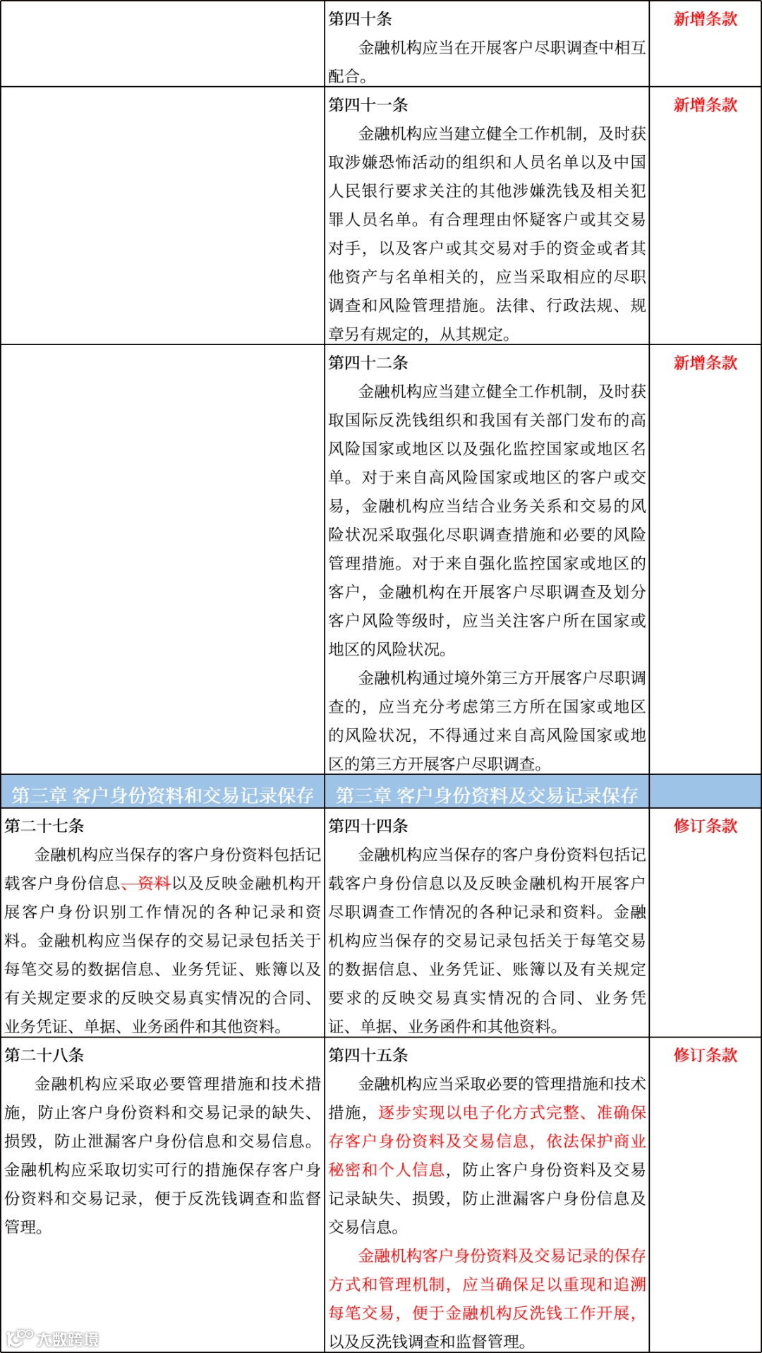
2022年1号令《金融机构客户尽职调查和客户身份资料及交易记录保存管理办法》与2007年2号令进行比照分析,供大家参考。
END
转载:日照银行股份有限公司青岛分行







感谢阅读!请顺手点一下“赞”和“在看”


