大数跨境
0
0

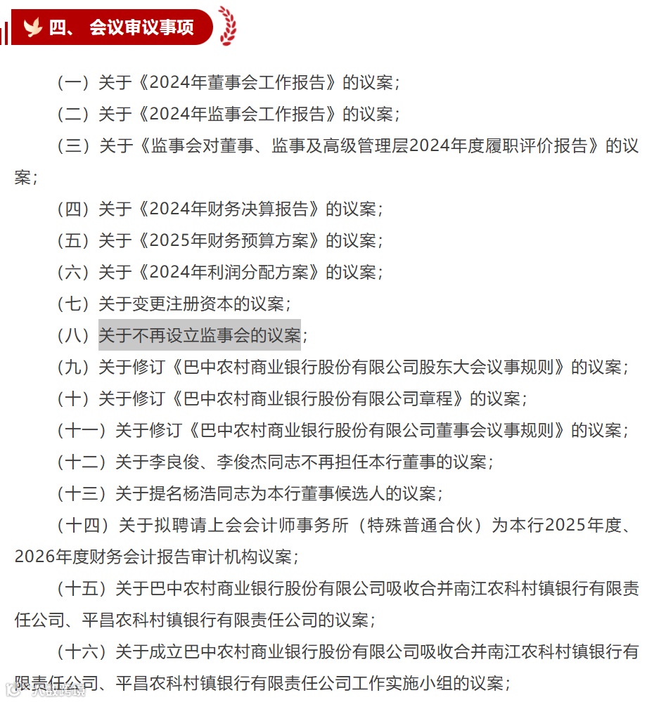
巴中农商银行关于不再设立监事会的议案

巴中农商银行关于不再设立监事会的议案 佳信金融资讯
2025-10-13
3

10月11日,巴中农商行发布公告称,该行董事会拟于2025年10月31日召开2024年度股东大会。届时会议将审议《关于不再设立监事会的议案》。


来源/巴中农商银行


·






往期读一读:

1.银行公司治理评估怎么做?解决这168个问题绝对得高分
2.银行公司治理|政策|制度|报告|方案|实务|办法|模板|
3.银行董监高兼任的要求规则梳理!
4.监事会职工监事选举、任职任免、工作职责?
5.30家银行公司治理架构对比。
6.银行董监高年度履职档案
7.银行监事会对董事会、董事、高层履职监督重点
8.银行董监事会及委员会职责与注意事项
9.银行董事会具体职责与权限
10.银行监事会具体职责与权限

公  众 号:佳信金融资讯(jiaxinedu) 

转载来源:巴中农商银行

免责声明:本公众号不以盈利为目的,信息内容仅供参考;如需转载,请注明原始出处和保持信息完整性;如有未注明作者及出处的信息、图片或素材,请版权所有者联系我们(mrpan02),我们将及时补充或删除,感谢您的辛勤创作;凡注明为其他媒体来源信息,均为转载,不代表本公众号立场,版权归原作者所有。

感谢阅读请顺手点一下“”和在看

【声明】内容源于网络
0
0
佳信金融资讯
佳信金融资讯隶属佳信金融培训中心旗下资讯平台。服务于银行等金融机构管理咨询、行业研究、金融服务方案设计、银行业各条线培训(定制课程、内部培训、公开课程等)。
内容 6375
粉丝 0
佳信金融资讯 佳信金融资讯隶属佳信金融培训中心旗下资讯平台。服务于银行等金融机构管理咨询、行业研究、金融服务方案设计、银行业各条线培训(定制课程、内部培训、公开课程等)。
总阅读4.2k
粉丝0
内容6.4k