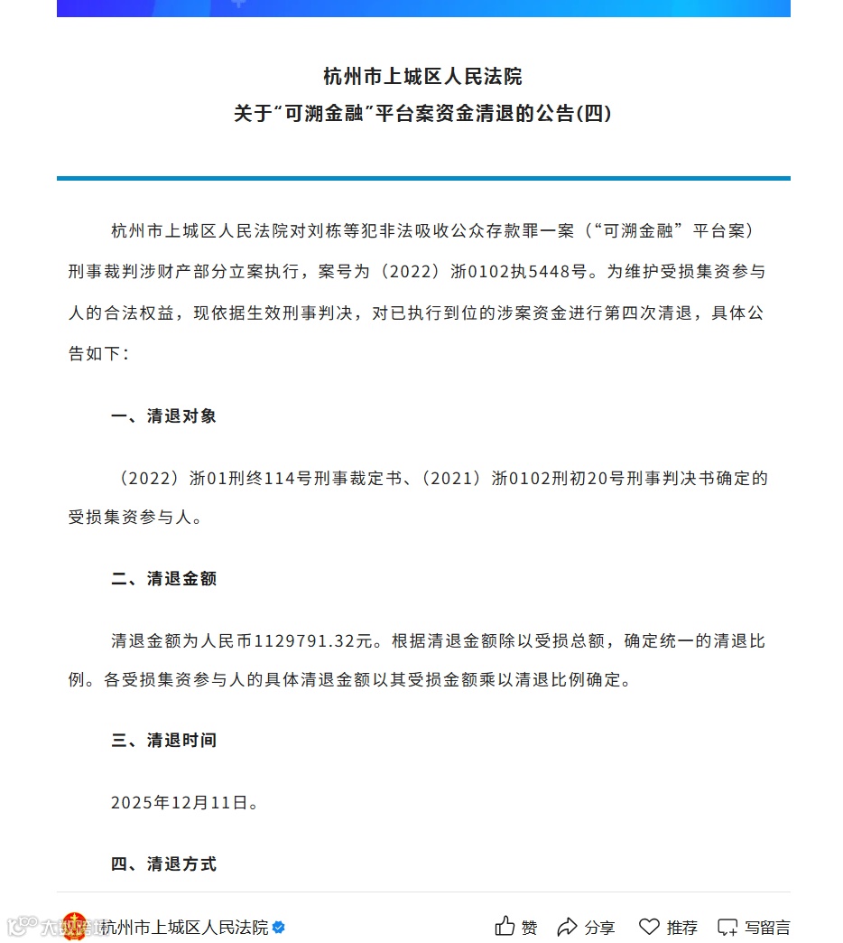
近日,杭州市上城区人民法院发布《关于“可溯金融”平台案资金清退公告(四)》。
本次清退金额为1129791.32元,清退比例根据清退金额与受损总额统一确定。
清退已于公告当日启动,采取线上方式进行。法院将委托工商银行为受损集资参与人办理资金清退业务,相关人员可持本人有效身份证件,就近前往工商银行网点领取清退款项。
公告截图
如有疑问,可拨打工商银行服务热线95588、杭州市上城区人民法院专线0571-86577920,或前往就近工商银行网点咨询。
2016年6月,平台完成A轮融资1.5亿元,投资方为苏州丛蓉投资基金。
2018年7月17日,公安机关接到群众报案,反映国鼎文化科技产业发展股份有限公司(即可溯金融)涉嫌非法吸收公众存款。杭州市公安局上城区分局经侦大队于7月19日依法受理审查。
调查显示,可溯金融采用点对点模式开展网络借贷中介业务,未发现存在资金池或大额资金非常规流入个人账户的情况。同年9月17日,公安机关依法作出不予立案决定。
根据暴雷前平台官网数据,可溯金融累计交易额达104.58亿元,注册会员约226.41万人,累计出借人17.48万人,运营天数1909天,借贷余额约12.17亿元,当前出借人数20350人。
2019年12月7日,杭州市公安局上城区分局通过官方微博发布通报,依法对可溯金融涉嫌非法吸收公众存款案立案侦查,并对刘某等4名犯罪嫌疑人采取刑事强制措施,同步启动资产查控工作,以最大限度保护投资人权益。庭审中,相关被告人均表示认罪认罚。
清退时间线
第一次清退:2023年12月18日,清退金额1600万元
第二次清退:2024年8月27日,清退金额5900万元
第三次清退:2024年11月8日,清退金额23808806.76元
第四次清退:2025年12月11日,清退金额1129791.32元
从2019年12月立案至2023年12月首次清退,历时4年;
至2024年11月第三次清退,历时近5年;
至2025年12月第四次清退,已走过6年。
四次累计返款约7851万,公开数据显示,未兑付约为12亿,截至目前对付比例为6.5%。
可溯金融作为曾聚焦“三农”领域的P2P平台,最终以非法吸收公众存款案落幕,其立案过程曲折、清退周期漫长,甚至逾期之后还“不予立案”。

