本文介绍了英飞凌新发布的IPM IM564-X6D的基本性能,展示了一款2.8kW MADK-IM564-X6D评估板的设计电路,PCB布局和测试结果,体现了该IPM(intelligent power module智能功率模块)在系统系统设计应用中的诸多优点:简易方便,功能强大,功率密度高和散热性强等性能。
电机驱动的高集成化,高稳定性和高能效化,系统的小型化,轻量化和低成本化是工业和家电行业一直追求的目标,也是英飞凌IPM的技术发展方向。经过长期的市场调研,规格定义和研发测试,今年二月,英飞凌正式发布了IPM CIPOS™ Mini新的成员IM564-X6D。
IM564-X6D(36mmx21mm)器件尺寸小巧,CIPOS™ Mini系列管脚兼容,功能完善,散热能力强,集成度高和可靠性强。具体来讲,可以分为如下几个功能单元部分。
PFC(power factor correction功率因数校正)部分:集成了一个600V CoolMOS™ P7 MOSFET和一个650V Rapid二极管,由此可以提高PFC开关频率到50kHz,减小PFC电感尺寸,并可通过软恢复的方式减小EMI。
逆变部分:包含6个600V TRENCHSTOP™ IGBTs,6个反向并联二极管和一个SOI (silicon on insulator绝缘体上硅)门级驱动器。
保护功能:内置高精度NTC热敏电阻,可用于温度监控和保护;防止内部IGBT桥臂直通;过流短路时的ITRIP微秒级硬件快速保护;欠压自锁功能。
其它功能:休眠模式可以降低整机的待机损耗。集成上管自举驱动二极管。
DCB (direct copper bond陶瓷直接覆铜)基板,DCB(约27.5mm x 10mm)封装实现了该IPM卓越的散热能力和超小的封装尺寸。
图1:IM564-X6D器件的内部框图和器件图片
为了充分展示IM564的出色性能和优秀特点,设计了一款2.8kW的MADK(Modular Application Design Kit)评估板,如下图2所示。其中散热器左边为低压控制驱动和辅助电源电路,右边为高压大电流功率部分。散热器用于整流桥和IPM模块散热,强制风冷。
图2:评估板正视图及其主要器件位置
评估板的功能框图如图3所示,其中黄色部分为IPM IM564模块。220V交流输入经过EMI滤波电路和软起保护,经过整流桥,IM564经过内部的PFC和三相逆变后,输出控制马达电机。可以看出,IPM IM564的高度集成度大大简化了系统设计。
图3. 评估板的功能框图
为了验证评估板的PFC功能,外接iMotion评估板EVAL-M3-102T作为控制器,测试条件为输入电压220V,频率50Hz,输入功率2.4kW,PFC开关频率Fsw=50kHz,PFC电感电流测试波形如图4所示。
图4. PFC功能部分电感电流测试波形
PFC MOSFET驱动电压Vgs和漏源极电压应力Vds波形如图5所示,其中通道1为PFC电感电流,通道2为PFC MOSFET Vds,通道3为PFC MOSFET Vds。可以看出,MOSFET的Vgs驱动波形比较平滑干净,Vds尖峰非常小。
图5. PFC功能部分MOSFET测试波形
为了验证评估板的散热能力和带载能力,通过热电偶测试IPM模块DCB温升,根据Datasheet标识的热源分布点,粘接点分别靠近MOSFET和IGBT结,得到如图6所示的结果。在环境温度25℃条件下,当负载达到2.8kW时,MOSFET的结温接近85℃,足见IPM模块的超强散热能力。
图6. IPM结温和评估板输出能力关系
信噪比
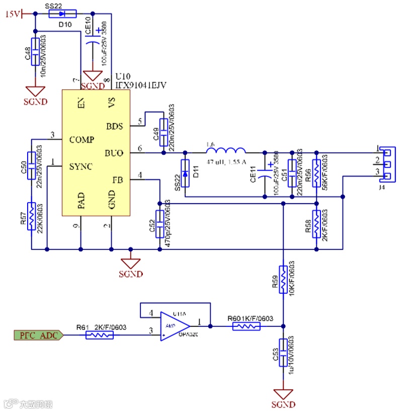
图7. PFC电阻差分采样电路和layout图
良好的信噪比设计是保障PFC和逆变控制的关键,使用差分放大器可以大大降低对共模噪声的影响,从而降低PCB布线层面的限制。差分运放参数需要对称配置,电阻越对称共模抑制比越高。图7所示为差分采样电路的原理图和layout走线,其中电路采样信号从电阻中间引出来,在PCB板上平行走线。
2
自举电路
自举电容用来给上管驱动提供能量,电容容值大小需要根据IPM内置IGBT的开关频率来计算,计算方法请参考附件中的应用笔记。PCB布局走线时需要注意,电容需要尽量靠近IPM的管脚放置,由于充放电电流比较大,铜箔走线走线尽量保证短而粗。同时,3组自举电容之间,需要按照实际的工作电压,留足足够的电气间隙距离和爬电距离,如图8所示。
图8. IPM自举电容电路和layout
3
风扇风速调节
评估板在轻载运行时,整体损耗小,风扇低速转动,可以节能和减少风扇噪音。当重载时,风扇高速转动。所以设计了如图9所示的PFC采样电流补偿风扇驱动电压电路。风扇的驱动电压可以随着输出功率的变化,在大约9V到12V之间变化。
图9. PFC电流采样补偿控制风扇驱动电压电路
4
散热设计考量
IM564尺寸小,功率大,如何将IPM内部的热尽快散发出去是评估板设计的难点之一。根据如图10所示的IPM内部垂直结构图和模块测温点,需要尽量将DCB部分放置在铝散热器的中心。散热器表面需要保证足够的平整度,涂抹散热硅脂的厚度要恰当。散热器翅片顶端贴上NOMEX纸,可加速空气流动,快速散热。
图10. IPM IM564内部垂直结构图和热测试点
5
PFC电感设计
由于集成了CoolMOS™ P7 MOSFET和一个650V Rapid二极管,PFC开关频率设定提升为50kHz,由此可以减小PFC电感的体积,重量,布板面积和成本。目前应用在50kHz频率的磁芯主要有粉心和铁氧体材质,两种材质的特性如下:
我们选择铂科(POCO)粉心系列NPH-L系列,该系列磁芯可以在50kHz到200kHz的宽范围频率内工作。PFC电感的参数为:感量520μH,磁芯NPH184060-L,绕组线径φ1.0*3,圈数为62,外径×内径×高度=47.63×23.32×18.92 mm。感量与电流的直流偏置性能曲线如下图所示。
图11. PFC电感直流偏置曲线
可以通过访问英飞凌官网,或点击“阅读原文”,了解本评估板。另外,访问www.infineon.com/MADK可以搜索到评估板的介绍和应用笔记。
访问www.infineon.com/IPM可以找到IPM器件的技术资料。
参考文献:
[1]Application Note AN2019-04_EVAL-M3-IM564 User Manual_V1.3_EN
[2]Datasheet of Infineon CIPOS™ miniIPM IM564-X6D/IM564-X6DS
[3]Application Note AN2016-10 CIPOS Mini Technical Description
[4] AN2018-02 EVAL-M3-102T User manual
关于英飞凌
英飞凌设计、开发、制造并销售各种半导体和系统解决方案。其业务重点包括汽车电子、工业电子、射频应用、移动终端和基于硬件的安全解决方案等。
英飞凌将业务成功与社会责任结合在一起,致力于让人们的生活更加便利、安全和环保。半导体虽几乎看不到,但它已经成为了我们日常生活中不可或缺的一部分。不论在电力生产、传输还是利用等方面,英飞凌芯片始终发挥着至关重要的作用。此外,它们在保护数据通信,提高道路交通安全性,降低车辆的二氧化碳排放等领域同样功不可没。
点击“阅读原文”,了解本评估板。

