4月17日 • 环球港凯悦酒店
第二届英飞凌碳化硅应用技术发展论坛
暨光伏与储能分论坛
即将来袭!
(点击上图,即可报名)

1
简介
外部放大器用于将驱动IC的工作范围扩展至高于最大额定值的电流水平。要达到此目的,必须使用外围电路。例如,英飞凌1ED020I12-F2驱动IC具有2A的驱动能力,但要达到高于2A的驱动能力以用于驱动更大的IGBT或用于并联驱动,最常用的解决方案就是使用外部放大器。此时,驱动IC将用作控制器,并采用外部放大晶体管来处理更高的电流和更大的散热量[1]。乍一看,外部放大器电路并不复杂。但在实际应用中,考虑到器件的选择(双极晶体管或MOSFET)以及驱动IC功能(例如箝位、DESAT等等)的影响,往往会出现一些问题。本应用说明将专门针对上述问题提供一些应用提示和建议。
尽管1ED020I12-F2驱动IC主要用于这些示例应用,但本应用说明也适用于除1ED-SRC以外的大多数英飞凌EiceDRIVER™驱动IC系列(1ED、2ED和6ED)。
2
外部放大器基础知识
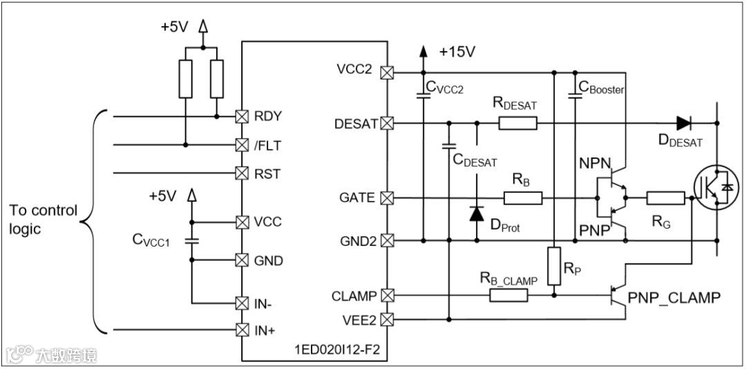
典型的外部放大器电路通常由添加到驱动IC输出的分立NPN/PNP互补输出级构成。图1显示了一种可能的实施方案。其中,NPN和PNP放大晶体管应具有较快的开关速度,以及足够大的电流增益,从而提供所需的峰值输出电流。图1所示的电路描述了与英飞凌1ED020I12-F2驱动IC配合使用的外部输出放大器。
图1用于驱动大型IGBT模块的示例电路
(驱动IC双极电源)
其中,NPN晶体管T2负责开启负载T1(IGBT或 IGBT模块),PNP晶体管T3则负责将其关断。
基本概念非常简单:1ED020I12-F2驱动IC在外部NPN放大晶体管开启期间将其输出电流馈入放大晶体管的基极端子。该放大晶体管随即将此基极电流 IB乘以放大晶体管的直流电流增益(hFE),从而在集电极获得高得多的电流 IC。公式(1)和(2)提供了通过IB推导IC和IE的方法:
最终,发射极电流IE将驱动负载T1(IGBT或IGBT模块)。一般情况下,IC在驱动负载时远远大于IB(IC>>IB),因此在本应用说明中,我们将使用IC代替IE。在关断期间,PNP晶体管将按照正常方式工作。
使用外部放大器时,要求驱动IC提供的输出电流将会大幅减小,减小倍数为放大晶体管的直流电流增益系数。现在,大部分功耗负担落在放大晶体管,而不是驱动IC上。
栅极电阻器RG可根据功率器件和应用要求调整至合适的大小,基极电阻器RB则可根据放大晶体管的增益调整为提供需要的基极电流。以上电阻器具有适合重复性脉冲功率的额定值,以免发生性能退化。在一些应用中,可能还要求RG和RB具有单独的开启电阻和关断电阻。在本应用说明中,为突出所选主题的内容,我们将使用单一的RG和RB电阻值。
3
器件选择
根据经验,放大晶体管T2和T3的大小需要确保提供足够大的集电极峰值电流ICpk以驱动负载T1。此峰值电流可以使用下面所列的简单公式进行计算:
在此公式中,∆Vout是沿充电/放电路径的电压降。一般而言,单极电源的∆Vout为VCC2,对于双极电源则为VCC2-VEE2。RGint是IGBT的内部栅极电阻,RG是外部放大器与IGBT之间的栅极电阻,而 ICM则是允许的最大峰值脉冲电流。
在现实中,外部放大器电路的输出电流上限值往往受限于放大晶体管(T2或 T3)的最大功耗和最高结温。因此必须针对每个单独的电路设计检查和验证放大晶体管的功耗和最大额定值。为简化基于非恒定栅极电流计算瞬态特性的过程,可借助以下公式(5),使用标准化应用参数快速进行功耗检查:
其中,PD是双极晶体管的功耗,fS是开关频率,QG是IGBT的栅极电荷。该公式的第一部分是在电源到IGBT栅极的路径上消耗的总功率。第二部分则是由栅极电阻器消耗的功率,二者的差值即为放大晶体管所消耗的功率。
计算出PD以后,即可使用公式(6)和(7)推导出放大晶体管的结温:
TA是环境温度,RTHJA是结与环境之间的热阻,而 TJmax则是所选双极晶体管的最大容许结温。计算得出的放大晶体管结温TJ必须小于TJmax,否则就会损坏外部放大器。
以上仅仅提供了一种描述热特性的简单方法。有关对大功耗PCB上的SMD元器件进行热建模的更多详情,请参考相关资料,如[2]等。
为使得外部放大器的输出在较低的电流条件下紧跟驱动IC输出(以保持轨对轨能力),可能有必要在放大晶体管的基极到发射极之间添加电阻器(RE)(如图2所示)。建议的值范围为50Ω至100Ω之间。有时,当外部放大器需要使用具有极高增益的晶体管时,使用经过仔细调试的RE可能有助于避免输出级出现振荡。
图2放大器级替代配置
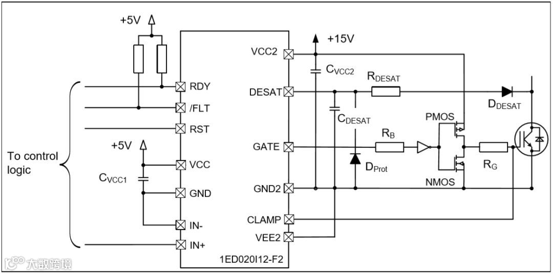
就本质而言,MOSFET也可以用于外部放大器,并通过增加额外的反相器来解决极性问题(理论上也可以通过使用驱动IC侧的反相输入管脚来解决极性问题,但这样一来,使用1ED020I12-F2设计栅极驱动时将无法使用DESAT和有源米勒箝位功能),如图3所示。
图3使用MOSFET的外部放大器示例电路
(驱动IC单极电源)
在此示例中,比较双极晶体管与 MOSFET 之间的差别时,需要注意几点:
双极解决方案在输出VCE(sat)时存在电压损耗,而MOSFET解决方案则几乎可以保持轨对轨输出。
在使用双极电源时,MOSFET的击穿电压限值(对VGS而言约为20V)可能成为问题。
使用MOSFET的放大器很容易被直通短路,特别是当电源电压超过15V时。此外,MOSFET的阈值电压 Vth 具有负温度系数,因此在较高温度下更容易直通短路。在将MOSFET用于外部放大器时,应重视并慎重考虑这一问题。
开关速度:在外部放大器电路中,双极晶体管的开关速度通常慢于MOSFET。
放大器输入级承受静电放电和电压浪涌的坚固性:栅极氧化层对比PN结。
最后但同样重要的一点,成本。
4
设计注意事项
应用外部放大器时,会对应用电路以及驱动IC的功能造成一定的影响,因此,下面列出了几点设计注意事项供参考:
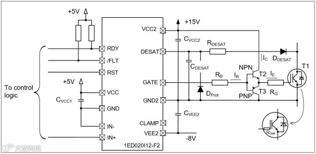
1) 可以将1ED020I12-F2系列的有源米勒箝位功能与外部放大器配合使用(主要用于单极电源的情形)。当米勒电流大于驱动IC的最大箝位能力(对1ED020I12-F2而言为2A)时,需要在箝位路径(IGBT栅极与CLAMP管脚之间)上增加吸收路径。放大晶体管自身也具备吸收能力,但由于栅极电阻器(RG)的存在,此吸收能力可能不够用。图4提供关于如何实施此额外吸收路径的示例。其中,晶体管PNP_CLAMP应具备与外部放大器的PNP晶体管相同的电流能力。RB_CLAMP是晶体管PNP_CLAMP的基极电阻器,其大小可根据晶体管PNP_CLAMP进行调整。RP用作起安全作用的上拉电阻器,建议的电阻值为10kΩ级别(以便将流经RP的电流限制到mA级别,达到节能的目的)。
图4外部放大器与有源米勒箝位功能示例电路
(驱动IC单极电源)
2)在使用双极电源时,VEE2的电势可能与GND2不同,而是为负值。这种情形下,一般不需要使用有源米勒箝位功能。直接将CLAMP管脚保持开路状态即可(如图1所示)。由于电压阶跃(∆Vout= VCC2–VEE2)发生了变化,因此需要相应地调整Rg和RB的电阻值。
3)如果需要将双极电源与有源米勒箝位功能配合使用,则需要根据不同的VEE2值对额外的吸收路径(如图4中所示的PNP_CLAMP和RB_CLMAP)进行相应的调整。请注意,对于英飞凌1ED驱动IC系列而言,由于CLAMP管脚是参考于VEE2的,因此可以实现这一配置。
4)DESAT(退饱和检测)功能可以正常使用,并且不受外部放大器影响。
5)1ED020I12-FT/BT驱动IC的TLTO(两级关断)功能可正常用于双极外部放大器,但不能用于使用MOSFET的外部放大器。
6)电源和去耦电容器CVCC2(如图1所示)需要根据外部放大器进行调整,以确保电源电压的质量,使其足以支持三个主要功耗部分:驱动IC、负载(IGBT)和外部放大器。也可以使用单独的去耦电容器解决方案来优化该设计:CVCC2需靠近驱动 IC,CBOOSTER需靠近外部放大器晶体管(如图4所示)。
7)在布局时,应避免引入过大的寄生电感,尤其要避免引入寄生电容(例如缩短回路长度,避免在高dv/dt路径与接地路径之间出现重叠等等)。
5
设计示例
为了更全面地理解该示例,可以考虑在下面的示例中使用真实数据进行计算。使用图1作为参考设计,1ED020I12-F2为驱动IC。使用英飞凌600A IGBT 模块FZ600R12KP4作为负载,该负载可使用10A峰值电流正常驱动。对于外部放大器,使用 ZXTN2031F[3]作为NPN晶体管,ZXTP2025F[4]作为PNP晶体管,二者为配对晶体管,并具有相似的参数。
工作条件如下:
使用双极电源驱动负载时的电压阶跃:
∆Vout=15.0V–(-8.0V)=23.0V
开关频率:fs=5kHz
环境温度:TA=80℃
根据IGBT模块FZ600R12KP4的数据表[5]:
栅极电荷:QG=5.6μC(针对-15V…+15V范围,-8V…+15V 范围时将小于该数值)
RGint=1.3Ω
RG=1.2Ω
根据驱动IC1ED020I12-F2的数据表[6]:
峰值输出电流:IOUTH=IOUTL=2A(∆Vout=23V)
根据双极晶体管的数据表:
集电极-发射极击穿电压:V(BR)CEO=50V>∆Vout(23V)
最大容许结温:TJmax=150℃
热阻:RTHJA = 125℃/W
对于ZXTN2031F:
峰值脉冲电流:ICM=12A
静态正向电流传输比:hFE=80(使用最小值)
对于ZXTP2025F:
峰值脉冲电流:ICM=10A
静态正向电流传输比:hFE=70(使用最小值)
首先说明NPN晶体管ZXTN2031F的计算过程,它将负责开启IGBT:
根据公式(3),ICpk的计算结果如下:
ICpk=∆Vout/(RGint+RG)=23V/(1.3Ω+1.2Ω)=9.2A<ICM(12A)
根据公式(5),放大器晶体管的功耗如下:
很显然,在上述工作条件下,峰值电流和结温都在最大额定值范围以内,这表明此示例应用将在安全范围内运行。
现在考虑如何调整基极电阻器RB。此电阻器用于确定基极电流,以便根据放大晶体管的电流增益hFE来控制集电极电流。由于开关过程中的关键时间点是峰值电流时间点,因此我们使用ICpk值,根据公式(1)来推导最小基极电阻要求:
在驱动IC侧,可通过将电压阶跃∆Vout除以驱动IC额定峰值电流来近似计算驱动IC的输出电阻 RDS(on):
在开启时(峰值电流时刻),电压阶跃∆Vout将应用于驱动IC输出电阻RDS(on)和基极电阻RB。现在,可按以下公式计算最小基极电阻RB:
按照相同的步骤和标准计算PNP晶体管ZXTN2025F。
在使用单极电源和有源米勒箝位功能的情形下(如图4所示),需要根据新的电压阶跃(∆Vout=VCC2)来调整计算过程。箝位晶体管PNP_CLAMP的调整过程和计算方式与外部放大器的PNP晶体管类似。关于驱动IC本身的功耗,请参考1ED系列应用说明的相应章节:技术说明[7]。
参考资料
Application Note No. 159: Low-Cost, Linear Mode, 71 % Efficiency 380 mA LED Driver Demo using the BCR401R, BCX68 & LUXEON? Rebel LEDs
http://www.infineon.com/dgdl/AN159.pdf?folderId=db3a304412b407950112b40d9afd0e79&fileId=db3a304 31ddc9372011dde4d59e6001a
Linear SuperpositionSpeeds Thermal Modeling - Powerelectronics
http://powerelectronics.com/site-files/powerelectronics.com/files/archive/powerelectronics.com/thermal_management/thermal_management _simulation/701PET21.pdf
ZXTN2031F Medium power transistor datasheet - Diodes, Inc. http://www.diodes.com/datasheets/ZXTN2031F.pdf
ZXTN2025F Medium power transistor datasheet - Diodes, Inc.c. http://www.diodes.com/datasheets/ZXTP2025F.pdf
Datasheet / Datenblatt IGBT-Module FZ600R12KP4 - Infineon
http://www.infineon.com/dgdl/ds_fz600r12kp4_2_2_de-en.pdf?folderId=db3a304412b407950112b4095b0601e3&fileId=db3a304320896aa20120b345f54276c4
Datasheet / Datenblatt Driver IC 1ED020I12-F2 - Infineon http://www.infineon.com/dgdl/Datasheet_1ED020I12-F2_V2_final.pdf?folderId=db3a30432b16d655012b33fafdac11e2&fileId=db3a304330f68606013122ce5f36 49cb
Application Note 1ED family: Technical description http://www.infineon.com/dgdl/Infineon+-+Application+Note+1ED+family+-+Technical+description+09-12.pdf?folderId=db3a3043353fdc1601355231e5194784&fileId=db3a304336ca04c90136e958eed2361d
关于英飞凌
英飞凌设计、开发、制造并销售各种半导体和系统解决方案。其业务重点包括汽车电子、工业电子、射频应用、移动终端和基于硬件的安全解决方案等。
英飞凌将业务成功与社会责任结合在一起,致力于让人们的生活更加便利、安全和环保。半导体虽几乎看不到,但它已经成为了我们日常生活中不可或缺的一部分。不论在电力生产、传输还是利用等方面,英飞凌芯片始终发挥着至关重要的作用。此外,它们在保护数据通信,提高道路交通安全性,降低车辆的二氧化碳排放等领域同样功不可没。

