俗话说,好马配好鞍,好IGBT自然也要配备好的驱动IC。一颗好的驱动不仅要提供足够的驱动功率,最好还要有完善的保护功能,例如退饱和保护、两电平关断、软关断、欠压保护等,为IGBT的安全运行保驾护航。
然而有保护功能的驱动芯片,大部分的参数都是固定的,或者是只能靠外围器件进行粗放的调节。对于退饱和保护来说,内部电流源的电流是固定的,短路消隐时间只能靠调节外接电容大小来调整。对于两电平关断功能来说,两电平持续的时间和电位需要靠外接电容和齐纳二极管来实现。而软关断电流及米勒钳位电流对于某一颗芯片来说也是固定的,无法调整。这样芯片的适用范围就受到了限制,而且增加了BOM成本。
然而,英飞凌最新推出的X3系列驱动芯片——1ED34X1及1ED38X0即将打破这种刻板印象。最高可达64档的参数调节究竟能给IGBT应用带来怎样的益处?
1ED34X1是模拟控制芯片,1ED38X0是纯数字芯片系列。它们外观采用了300mil的宽体封装。Pin脚数量与前代1ED020I12系列保持一致,都是16pin,但是pin脚间距从2.54mm降低到1.27mm,排布更加紧凑。
1ED34X1
1ED38X0
然而细看1ED34X1的PIN脚分布,可以发现这颗芯片最特别的地方在于原边两个控制PIN脚ADJA和ADJB。这两个引脚连接不同阻值的电阻即可方便地调节退饱和保护功能的延迟以及滤波时间、两电平关断的电位及持续时间等参数。
而1ED38X0是纯数字芯片,通过标准的I2C总线进行参数配置,SCL与SDA是串行I/O及时钟输入接口。可以实现对多个参数的最高64个档位的个性化设定。
数字化的驱动芯片究竟有何过人之处?
我们来一一揭晓
👇👇👇
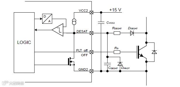
以往短路保护消隐时间需要通过外接电容来实现,而X3系列则不需要外接电容。其中,1ED34X1通过ADJB引脚连接不同阻值的电阻可设置不同的消隐时间,共有16档可调。典型外围电路设置如下图。
短路保护时序图如下图所示。其中,tDESATleb是门极开启到DESAT功能被激活的时间。在此期间DESAT功能禁用,这是为了防止功率器件开通过程中震荡引起DESAT误触发。tDESATleb时间过后,芯片内部偏置电流开始从DESAT pin流经功率器件。当短路发生后,DESAT引脚的电位迅速上升到退饱和阈值电压VDESAT。在经过一定的滤波时间tDESATfilter之后,芯片内部比较器翻转。再经过一定时间的延迟之后,输出被拉低,系统报错。
在1ED34X1中,退饱和阈值电压是传统的9.2V。而在1ED38X0中,退饱和阈值电压也是可以调整的,阈值电压从1.8V到9.2V,有18档可以调节。
在整个退饱和过程中,tDESATfilter是一个重要的参数,它标志着从DESAT脚电位达到9V,到比较器翻转的时间。在经典的1ED020I12-F2中,这一数值是250ns。这个时间太短,所以需外接DESAT电容来设定消隐时间。但在1ED34X1中,tDESATfilter从1575ns到3975ns,8档可调。对于短路时间5us以下的器件,这个滤波时间足够用了。这样一来,传统标配的退饱和电容完全可以省了!
1ED38X0的调节更加灵活,Tdesatled从0ns到3150ns有64档可调,而tDESATfilter从0ns到6000ns有32档可调!
1ED34X1和1ED38X0也支持经典的退饱和电路。这样,滤波时间tDESATfilter就要和外接电容所导致的消隐时间tblanking相叠加,形成一个相对较长的短路保护反应时间。
有外接退饱和电容的1ED34X1
1ED34x1还具有在故障情况下软关断的功能。在器件出现过流故障的情况下,驱动芯片将会使用较低的电流关断IGBT,将会减慢IGBT的di/dt,避免出现过高的电压尖峰损坏IGBT。软关断的参数通过 ADJA连接的电阻可调。系列中每一款芯片都有16档关断电流,ADJA电阻与软关断电流关系如下表所示。
1ED38X0也有软关断功能,软关断电流范围根据型号不同而有所区别,各有16档可调。
1ED3830M:15mA-233mA
1ED3860M:29mA-466mA
1ED3890M:44mA-699mA
就米勒钳位而言,1ED34X1系列产品按钳位方式分为两种。一种是直接钳位,例如1ED3431,即直接把clamp pin接到IGBT的门极。这种情况下钳位电流的典型值是2A,适用于100A以下的IGBT。
另一种方式是在clamp PIN外接一个N-MOSFET,来扩展钳位电流,以适应更大电流IGBT的需求。例如1ED3461及1ED3491。根据外接NMOS型号的不同,钳位电流最大可扩展到20A。
对于1ED38X0来说,可以通过编程设定采用直接钳位或者外接MOS进行钳位。而且钳位延迟8档可调。
1ED38X0有两电平关断功能,有4个相关参数,皆可调整。其中,关断电平VTLTOFF从4.25V到12V,每0.25V为一档位,共有32档可调,两电平关断时间tTLToff同样32档可调。
这么多参数,是不是已经眼花缭乱了?然而事情并没有结束,1ED34X1与1ED38X0较上一代的改进还有很多!
1ED34X1与1ED38X0采用16pin宽体封装,通过了VDE 0884-11认证,符合加强绝缘标准。
1ED34X1与1ED38X0系列最高输出电流可达9A。领导再也不用担心输出电流不够用了!还省了推挽电路的BOM及成本,采购也夸我是省料小能手!
1ED34X1与1ED38X0能不能驱动SiC?必须能!精确的退饱和时间设定简直就是为SiC量身定做,哪怕SiC的短路时间低到2us也是游刃有余。
一张图总结一下干货
1ED34X1产品系列完整型号如下表
1ED34X1产品系列完整型号如下表
关于英飞凌
英飞凌设计、开发、制造并销售各种半导体和系统解决方案。其业务重点包括汽车电子、工业电子、射频应用、移动终端和基于硬件的安全解决方案等。
英飞凌将业务成功与社会责任结合在一起,致力于让人们的生活更加便利、安全和环保。半导体虽几乎看不到,但它已经成为了我们日常生活中不可或缺的一部分。不论在电力生产、传输还是利用等方面,英飞凌芯片始终发挥着至关重要的作用。此外,它们在保护数据通信,提高道路交通安全性,降低车辆的二氧化碳排放等领域同样功不可没。
欲了解更详细信息,请点击“阅读原文”

