Infineon
前言背景:
英飞凌最近推出了系列650V混合SiC单管(TO247-3pin和TO-247-4pin)。用最新的650V/SiC/G6/SBD续流二极管,取代了传统Si的Rapid1快速续流二极管,配合650V/TS5的IGBT芯片(S5/H5),进一步优化了系统效率、性能与成本之间的微妙平衡。
IGBT混搭SiC SBD续流二极管,在硬换流的场合,至少有两个主要优势:
没有Si二极管的反向恢复损耗Erec
降低30%以上IGBT的开通损耗Eon
因此,在中小功率光伏与UPS等领域,诚乃极具性价比之选。
Infineon
广告既毕,言归正传。对产品感兴趣的,请赶紧申请样品测试;对仿真感兴趣的,让我们继续深入、一探究竟。上个回合,我们已仿真分析过SiC MOSFET开关特性与寄生导通问题;这一次,我们将再次利用英飞凌强大且丰富的器件SPICE模型,同样在Simetirx的仿真环境里,看看不同类型的续流二极管,对IGBT开通特性及Eon的影响。
特别提醒
仿真只是工具,仿真无法替代实验,
仿真只供参考,切勿痴迷迷信。
选取仿真研究对象
01
IGBT:650V/50A/S5、TO247-4pin(免去发射极电感对开通的影响)
FWD:650V/30A/50A Rapid1二极管和650V/20A/40A SiC/G6/SBD二极管
Driver IC:1EDI20I12AF驱动芯片,隔离单通道,适合快速IGBT和SiC驱动
搭建仿真电路
02
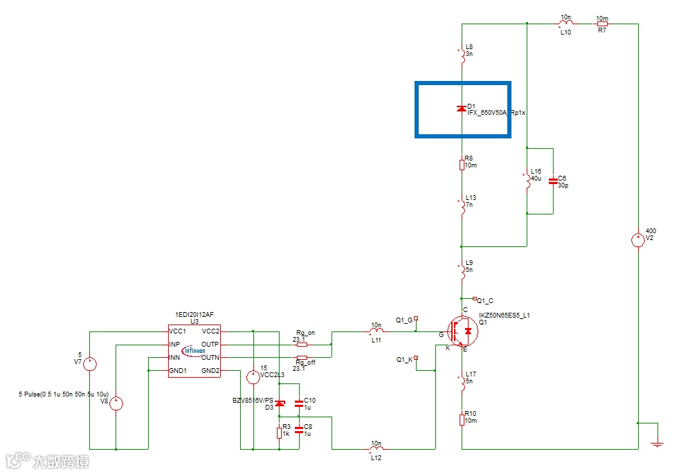
如下图1所示,搭建了双脉冲仿真电路,温度设为常温。
驱动回路
驱动芯片(1EDI20I12AF),对下管Q1(IKZ50N65ES5)门级的开关控制,与上管D1续流二极管进行换流。参照Datasheet的条件,驱动IC原边5V供电及5V的控制信号,驱动IC输出的驱动电压15V/0V给到Q1的门级,驱动电阻Rgon和Rgoff都设置为23.1Ω,再假设20nH左右的门级PCB走线电感。
主回路部分
设置母线电压400V,在器件外的上管、下管和母线附近各设置10nH,总共30nH(参照规格书中的双脉冲测试条件,Lσ=30nH)。根据仿真中的驱动脉冲宽度与开关电流要求,设置双脉冲的电感参数。
图1:双脉冲仿真电路图
仿真结果分析
03
根据上述电路,通过选取不同的续流二极管D1的型号进行仿真,对比观察Q1的IGBT在开通过程的变化。如图2和图3所示,在IGBT的开通过程中,当续流管D1的型号从650V/50A/Rapid1切换到650V/40A/SiC/G6/SBD后,开通电流Ic的电流尖峰(由D1的反向恢复电荷Qrr形成),从虚线(50A/Rapid1)的巨大包络,显著变为实线(40A/SBD)的小电流过冲;同时电压Vce在第二段的下降速度也明显加快,使得电流Ic与电压Vce的交叠区域变小。因此,体现在开通损耗Eon上,前者虚线(50A/Rapid1)为Eon=430uJ,降为实线(40A/SBD)的Eon=250uJ,占比为58%,即Eon降幅约40%。
图2:双脉冲仿真开关特性波形(650V/50A/Rapid1)
图3:双脉冲仿真开通波形对比(Rapid1/50A VS SiC/G6/SBD/40A)
图4:双脉冲仿真开通波形对比(不同电流规格二极管的对比)
为了进一步验证二极管D1的影响,分别用两种不同电流进行横向对比。由上述图4的仿真结果可见:同为650V/SiC/G6/SBD二极管的Qrr本身很小,不同电流规格(40A和20A),其Ic电流尖峰和开通损耗Eon都很接近。相对而言,50A和30A的650V/Rapid1的二极管,才能体现出一定的差异。
以上仿真是在门级电阻Rgon=23.1Ω、驱动电压Vge=15V/0V和外部电感Lσ=30nH的条件下进行的,如果采用不同门级电阻Rgon=18Ω或35Ω、Vge=15V/-8V和不同外部电感(如Lσ=15nH)时,从Rapid1/50A到SiC/G6/SBD/40A,IGBT开通损耗Eon的变化趋势又将如何呢?
图5:门级电阻Rgon为18Ω和35Ω时,SiC/G6/SBD/40A对Eon的影响
图6:外部电感Lσ=15nH时,
SiC/G6/SBD/40A对Eon的影响
图7:在门级电压Vge=15V/-8V时,
SiC/G6/SBD/40A对Eon的影响
由上述几组仿真结果来看,在一定门级电阻Rgon范围,一定外部电感条件Lσ,以及不同门级电压Vge时,均可以看到650V/40A/SiC/SBD二极管,给IGBT开通带来约50%左右的Eon损耗降低。
心动不如行动,
赶紧跑一把仿真,
感受一下650V混合SiC的魅力吧!
文章最后,再为大家奉上一个仿真小彩蛋:
选择Vge=15V/0V与Vge=15V/-8V,对650V/50A/S5的TO247-4pin的单管的开关损耗Eon/Eoff有影响吗?
图8:不同Vge电压对650V/S5/50A+Rapid1/50A开关特性的影响
图9:不同Vge电压对650V/S5/50A+SiC/G6/SBD/40A开关特性的影响
在图8和图9中,虚线表示Vge=15V/0V,而实线表示Vge=15V/-8V;粗略来看,对Eon的影响可以忽略,而对Vge的负压,可以减少Eoff差不多有50%(以Vce尖峰作为代价)!仿真虽然无法定量,至少可以定性地提醒大家,在设计与实测的时候,不要随意忽视Vge对开关特性的影响,尤其是快速型的IGBT。
期望上述的仿真分析,对大家深入理解650V混合SiC的开关特性有所帮助。
往期回顾
我们还推送过很多关于“仿真看世界”系列的文章,点击下方标题即可回顾了解。
仿真看世界之IPOSIM的散热器热阻Rthha解析
仿真看世界之SiC MOSFET单管的并联均流特性
仿真看世界之SiC单管的开关特性
关于英飞凌
英飞凌设计、开发、制造并销售各种半导体和系统解决方案。其业务重点包括汽车电子、工业电子、射频应用、移动终端和基于硬件的安全解决方案等。
英飞凌将业务成功与社会责任结合在一起,致力于让人们的生活更加便利、安全和环保。半导体虽几乎看不到,但它已经成为了我们日常生活中不可或缺的一部分。不论在电力生产、传输还是利用等方面,英飞凌芯片始终发挥着至关重要的作用。此外,它们在保护数据通信,提高道路交通安全性,降低车辆的二氧化碳排放等领域同样功不可没。

