大数跨境
0
0

仿真看世界之650V混合SiC单管的开关特性(勘误版)

仿真看世界之650V混合SiC单管的开关特性(勘误版) 英飞凌工业半导体
2021-03-25
4
导读:本篇我们将再次利用英飞凌强大且丰富的器件SPICE模型,同样在Simetirx的仿真环境里,看看不同类型的续流二极管,对IGBT开通特性及Eon的影响。

Infineon

前言背景:


英飞凌最近推出了系列650V混合SiC单管(TO247-3pin和TO-247-4pin)。用最新的650V/SiC/G6/SBD续流二极管,取代了传统Si的Rapid1快速续流二极管,配合650V/TS5的IGBT芯片(S5/H5),进一步优化了系统效率、性能与成本之间的微妙平衡。




IGBT混搭SiC SBD续流二极管,在硬换流的场合,至少有两个主要优势:

  • 没有Si二极管的反向恢复损耗Erec

  • 降低30%以上IGBT的开通损耗Eon

因此,在中小功率光伏与UPS等领域,诚乃极具性价比之选。

Infineon


广告既毕,言归正传。对产品感兴趣的,请赶紧申请样品测试;对仿真感兴趣的,让我们继续深入、一探究竟。上个回合,我们已仿真分析过SiC MOSFET开关特性与寄生导通问题;这一次,我们将再次利用英飞凌强大且丰富的器件SPICE模型,同样在Simetirx的仿真环境里,看看不同类型的续流二极管,对IGBT开通特性及Eon的影响。


特别提醒

仿真只是工具,仿真无法替代实验,

仿真只供参考,切勿痴迷迷信。


       选取仿真研究对象

01


IGBT:650V/50A/S5、TO247-4pin(免去发射极电感对开通的影响)

FWD:650V/30A/50A Rapid1二极管和650V/20A/40A SiC/G6/SBD二极管

Driver IC:1EDI20I12AF驱动芯片,隔离单通道,适合快速IGBT和SiC驱动


        搭建仿真电路

02


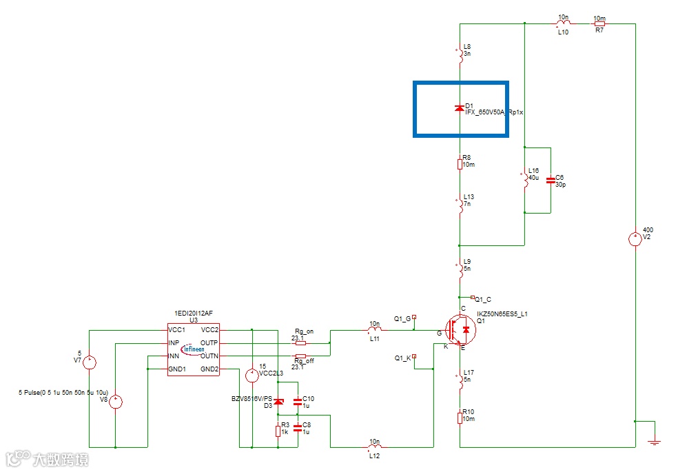
如下图1所示,搭建了双脉冲仿真电路,温度设为常温。


驱动回路

驱动芯片(1EDI20I12AF),对下管Q1(IKZ50N65ES5)门级的开关控制,与上管D1续流二极管进行换流。参照Datasheet的条件,驱动IC原边5V供电及5V的控制信号,驱动IC输出的驱动电压15V/0V给到Q1的门级,驱动电阻Rgon和Rgoff都设置为23.1Ω,再假设20nH左右的门级PCB走线电感。


主回路部分

设置母线电压400V,在器件外的上管、下管和母线附近各设置10nH,总共30nH(参照规格书中的双脉冲测试条件,Lσ=30nH)。根据仿真中的驱动脉冲宽度与开关电流要求,设置双脉冲的电感参数。


图1:双脉冲仿真电路图


        仿真结果分析

03


根据上述电路,通过选取不同的续流二极管D1的型号进行仿真,对比观察Q1的IGBT在开通过程的变化。如图2和图3所示,在IGBT的开通过程中,当续流管D1的型号从650V/50A/Rapid1切换到650V/40A/SiC/G6/SBD后,开通电流Ic的电流尖峰(由D1的反向恢复电荷Qrr形成),从虚线(50A/Rapid1)的巨大包络,显著变为实线(40A/SBD)的小电流过冲;同时电压Vce在第二段的下降速度也明显加快,使得电流Ic与电压Vce的交叠区域变小。因此,体现在开通损耗Eon上,前者虚线(50A/Rapid1)为Eon=430uJ,降为实线(40A/SBD)的Eon=250uJ,占比为58%,即Eon降幅约40%。


图2:双脉冲仿真开关特性波形(650V/50A/Rapid1)


图3:双脉冲仿真开通波形对比(Rapid1/50A VS SiC/G6/SBD/40A)


图4:双脉冲仿真开通波形对比(不同电流规格二极管的对比)


为了进一步验证二极管D1的影响,分别用两种不同电流进行横向对比。由上述图4的仿真结果可见:同为650V/SiC/G6/SBD二极管的Qrr本身很小,不同电流规格(40A和20A),其Ic电流尖峰和开通损耗Eon都很接近。相对而言,50A和30A的650V/Rapid1的二极管,才能体现出一定的差异。


以上仿真是在门级电阻Rgon=23.1Ω、驱动电压Vge=15V/0V和外部电感Lσ=30nH的条件下进行的,如果采用不同门级电阻Rgon=18Ω或35Ω、Vge=15V/-8V和不同外部电感(如Lσ=15nH)时,从Rapid1/50A到SiC/G6/SBD/40A,IGBT开通损耗Eon的变化趋势又将如何呢?


图5:门级电阻Rgon为18Ω和35Ω时,SiC/G6/SBD/40A对Eon的影响


图6:外部电感Lσ=15nH时,

SiC/G6/SBD/40A对Eon的影响


图7:在门级电压Vge=15V/-8V时,

SiC/G6/SBD/40A对Eon的影响


由上述几组仿真结果来看,在一定门级电阻Rgon范围,一定外部电感条件Lσ,以及不同门级电压Vge时,均可以看到650V/40A/SiC/SBD二极管,给IGBT开通带来约50%左右的Eon损耗降低。


心动不如行动,

赶紧跑一把仿真,

感受一下650V混合SiC的魅力吧!


文章最后,再为大家奉上一个仿真小彩蛋:

选择Vge=15V/0V与Vge=15V/-8V,对650V/50A/S5的TO247-4pin的单管的开关损耗Eon/Eoff有影响吗?

图8:不同Vge电压对650V/S5/50A+Rapid1/50A开关特性的影响

图9:不同Vge电压对650V/S5/50A+SiC/G6/SBD/40A开关特性的影响


在图8和图9中,虚线表示Vge=15V/0V,而实线表示Vge=15V/-8V;粗略来看,对Eon的影响可以忽略,而对Vge的负压,可以减少Eoff差不多有50%(以Vce尖峰作为代价)!仿真虽然无法定量,至少可以定性地提醒大家,在设计与实测的时候,不要随意忽视Vge对开关特性的影响,尤其是快速型的IGBT。


期望上述的仿真分析,对大家深入理解650V混合SiC的开关特性有所帮助。


往期回顾


我们还推送过很多关于“仿真看世界”系列的文章,点击下方标题即可回顾了解。


仿真看世界之IPOSIM的散热器热阻Rthha解析

仿真看世界之SiC MOSFET单管的并联均流特性

仿真看世界之SiC单管的开关特性



关于英飞凌

英飞凌设计、开发、制造并销售各种半导体和系统解决方案。其业务重点包括汽车电子、工业电子、射频应用、移动终端和基于硬件的安全解决方案等。


英飞凌将业务成功与社会责任结合在一起,致力于让人们的生活更加便利、安全和环保。半导体虽几乎看不到,但它已经成为了我们日常生活中不可或缺的一部分。不论在电力生产、传输还是利用等方面,英飞凌芯片始终发挥着至关重要的作用。此外,它们在保护数据通信,提高道路交通安全性,降低车辆的二氧化碳排放等领域同样功不可没。

【声明】内容源于网络
0
0
英飞凌工业半导体
电力电子工程师园地,立足于打造英飞凌功率半导体产品技术和应用技术的交流平台和值得收藏的资料库。提供新产品介绍,应用知识和经验分享,IGBT在线课程,线上线下研讨会发布和回放。点击菜单栏浏览公众号全貌。
内容 1163
粉丝 0
英飞凌工业半导体 电力电子工程师园地,立足于打造英飞凌功率半导体产品技术和应用技术的交流平台和值得收藏的资料库。提供新产品介绍,应用知识和经验分享,IGBT在线课程,线上线下研讨会发布和回放。点击菜单栏浏览公众号全貌。
总阅读1.8k
粉丝0
内容1.2k