新品
650V TRENCHSTOP™ 5 EasyPACK™ 3B三电平功率模块,目标应用为1000VDC光伏逆变器。
采用650V TRENCHSTOP™ 5 IGBT的EasyPACK™ 3B三电平功率模块,目标应用为1000VDC光伏逆变器。
这次推出两个型号,分别为单相NPC1桥臂F3L400R07W3S5_B59和三相NPC1桥臂FS3L100R07W3S5_B11,目标功率为150kW@Vac=480V和40kW。
光伏应用可以从650V TRENCHSTOP™ 5 IGBT卓越的芯片性能和EasyPACK™ 3B封装技术受益,模块具有全无功输出能力。
产品特点
650V TRENCHSTOP™ 5
S5芯片优化开关损耗和软关断特性;L芯片5优化Vce,sat
NPC1外管T1/T4采用TRENCHSTOP™ 5 S5芯片;内管T2/T3采用TRENCHSTOP™ 5 L5
带有PressFIT压接式EasyPACK™ 3B封装
应用价值
表现出色
光伏逆变器无功功率能力cos φ=0.8
最大99%的效率
单相NPC1模块的输出功率>100kVA,三相NPC1模块,功率~40 kVA
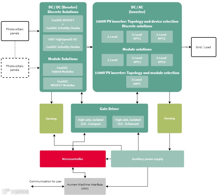
组串逆变器框图
扫描下方二维码,
了解更多产品相关信息~
650V, 400A NPC1半桥模块,F3L400R07W3S5_B59
650V, 100A NPC1三相桥模块,FS3L100R07W3S5_B11
扫描上方二维码关注我们

