在之前的技术文章中,介绍了驱动芯片的概览,PN结隔离(JI)技术,SOI驱动芯片技术等非隔离的驱动技术,本文会继续介绍英飞凌的无磁芯变压器(CT)隔离驱动芯片技术。
在隔离器件的技术上,有三种主流的隔离技术,分别是光隔离,电容隔离和变压器隔离。顾名思义,其隔离的介质分别是光,电场信号和磁信号,隔离器件的使用及其广泛,从输入输出接口,通讯端口,到功率器件的栅极驱动器等各种应用场合。本文会聚焦在栅极驱动器的隔离技术的应用上。
在栅极驱动器的应用上,光耦驱动器历史悠久,绝缘的可靠性经过长期的验证。随着电力电子发展向着高开关频率,高功率密度,功率器件高结温的方向发展。光耦的能力越来越力不从心,因为原边的LED的光衰的问题,满足逆变器的长寿命设计时,驱动板的功耗会相当可观;而且光耦的使用的环境温度和结温都偏低,对于高功率密度的设计带来驱动板设计的瓶颈;再次,当光耦的开关频率提升到高速时,光耦的成本会急剧上升。从而在栅极驱动器的设计上,电容隔离和变压器隔离登上了舞台。
电容隔离采用电容传递信号,典型的示意图如下图1所示,在CMOS电路的电容结构中,采用双电容结构,电容间采用二氧化硅(SiO2)作为隔离层,采用OOK调制或者边沿调制的编码的方式进行原副边的信号传递。
图1:电容隔离的原理图
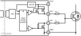
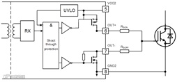
无磁芯变压器隔离采用磁传递信号,其典型的示意图如下图所示,传递信号的路径变成了隔离变压器,隔离介质采用了聚酰亚胺(polyimide)或者二氧化硅(SiO2)绝缘,其传输编码格式也类似容隔。
变压器隔离栅极驱动器
示意图
互绕的无磁芯变压器
示意图
图2
电容隔离和变压器隔离都是新一代的隔离技术,在绝缘能力,传输速度,功耗上的表现都很优秀。
绝缘
聚酰亚胺是一种在光耦中长时间使用的绝缘材料,其绝缘特性经过长时间的验证。二氧化硅也是一种适合在CMOS电路中使用的绝缘材质,其介电强度比聚酰亚胺要高。因为电磁传输对于线圈间的距离可以比电容传输的之间距离更大,从而允许填充更厚的聚酰亚胺。所以两种材料的绝缘设计都可以满足栅极驱动器的绝缘要求。
共模瞬变抗扰度(CMTI)
共模瞬变抗扰度是栅极驱动器比较重要的指标,因为电力电子开关都采用PWM的调制方式,dv/dt形成的共模干扰会比较恶劣,电机驱动类应用中的dv/dt典型值在5kV/us,而应用于电源类应用的IGBT的dv/dt会更高,新一代器件SiCMOS的开关dv/dt甚至可高达50kV/us.容隔器件的电容设计,在共模干扰时,会将干扰传递到副边侧,需要采用OOK编码或者其他的编码方式来抑制共模干扰,其共模瞬变抗扰度能力可达100kV/us。而变压器隔离,以电流变化的方式传递信号,本身抗dv/dt的能力就强。叠加信号编码的抗共模设计,变压器隔离器件可以获得远大于容隔的共模瞬变抗扰能力,以英飞凌的1ED34x1Mc12M为例,手册中的CMTI的标定值已经达到200kV/µs(实际测试值更高),从而更加适配高速开关速度的应用场合。
图3:栅极驱动器共模干扰路径图
结合英飞凌丰富的功率器件的设计和应用知识,英飞凌的栅极驱动器还具备一些独特的设计特点。
精密时序控制
在英飞凌的栅极驱动器的输入电路的设计上,英飞凌采用线性滤波的设计,这样给应用上带来了若干好处。(1)外置的输入滤波器可以减小,甚至省去外置的RC滤波器。(2)同一颗器件脉冲上升沿和下降沿的传输几乎没有偏差,即使考虑温度变化和产品批次问题,偏差最大也不超过7ns,对于有些驱动并联的应用场合带来极大的帮助。另外对于高频的SiC等应用,目前的死区要求已经小于300ns,以提高逆变器的性能,采用这种技术的驱动IC可以提升死区时间的精度,从而减小死区时间的设定。
线性滤波
RC滤波
图4:滤波的设计及滤波精度示意图
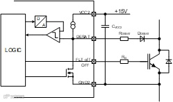
精确的短路保护
在功率器件的发展上,短路时间一直在缩短,以IGBT为例,1200V的新一代IGBT相对于上一代IGBT,短路时间从10us缩短到了8us。以SiC为例,其短路时间只有2~3us。所以精确的短路保护,特别是消隐时间的响应,就很关键。英飞凌采用两种设计实现精确的短路保护:
1 ► 在所有带desat检测的驱动芯片中,采用了精密电流源的设计,电流源的精度达±10%(相对于其他厂家的驱动IC,精度处于最高水平),从而保证对于Desat电容的充电时间的浮动可控,相应的提升了消隐时间的精度。
2 ► 在1ED34x1Mc12M和1ED38x0Mc12M设计中,可以直接省掉外接Desat电容,分别采用模拟电阻连接在IC管脚,或者数字通讯的方式设定消隐时间,从而获得更短更精确的短路保护时间设定。
1ED020I12-F2/B2的Desat保护原理图
1ED34x1Mc12M的Desat保护原理图
图4
图5:Desat用于短路保护时消隐时间的隐响
高电压并可靠的输出推挽MOS
在输出MOS的设计上,英飞凌也采用自身独特的MOS电路设计的经验,主要体现在三点:
1 ► 输出的MOS的耐压设计高达40V,从而在异常工况下,保护驱动电路不受异常的门级电压的隐响。
2 ► MOS的设计考虑极短脉冲的设计,使得不论多窄的脉宽,都不会造成驱动MOS的过压。
3 ► 独特的PMOS设计,如图5右图所示,使得输出电压比较高的阶段(对应IGBT的米勒平台阶段),仍能够保持足够的输出电流,从而减小功率器件的开关损耗。
两种设计的输出电流差异可参考图6,独特的PMOS设计在实际的功率器件门级电压在7.5V~15V的阶段(也就是功率器件开通的关键阶段),可以提供远达于两级推挽设计的电流,从而带来更好的驱动性能。
两级推挽设计,1ED Compact系列采用
独特的PMOS设计,
X3和F3系列采用
图6:栅极驱动器输出MOS推挽电路设计
图7:两种驱动器内部输出电路设计的输出电流,独特的PMOS设计在功率器件门级电压在7.5V~15V的阶段,提供更大的驱动电流
无磁芯变压器是新一代的驱动技术,基于英飞凌领先的功率器件设计和应用的经验,具有高共模瞬变抗扰度、精密时序控制、精确的短路保护、高电压并可靠的输出推挽MOS等一系列特点,完美匹配功率器件的应用。
英飞凌现已推出了大量的无磁芯变压器的驱动IC,可点击“阅读原文”,查询相关的型号。
参考阅读
隔离型驱动的新势力:英飞凌无磁芯变压器
绝缘体上硅(SOI)驱动芯片技术优势及产品系列
基于PN结隔离(JI)技术的驱动芯片简介及设计指导
一文弄懂IGBT驱动
扫描上方二维码关注我们
点击文末“阅读原文”,
即可查询相关的型号~

