一提到隔离型驱动,不少硬件研发工程师就会先入为主想到光耦。可光耦真的是唯一选择吗?伴随着全球电气化和数字化的趋势,电力电子技术的发展也日新月异:功率器件开关频率进一步提高,宽禁带器件使用方兴未艾,终端应用环境更加复杂恶劣,这些都对隔离型驱动的性能和可靠性提出了全新的挑战。
而英飞凌隔离型驱动的超强性能正好满足了这些挑战:
+
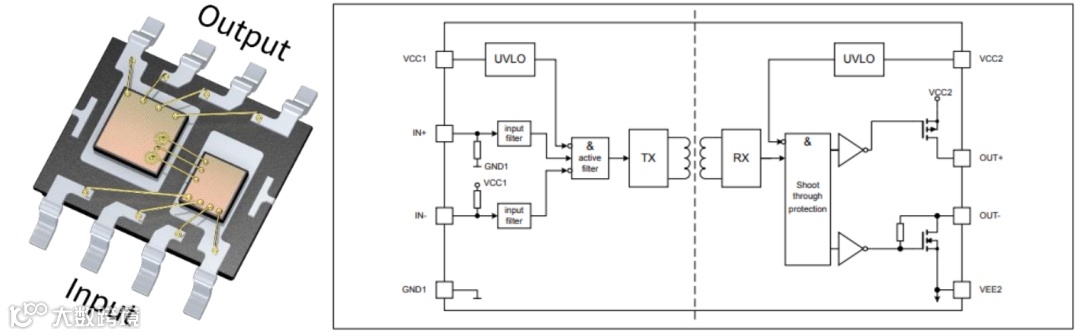
无磁芯变压器隔离技术
基于磁耦合的电气隔离技术,利用半导体制造工艺,集成由金属线圈结构和氧化硅绝缘介质组成的无磁芯平面变压器,用来传送输入侧与输出侧之间的开关指令和其它信号。信号以电流变化的形式进行传递,抗dv/dt干扰能力强,非常适合高速开关器件。磁隔离技术随着使用时间的增加,没有类似光耦的光衰问题,稳定性更好。
+
更高的工作电压
英飞凌隔离型驱动可适用于600V/650V/1200V/1700V/2300V开关器件。而光耦工作电压一般为1700V以内。
+
更大的输出电流
英飞凌隔离型驱动电流高达14A(峰值典型值),特别适用于单管MOSFET/IGBT并联或者大功率模块,无需外接推挽放大电路,设计简单且性价比高。而光耦驱动电流一般为10A(峰值典型值)以内。
+
更高的副边电源电压差
英飞凌隔离型驱动副边电源电压差高达40V,特别适用于负压驱动的IGBT或者CoolSiC™,提供了足够的电压安全裕量。而光耦驱动副边电源电压差为35V。
+
更高的工作结温
英飞凌隔离型驱动工作结温高达150℃,可完美辅配功率器件最高工作结温150/175℃。而光耦工作结温一般125℃,并且高温时参数温漂(如传输延时等)高于英飞凌隔离型驱动,限制了系统在高温环境下的应用。
+
更小的传输延时
英飞凌隔离型驱动传输延时低至100ns以内,芯片之间传输延时匹配度7ns以内,能实现更小的死区时间,特别适用于高频应用,也是英飞凌CoolSiC™和CoolGaN™的最佳搭档。而光耦传输延时一般为200ns以内,光耦之间传输延时匹配一般为100ns以内。
+
更高的共模瞬变抗扰度
英飞凌隔离型驱动共模瞬变抗扰度高达200kV/µs以上,特别适用于快速开关应用,能轻松驾驭更高的dv/dt,提高了系统可靠性。而光耦共模瞬变抗扰度一般为100kV/µs以内。
+
更高的可靠性
英飞凌全新的隔离型驱动参照VDE 0884-11标准,而光耦参照IEC 60747-5-5/VDE 0884-5标准。针对磁隔离技术的VDE 0884-11标准测试更为严苛,安全裕量更大,更标配了使用寿命模型(20年以上)和额外的安全系数。
+
更丰富的功能
电压变化率控制(SRC:Slew Rate Control)兼顾效率和EMI;参数可配置,如欠压保护阈值调整适配CoolSiC™、软关断电流多级可调、温度监控与保护等等。
“
通过上述的分析对比,英飞凌隔离型驱动在芯片技术、工作电压、输出电流、副边电源电压、工作结温、传输延时、共模瞬变抗扰度、可靠性、功能性等方面,相对光耦都有明显的优势,是高性能高可靠性隔离型驱动的最佳选择。英飞凌隔离型驱动产品系列如下所示,如需技术或者产品支持,请与英飞凌销售人员或分销商联系。
扫描上方二维码关注我们

