新品
-1A/2A,160V MOTIX™三相
SOI栅极驱动器
-1A/2A,160V MOTIX™三相栅极驱动器,带有集成的电源管理单元(PMU)、电流感应放大器(CSA)和过流保护(ITRIP)。
产品型号:
6ED2742S01Q
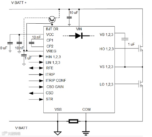
MOTIX™ 6ED2742S01Q是一款基于SOI的160V栅极驱动器,用于三相无刷直流电动机驱动应用。
集成的自举二极管用于为三个外部高边充电自举电容供电,通过涓流充电泵支持100%占空比工况。保护功能包括欠压锁定、具有可配置阈值的过流保护、故障通信和自动故障信号清除。驱动器输出带有一个脉冲大电流缓冲级,最小化驱动器交叉导通。在VSS和COM之间集成了一个具有可选择增益的电流感应运算放大器(CSA)。
该驱动器是一个简单、易于使用和具有成本效益的一站式解决方案,适用于各种电池供电的应用,如电动工具、机器人和轻型电动车LEV。
产品特点
宽输入电压范围VIN为6V至140V
Io+/Io- 1A/2A驱动电流(典型峰值)
集成的电源管理单元(PMU),具有:
线性预稳压,实现宽输入VIN范围
用于稳定VCC的集成充电泵
用于100% 占空比的集成涓流充电泵
集成的电流感应放大器,有四个可选择的增益
集成的ITRIP,有四个可选择的阈值
集成了超快速、低正向导通电阻的自举二极管
更小的封装
2kV HBM ESD
应用价值
简单的一站式解决方案,适用于所有电池供电电压不超过120V的应用
高功率密度使得占地面积更小,节省空间
高可靠性和耐久性
优秀的功能(100%占空比),适用于手持式电动工具
可扩展的解决方案,适用于户外电源设备、无人机和机器人
竞争优势
支持宽电池电压范围,适用于多种电池供电的应用
大大降低电平转换损失
卓越的-Vs闩锁抗扰度
集成功能(PMU、ITRIP、CSA等),由于是分立驱动器,设计自由度高
集成功能丰富,缩短产品设计周期
针对英飞凌OptiMOS™,StrongIRFET™ MOSFET和XMC™微控制器进行功能优化。
应用领域
电池供电的应用,如:
无绳电动工具
真空吸尘器
机器人和无人机
轻型电动车(LEV)
园艺工具
户外电源设备(OPE)
产品框图
扫描下方二维码,
即可查看产品详细资料~
👇👇
如果您对上文中的产品(推文代码:2023NP103)感兴趣,需要英飞凌销售团队或代理商联系您,请点击文末“阅读原文”填写表格。
欢迎关注微信公众号
【英飞凌工业半导体】
点击文末“阅读原文”,
即可填写表格联系我们~

