在一些低成本的应用中,特别是对于一些600V小功率的IGBT,业界总是尝试把驱动级成本降到最低。因而自举式电源成为一种广泛的给高压栅极驱动(HVIC)电路供电的方法,原因是电路简单并且成本低。
自举电路的工作原理
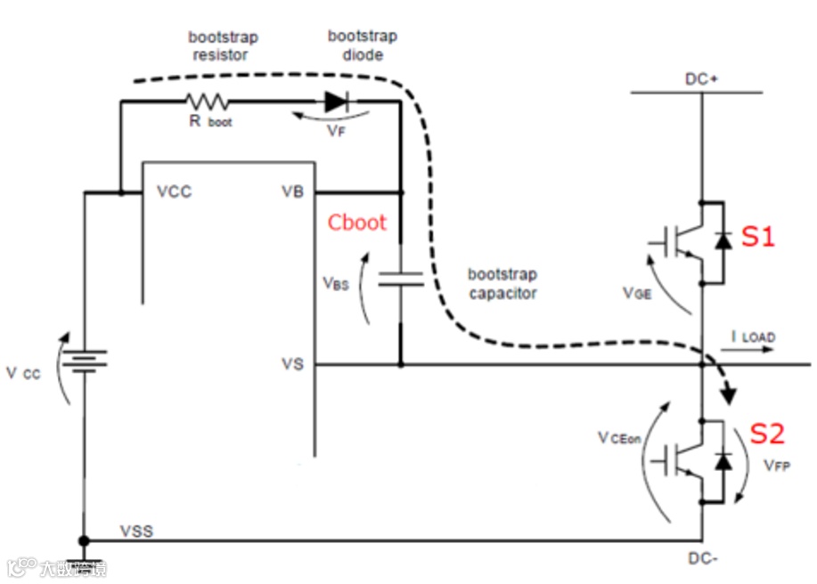
如下图自举电路仅仅需要一个15~18V的电源来给逆变器的驱动级提供能量,所有半桥底部IGBT都与这个电源直接相连,半桥上部IGBT的驱动器通过电阻Rboot和二极管VF连接到电源Vb上,每个驱动器都有一个电容Cboot来缓冲电压;
当下管S2开通使Vs降低到电源电压Vcc以下时,Vcc通过自举二极管和自举电阻Rboot对自举电容Cboot进行充电,在自举电容两端产生Vbs悬浮电压,支持HO相对Vs的开关。随着上管S1开关,Vs高压时自举二极管处于反偏,Vbs和电源Vcc被隔离开。
自举电容的选取
当下管S2导通,Vs电压低于电源电压(Vcc)时自举电容(Cboot)每次都被充电。自举电容仅当高端开关S1导通的时候放电。自举电容给高端电路提供电源(VBS)。首先要考虑的参数是高端开关处于导通时,自举电容的最大电压降。允许的最大电压降(Vbs)取决于要保持的最小栅极驱动电压。如果VGSMIN最小的栅-源极电压,电容的电压降必须是:
其中:
Vcc=驱动芯片的电源电压;
VF=自举二极管正向压降;
Vrboot=自举电阻两端的压降;
Vcesat=下管S2的导通压降
计算自举电容为:
其中:
QTOT是电容器的电荷总量。
自举电容的电荷总量通过等式4计算:
下表是以IR2106+IKP15N65H5(18A@125°C)为例子计算自举电容推荐:
推荐电容值必须根据使用的器件和应用条件来选择。如果电容过小,自举电容在上管开通时下降纹波过大,降低电容的使用寿命,开关管损耗变高,开关可靠性也变低;如果电容值过大,自举电容的充电时间减少,低端导通时间可能不足以使电容达到自举电压。
选择自举电阻
自举电阻的作用主要是防止首次对自举电容充电时电流太大的限流,英飞凌的驱动芯片一般已经把自举二极管和电阻内置,不需要额外考虑电阻的选取。这里只是给大家分析原理,当使用外部自举电阻时,电阻RBOOT带来一个额外的电压降:
其中:
ICHARGE=自举电容的充电电流;
RBOOT=自举电阻;
tCHARGE=自举电容的充电时间(下管导通时间)
该电阻值(一般5~15Ω)不能太大,否则会增加VBS时间常数。当计算最大允许的电压降(VBOOT )时,必须考虑自举二极管的电压降。如果该电压降太大或电路不能提供足够的充电时间,我们可以使用一个快速恢复或超快恢复二极管。
实际选择时我们可能考虑更多的是自举电阻太小限制:
1
充电电流过大在小功率输出应用触发采样电阻过流保护
2
过小的自举电阻可能会造成更高的dVbs/dt,从而产生更高的Vs负压,关于Vs负压的危害我们会在后面继续讨论。
3
充电电流过大容易导致充电阶段Vcc电压过低,造成欠压保护。
4
容易造成自举二极管过流损坏。
如下图是英飞凌新一代2ED218xS06F/ 2ED218x4S06J大电流系列的SOI技术的半桥驱动内部电路,内部集成了自举电阻和自举二极管,可以帮助客户省掉自举电阻和二极管电路的设计麻烦。
自举电路设计要点
为了保证自举电路能够正常工作,需要注意很多问题:
1
开始工作后,总是先导通半桥的下桥臂IGBT,这样自举电容能够被重新充电到供电电源的额定值。否则可能会导致不受控制的开关状态和/或错误产生。
2
自举电容Cboot的容量必须足够大,这样可以在一个完整的工作循环内满足上桥臂驱动器的能量要求。
3
自举电容的电压不能低于最小值,否则就会出现欠压闭锁保护。
4
最初给自举电容充电时,可能出现很大的峰值电流。这可能会干扰其他电路,因此建议用低阻抗的自举电阻限流。
5
一方面,自举二极管必须快,因为它的工作频率和IGBT是一样的,另一方面,它必须有足够大的阻断电压,至少和IGBT的阻断电压一样大。这就意味着600V的IGBT,必须选择600V的自举二极管。
6
当选择驱动电源Vcc电压时,必须考虑驱动器内部电压降及自举二极管和自举电阻的压降,以防止IGBT栅极电压不会太低而导致开通损耗增加。更进一步,所确定的电压必须减去下管IGBT的饱和压降,这样导致上下管IGBT在不同的正向栅极电压下开通,因此Vcc应当保证上管有足够的栅极电压,同时保证下管的栅极电压不会变的太高。
7
用自举电路来提供负压的做法是不常见的,如此一来,就必须注意IGBT的寄生导通。
最后,自举电路也有一些局限性,有些应用如电机驱动的电机长期工作在低转速大电流场合,下管的开通占空比一直比较小,造成上管的自举充电不够,这种情况需要在PWM算法上做特定占空比补偿或者独立电源供应。
参考阅读
基于PN结隔离(JI)技术的驱动芯片简介及设计指导
绝缘体上硅(SOI)驱动芯片技术优势及产品系列
应用指南 | 如何选择合适的栅极驱动芯片
扫描上方二维码
欢迎关注微信公众号
【英飞凌工业半导体】

