原文发表于2022年中国电力电子与能量转换大会暨中国电源学会第二十五届学术年会
摘 要
本文分析了目前不间断电源(UPS)在互联网数据中心中的应用和发展趋势。对目前热门的碳化硅材料和英飞凌碳化硅技术做了介绍,并着重说明了碳化硅器件在UPS应用中的优势。分析给出了目前UPS常用拓扑及方案,最后基于50 kW的逆变部分做了各方案的损耗分析。
1.引 言
互联网数据中心(Internet Data Center,IDC),是集中计算和存储数据的场所,是为了满足互联网业务以及信息服务需求而构建的应用基础设施。受新基建、数字经济等国家政策影响以及新一代信息技术发展的驱动,我国数据中心市场规模增长迅猛。
随着数据中心市场的迅猛发展,数据中心的耗电量也连续以超过12%的速度增长,数据中心的节能问题正引发包括政府、运营商、UPS制造商以及半导体厂商的广泛关注。近期,北京市发改委公布《关于印发进一步加强数据中心项目节能审查若干规定的通知》。对于超过标准限定值的数据中心,将按月征收差别电价电费。对于新建、扩建数据中心,PUE值不应高于1.3。这样苛刻的PUE值标准,势必对UPS的效率提出更高的要求(PUE(Power Usage Effectiveness)是指数据中心消耗的所有能源与IT负载消耗的能源之比,PUE值越接近于1,表示一个数据中心的绿色化程度越高)。
在数据中心供电系统中,模块化UPS由于体积小,功率密度大,便于扩展和维护,近年来得到越来越多的关注。而随着第三代半导体材料的蓬勃发展,特别是碳化硅二极管,由于其反向恢复电流小,反向恢复时间短,应用于模块化UPS中,可以提高UPS整机效率,满足IDC对PUE的要求。本文将从碳化硅材料和可靠性出发,通过对UPS拓扑的分析,介绍碳化硅器件特别是碳化硅MOSFET在UPS中的应用[6]。
2.碳化硅材料介绍
碳化硅和硅材料的特性对比如表1所示,其中更高的带隙和击穿电压对应了碳化硅器件在相同材料厚度下可以做到更高的耐压等级;更高的热导率表明碳化硅器件热阻可以做到更小。更高的开关速度意味着让系统可使用简单而容易控制的电路(两电平而非三电平),让系统可使用高开关频率及小型磁元件,在更小的机箱处理相同的功率。以上优势分析都表明,碳化硅功率器件可以极大的提高电力电子能量转换功率密度,效率和可靠性并降低系统成本。在UPS和光伏太阳能领域,正逐步投入使用。
表1.碳化硅和硅材料性能对比
3.英飞凌碳化硅MOSFET技术
英飞凌是最早接触碳化硅材料的厂家之一,有着20年批量供货碳化硅器件的历史,有着碳化硅二极管,碳化硅MOSFET和碳化硅模块等一系列产品。从碳化硅材料到碳化硅功率半导体的产品化中不可避免的遇到了门极氧化层的可靠性问题。门极氧化层由SiO2组成,作用在于提供与漏极源极之间的绝缘,同时门极电压超过门极阈值电压(Vgs.th)时提供反向通道。碳化硅材料高能量带隙引起高的隧道效应电流,最终影响门极氧化层的可靠性。门极SiC层和SiO2层接触面长期工作时存在离子迁移现象,沟道区域中的缺陷密度高,需要加大门极驱动电压或者降低氧化层厚度来解决,但加大门极电压以及降低氧化层厚度又导致可靠性寿命的问题。2015年英飞凌提出了一种垂直沟槽型的结构[1],在不违反门极氧化层可靠性的条件下,更容易达到性能要求,如图1所示。英飞凌针对碳化硅器件进行一系列HTGS等可靠性实验[2],表明这种架构的碳化硅器件在+15V/+18V栅极电压和150℃环境下可以达到20年工作寿命,可以很有信心的进行大规模市场化推广[3]。
同时,通过门极过电压应力破坏性测试,可以看到英飞凌碳化硅器件具有非常高的鲁棒性。在考虑门极可靠性的同时,英飞凌碳化硅MOSFET还具有下述优势,1)阈值电压高,避免误触发,2)短路能力,3)dv/dt可控性。这些独有的特性,使得英飞凌碳化硅MOSFET更容易被使用。
图1.垂直沟槽碳化硅MOSFET
图2.栅极电压步进应力试验的失效概率分布图
4.碳化硅在UPS中的应用优势
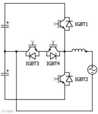
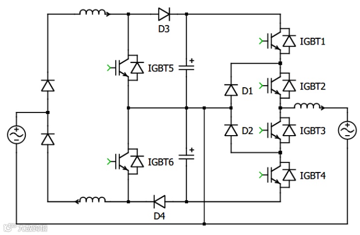
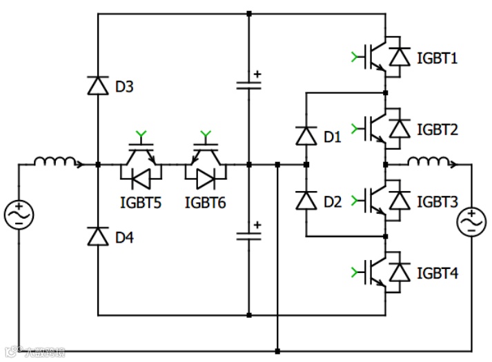
目前流行的UPS整流和逆变拓扑如下图3,图4和图5。图3的双Boost整流拓扑可以同时满足交流输入的整流功能和电池的放电功能,但还需额外的电池充电线路。该拓扑的D3和D4在使用650V碳化硅二极管时,可以极大地降低换流回路上IGBT5和IGBT6的开通损耗,实现提升效率降低PUE值的目标。图4和图5的Vienna整流拓扑是由瑞士联邦技术学院Johann W. Kolar教授于1994年提出的一个优秀的三电平PWM整流器拓扑,其具有所需的开关器件少,单个功率器件所承受的最大电压为输出电压的一半,无需设置驱动死区时间,无输出电压桥臂直通问题等优点。该拓扑使用1200V碳化硅二极管可以极大地提高UPS整流部分的效率并提高开关器件的开关频率[4][7]。这里我们着重分析UPS的逆变部分,即NPC1和NPC2逆变拓扑。
图3.双Boost整流和NPC1逆变拓扑
图4.Vienna整流和NPC1逆变拓扑
图5.Vienna整流和NPC2逆变拓扑
NPC1和NPC2这两种三电平拓扑是UPS,光伏逆变器,APF/SVG等应用中,使用最为广泛的三电平拓扑。NPC1使用4颗650V的开关器件(图4 IGBT1~IGBT4)和2颗650V的二极管(图4 D1/D2)。在控制方法上需要注意外管(IGBT1/IGBT4)和内管(IGBT2/IGBT3)的关断时序以及内外管的均压等问题。NPC2只使用4颗开关器件,2颗1200V开关器件做为主管(图5 IGBT1/IGBT2),2颗600/650V开关器件做为辅管(图5 IGBT3/IGBT4),有着器件数量少,控制简单等优点。
近年来,随着碳化硅材料和器件的发展,碳化硅二极管最先被应用到UPS中,如前文所述图3的D3/D4在双Boost整流,图4和图5的D3/D4在Vienna整流,以及图3和图4的D1/D2在NPC1逆变中的使用。这些碳化硅二极管的使用,都是为了降低对应换流回路中开关管的开通损耗(Eon)。图6是硅二极管和碳化硅二极管在对应换流回路中开关管的Eon对比(数据来自F3L400R10W3S7_B11和F3L400R10W3S7F_B11的T1管Eon数据),从图中可以看到,在100A电流时,使用碳化硅二极管可以降低大概50%的Eon,小于100A电流时,Eon降低的比例会更大。从图6中还可以发现,使用碳化硅二极管,Eon基本不随着温度的升高而升高,而使用硅二极管,Eon会随着温度的上升而变大。
图6.硅二极管和碳化硅二极管对Eon的影响
随着碳化硅二极管的大量使用,碳化硅MOSFET逐渐走进UPS应用的大门。对比IGBT器件,碳化硅MOSFET有着开关频率高,开关损耗小等优势,在UPS中使用,可以实现大功率UPS的高效化和高频化,实现整个数据中心的节能和碳减排目标。下面我们将基于UPS的各常用逆变方案和英飞凌器件,来分析碳化硅MOSFET给我们带来的损耗降低。
5.UPS逆变方案损耗研究
我们基于英飞凌的IGBT和碳化硅器件在下述4种常用UPS逆变方案中的使用,通过PLECS仿真工具来进行它们的损耗研究。
图7.NPC1逆变
图8.NPC2逆变
图9.NPC2混合逆变
图10.两电平逆变
各逆变方案器件选型如表2,其中图7 NPC1逆变的主管是图中的IGBT1/IGBT4, 辅管是图中的IGBT2/IGBT3,均使用了650V的TRENCHSTOP™ 5 S5,二极管D1/D2使用了650V CoolSiC™ Diode。NPC2逆变的主管是图8、图9中的IGBT1/IGBT2 1200V IGBT和MOSFET1/MOSFET2 1200V SiC MOSFET IMZ120R030M1H,辅管均为图8、图9中的IGBT3/IGBT4,这里我们使用了英飞凌650V CoolSiC™混合IGBT器件,它的反并二极管是碳化硅二极管,在同主管换流时,可以有效降低主管的开通损耗[6]。
表2.逆变方案器件选型
使用PLECS仿真工具,在直流母线760VDC,400 VAC市电输出,50kW功率条件下进行损耗仿真对比,结果如下:
图11.各逆变方案损耗
从上图的损耗结果看,使用NPC2混合逆变方案的损耗是最小的,即使在开关频率40kHz和60kHz的条件下,它的损耗也比NPC1逆变和NPC2逆变的损耗要低。而两电平逆变方案,在开关频率40kHz的条件下,同NPC1逆变和NPC2逆变的损耗几乎相当,而且两电平逆变使用的开关器件更少,控制方法更简单。从上述损耗结果看,使用碳化硅MOSFET可以极大地降低逆变部分的损耗,提高逆变部分的开关频率,进一步降低逆变磁性器件的体积和成本。
6.结束语
碳化硅器件作为第三代功率半导体,由于其高耐压,开关速度快,损耗低等特点,已经逐步应用在车载电源,主驱,充电桩和储能应用中。随着数据中心的高速发展,碳化硅器件也逐步在其配供电中得到使用,而高速高压的碳化硅MOSFET的到来,将彻底改变数据中心UPS的应用发展,从而实现数据中心绿色化,低碳化的发展目标。英飞凌在碳化硅技术上有二十几年的研发准备,将帮助UPS在下一代电力电子的升级换代中提供最佳的系统技术方案。
参考文献
[1] Dethard Peters, Thomas Basler, Bernd Zippelius, Infineon Technologies AG,CoolSiC Trench MOSFET Combining SiC Performance With Silicon Ruggedness,2017 PCIM Europe.
[2] Marc Buschkuhle, Infineon Technologies AG, 1200V CoolSiC™ MOSFET High Performance Complemented by High Reliability,Bode’s power systems, 64717,(05)2017.
[3] How Infineon controls and assures the reliability of SiC based power semiconductors. www.infineon.com
[4] 周明,施三保.碳化硅器件在直流充电桩中的应用研究.中国电源学会第二十三届学术年会论文集 2019.
[5] Ming Zhou. Research on silicon carbide devices used in PFC for DC EV charger applications. PCIM Asia 2021.
[6] 周明,张明丹.英飞凌650 V CoolSiC™ 混合IGBT单管在UPS中的应用.英飞凌工业半导体微信公众号 2021.
[7] 施俊,周明. 一种高效率、高功率密度的三相三电平Vienna整流器方案. 英飞凌工业半导体微信公众号 2019.
扫描上方二维码
欢迎关注微信公众号
【英飞凌工业半导体】

