这篇微信文章,其实构思已久。为了有所铺垫,已在2020和2021发布了两篇基础篇:
2022,让我们再次聊聊在SiC单管并联中的寄生导通问题。
特别提醒:仿真只是工具,仿真无法替代实验,仿真只供参考。
在展开仿真的宏大序章之前,我们不妨先回顾之前的一些小结论:
►机理澄清:寄生导通现象来自米勒电容和源极电感的综合影响。
► 封装影响:事物皆有两面。TO247-3封装内的功率源极电感也处于驱动回路中,导致封装内外Vgs波形差异容易引起误判,同时增加了开关损耗,但是好处是降低了开关速度和di/dt,客观上也削弱了源极电感对寄生导通的风险。TO247-4封装的开尔文结构,解耦了功率回路与驱动回路的源极电感,封装内外Vgs一致(表里如一),虽然减少了开关损耗,但是增加了开关速度和di/dt,这在客观上也加剧了源极电感对寄生导通的风险。总的来说,TO247-4还是更优的选择。
►在TO247-4pin的SiC单管并联的均流特性仿真中,主回路的源极电感Lex,对器件均流的影响最为显著,同时还会形成源极的环流。
►由源极电感Lex引起的器件均流差异,用辅助源极电阻Rgee和门级电容Cgs去补救,其收效有限。因此,在SiC并联布局初始,一定要尽可能保证源极电感Lex一致。
为了搞清楚SiC单管并联中的寄生导通问题,我们将继续通过仿真,层层深入:
►SiC单管并联中的寄生导通与源极环流的关系
►既然“源极环流挡不住”,我们又该何去何从?
01
选取仿真研究对象
SiC MOSFET: IMZ120R045M1(1200V/45mΩ)、
TO247-4pin、两并联
Driver IC:
1EDI40I12AF、单通道、磁隔离、
驱动电流±4A(min)
02
仿真电路Setup
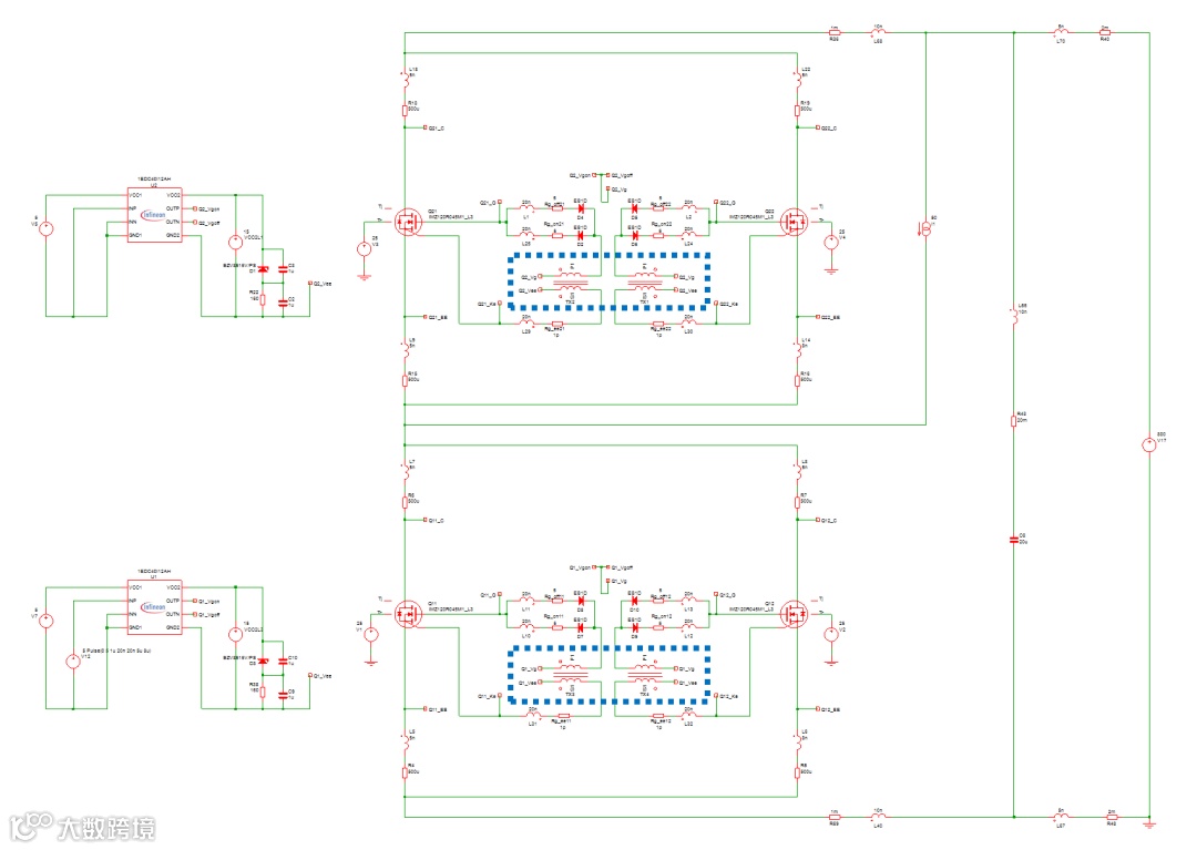
如图1所示,基于双脉冲的思路,搭建双管并联的主回路和驱动回路,并设置相关杂散参数,环境温度为室温。
外部主回路
直流源800Vdc、母线电容Capacitor(含寄生参数)、母线电容与半桥电路之间的杂散电感Ldc_P和Ldc_N、双脉冲电感Ls_DPT
并联主回路
整体为半桥结构,双脉冲驱动下桥SiC MOSFET,与上桥的SiC MOSFET Body Diode进行换流。下桥为Q11和Q12两颗IMZ120R045M1,经过各自发射极(源极)电感Lex_Q11和Lex_Q12,以及各自集电极(漏极)电感Lcx_Q11和Lcx_Q12并联到一起;同理上桥的Q21和Q22的并联结构也是类似连接。
并联驱动回路
基于TO247-4pin的开尔文结构,功率发射极与信号发射级可彼此解耦,再加上1EDI40I12AF这颗驱动芯片已配备OUTP与OUTN管脚,所以,每个单管的驱动部分都有各自的Rgon、Rgoff和Rgee(辅助源极电阻),进行两并联后与驱动IC的副边相应管脚连接。
驱动部分设置
通过调整驱动IC副边电源和稳压电路,调整门级电压Vgs=+15V和Vgs=0V~-3V,然后设置门极电阻Rgon、Rgoff,和辅助源极电阻Rgee默认设为0Ω(1pΩ),外加单管门极与驱动IC之间的PCB走线电感Lgon/Lgoff/Lgee等。
图1.SiC MOSFET并联(驱动一推二)的双脉冲仿真Setup示意图
03
SiC单管并联中的寄生导通
与源极环流的关系
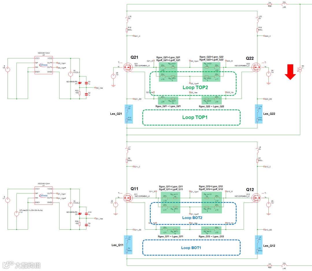
在仿真之前,将图1适当变换到图2,再结合TO247-4开尔文Pin的结构,让大家看清楚所谓的源极环流位置。绿色Loop TOP1/2为并联上管的环路,蓝色Loop BOT1/2为并联下管的环路。以并联上管的Loop TOP为例,Loop TOP1主要由主功率的封装外部源极电感Lex、封装内部源极电感(图中未画出)和辅助源极电感Lgee等组成,Loop TOP2主要由驱动门级电阻Rg和电感Lg以及辅助源极电阻Rgee和电感Lgee等构成。不难想见,只要有一点主回路的源极电感Lex或电流di/dt差异的“风吹草动”,都会被放大并投射到对应的环路中,直接或间接影响并联器件内部的门级Vgs电压。
图2.由图1变换的并联上管和下管的环路示意图
具体过程,我们通过仿真举例分析:[下管双脉冲,上管关断]
门级设置Vgs=+15V/-3V,Q1和Q2的并联源极电感先设为8nH,然后再将Q11和Q21的Lex电感改为5nH,如图3所示,制造并联的源极电感Lex的差异,看开关波形的变化。
图3.并联仿真的电感与电阻设置
图4.关断过程仿真波形
如图4所示:关断过程的仿真波形,虚线为并联支路的源极电感Lex皆为8nH的波形,实线为并联支路其中Q11和Q21的Lex=5nH后的波形。
图5.开通过程仿真波形
如图5所示:开通过程的仿真波形,虚线为并联支路的源极电感Lex皆为8nH的波形,实线为并联支路其中Q11和Q21的Lex=5nH后的波形。
由上述开关过程的仿真可知,源极电感除了对自身Q11/Q12的Id和Esw特性,还会显著影响对管Q21/Q22 的Vgs电压尖峰(undershoot和overshoot),尤其是overshoot的部分,如图5所示,不仅将Q21/Q22的Vgs电压尖峰抬高了2V,同时还引起了Vgs的持续振荡。
为了验证源极环流对上述overshoot的恶劣影响,我们又增加了一组仿真,将上管并联的驱动方式,由一驱二,改为单独一驱一,下管维持不变,以此切断上管并联的环路,如图6所示:
图6.上管改为单独一驱一的并联驱动方式
图7.仅上管改为单独一驱一的并联驱动方式后的开通波形
图7中,虚线为并联支路的源极电感Lex皆为8nH的波形,实线为并联支路其中Q11和Q21的Lex=5nH,且Q12和Q12的Lex=8nH的波形。源极电感Lex的差异,在独立驱动的模式下,几乎没有抬高overshoot电压尖峰。对比图5和图7,当切断上管的源极环路之后,overshoot波形的尖峰和振荡都得到了明显的改善。
为了进一步对比说明,再补充一组上下管的并联都改为单独驱动的仿真与波形,如图8和图9所示:
图8.上下管皆为单独一驱一的并联驱动方式
图9 上下管皆为单独一驱一的并联驱动方式的开通波形
图9中,虚线为并联支路的源极电感Lex皆为8nH的波形,实线为并联支路其中Q11和Q21的Lex=5nH,且Q12和Q12的Lex=8nH的波形。波形结论与图7类似,由于下管也采用独立的并联驱动模式,下管的电流均流和损耗差异也得到了非常好的控制。
因此,综合上述的仿真波形对比与分析可知:在SiC单管并联时,由于并联电路中源极回路的存在,当源极电感Lex有差异时,就会引起形成源极环流,抬高overshoot电压尖峰,进一步增加了Vgs寄生导通的风险。与此同时,该源极环流,也会对自身Vgs产生影响,进而影响电流Id的均流和损耗Esw的差异。
04
既然“源极环流挡不住”,
我们又该何去何从?
由上可知,在SiC单管的并联应用中,无论是均流还是寄生导通的恶化,都是源极回路和环流“惹的祸”,尤其在普遍的一驱多的并联方式下,几乎“无处可逃”。那么在实际应用中,既然“源极环流挡不住”,我们又该何去何从,将寄生导通风险降低呢?
策略1
尽可能做到Lex电感的对称
在并联的PCB布局或母排设计时,尽可能做到器件外部源极电感的对称性。对于复杂的多并联Case,可利用有限元的工具(如Q3D)进行杂散电感提取以辅助优化设计。
策略2
增加一些抑制与补救的措施
我们先通过仿真看下几种常见措施的效果:
采用单独驱动模式
单独驱动模式,相比一驱二的驱动方式,可以从根本上切断源极环路,将源极环流与寄生导通彻底解耦(如图8和图9所示),但也存在一些不足:例如,多个驱动IC导致成本上升,不同驱动IC的输出延迟时间差异导致驱动不同步等,尤其对于SiC这样的高速器件,尤须谨慎。
适当增加门级Cgs电容
图10.增加门级Cgs电容的仿真Setup参数设置
仿真Setup参数设置如图10所示,令并联Lex的差异为5nH和8nH,观察增加门级Cgs电容前后的开通波形变化,如图11所示:虚线为无Cgs电容,实线为有Cgs电容的开通波形。
图11.门级增加2.2nF电容前后的开通波形对比
由上,可以看到Cgs以降低开通速度,增加Eon损耗为代价,将上管Vgs的overshoot电压尖峰从2V降低到0V,同时也大幅降低了Vgs电压振荡,对于寄生导通的抑制效果还是不错的(但是对于Eon并联差异的影响几乎没有)。
合理搭配辅助源极电阻电感
图12.设置辅助源极电阻Rgee参数举例1
仿真Setup参数设置如图12和14所示,令并联Lex的差异为5nH和8nH,观察配置了辅助源极电阻Rgee前后的开通波形变化。其中图13:虚线为无Rgee,实线为有Rgee后的开通波形,辅助源极电阻Rgee反而推高了overshoot电压;图15为优化辅助源极电感Lgee前后的开通波形,虚线为Lgee=20nH,实线为Lgee=5nH,电感降低可以适当降低overshoot电压尖峰。
图13.增加辅助源极电阻前后的开通波形对比1
图14.优化辅助源极电感Lgee参数举例2
图15.优化辅助源极电感Lgee参数前后的开通波形对比2
如果适当增加辅助源极电阻与门级电阻比例,效果如何呢?这里又补充了一组仿真对比,如图16和17所示,从波形来看,基本与之前的两组仿真结果类似。
图16.增加辅助源极电阻Rgee和电感Lgee参数举例3
图17.增加辅助源极电阻Rgee和电感Lgee前后的开通波形对比3
结合上述仿真波形可知,辅助源极电阻Rgee和电感Lgee对于开通时刻的寄生导通抑制效果一般,甚至Lgee电感控制不好,还会抬高overshoot电压尖峰,增加并联寄生导通的风险,同时对于Eon差异也是无所助益。
采用带米勒钳位的驱动IC
为了显出米勒钳位的影响,我们对参数(Rg和Vgs电压)进行了适当微调,同时选择了英飞凌1EDI30I12MF(含米勒钳位功能),设置驱动电压Vgs=15V/0V,如下图18和19所示:
图18.米勒钳位仿真的参数设置
图19.米勒钳位仿真的电路示意图(上管部分)
图20.使能米勒钳位前后的开通仿真波形
(米勒钳位回路电感Lx_clamp=2nH)
图21.米勒回路电感Lx_clamp从2nH到5nH前后的钳位效果仿真对比
结合图20和图21中的波形可知,米勒钳位能一定程度抑制并联时的overshoot电压尖峰,但是无法控制Vgs振荡,同时需要控制好米勒钳位回路中寄生电感大小,稍微大一些,也可能导致抑制效果减半,甚至变的更差。
在门级增加共模电感
门级增加共模电感的相关参数设置和电路,如下图22所示:驱动电压Vgs=15V/0V
图22.门级增加共模电感仿真参数举例
图23.门级增加共模电感仿真电路示意图
图24.增加门级共模电感前后仿真的开通波形
由图24的波形所示,在增加门级共模电感(uH级)前后,虚线为无共模电感,实线为增加了共模电感,可以明显看到门级共模电感不仅可以显著改善overshoot的Vgs电压尖峰和振荡,还能有效控制均流和缩小Eon的差异,效果非常好。
在功率源极增加耦合电感
功率源极增加耦合电感的仿真相关参数设置和电路,如下图所示:驱动电压Vgs=15V/0V
图25.功率源极增加耦合电感仿真参数举例
图26.功率源极增加耦合电感电路示意图
图27.功率源极增加耦合电感前后的仿真开通波形
由图27所示,功率源极增加耦合电感(uH级别)后,无论是Vgs的overshoot的电压尖峰还是并联的电流差异,都得到了几乎完美的解决!
05
SiC单管并联中的
寄生导通问题小结
综合上述的仿真分析,大致结论如下图28所示:
图28.SiC单管并联中的寄生导通问题小结
参考阅读
仿真看世界之SiC单管的寄生导通现象
仿真看世界之SiC MOSFET单管并联均流特性
如何选取SiC MOSFET的Vgs门极电压及其影响
欢迎关注微信公众号
【英飞凌工业半导体】

