作者简介
高铭,高级工程师,来自英飞凌技术支持中心团队。该团队负责7*24小时解答英飞凌开发者论坛中用户提出的技术问题,为客户提供高效专业的技术支持和解决方案。
Q
在IGBT器件的开通过程中,栅极电荷Qg的充电过程是怎样的?
A:IGBT器件例如IKZA50N65EH7的数据手册中如图1所示,给出了栅极电荷Qg和栅极电压Vge的关系。图2为IGBT器件简化示意图。栅极电荷的充电过程可以分为以下三个区域。在时间段AB之间电容Cge被充电,当栅极电压Vge达到栅极阈值电压Vgeth,IGBT器件开始工作。在时间段BC,栅极的充电过程由反馈电容Cgc(也叫密勒电容)决定,这时,Vce电压不断降低,电流Igc通过Cgc给栅极放电,此时栅极电压保持恒定,这种现象叫作密勒平台。在时间段CD,IGBT器件进入饱和,dVce/dt会下降到零,此时栅极电流Ig继续给栅极-发射极电容Cge充电,栅极电压继续上升。
(关于米勒电容更多信息,可参考文章:米勒电容、米勒效应和器件与系统设计对策)
图1
图2
Q
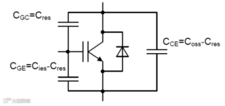
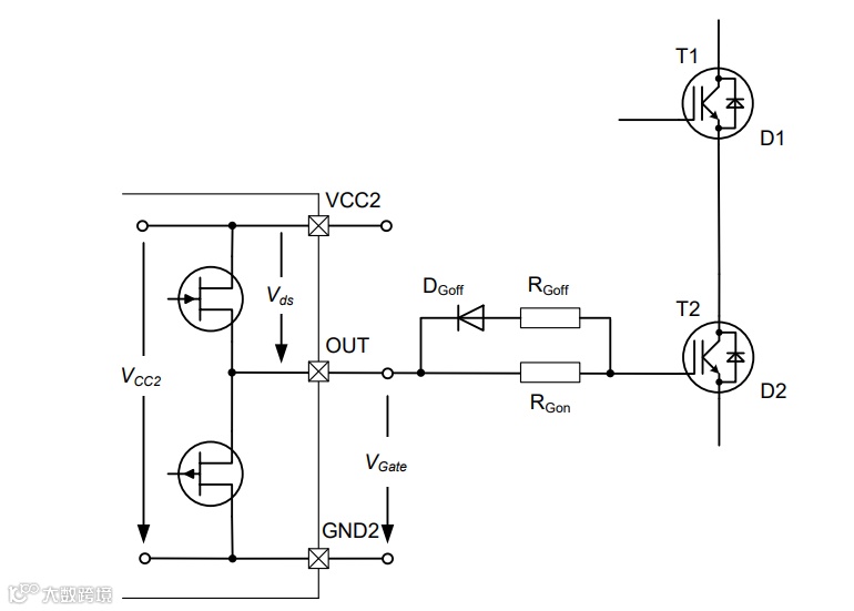
在实际应用中,如何确定IGBT器件外部栅极电阻的取值?
上下滑动查看所有答案
Q
IGBT器件栅极电压波形振荡产生的原因?
上下滑动查看所有答案
Q
对于IGBT器件的最小开通时间是多少?
A:在IGBT或二极管芯片刚开始开通时,不会立即充满载流子,在载流子扩散时关断IGBT或二极管芯片,与载流子完全充满后关断相比,电流变化率dIc/dt或dIF/dt可能会增加。由于di/dt升高,加上换流杂散电感的作用,IGBT在关断时会产生更高的电压过冲,也可能引起二极管反向恢复电流增加,进而导致“Snap off”现象。是否会产生这种现象主要与芯片技术,电压和负载电流有关。需要注意的是,不同的器件在开通过程表现出的电压过冲现象是不同的,也就是说对于最小开通时间的影响没有统一的定论。在应用中,需要根据实际情况调整IGBT器件的最小开通时间。更多信息请参考《IGBT窄脉冲现象解读》。
Q
IGBT器件可以承受反压吗?反向阻断电压能力与Vce击穿电压是否有关?
A:如图9所示,与MOSFET相比,IGBT器件本身不含体二极管,所以IGBT器件只能在一个方向上流过电流,即从集电极方向到发射极方向,因此IGBT器件应避免承受反向电压。由于大部分工业应用都是感性负载,所以必要时需要在IGBT芯片旁边反并联一个二极管芯片,或者直接选择一个具有集成二极管芯片的IGBT器件。例如采用600V TRENCHSTOP™ Performance新技术的IGBT器件,主要应用于工业驱动,太阳能逆变器和大型家用电器等,我们分别提供带并联二极管和不带并联二极管的IGBT器件,如图10所示。
图9
图10
Q
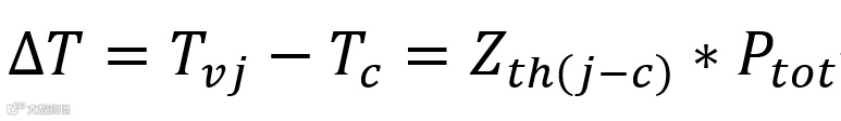
如何计算IGBT器件的工作结温Tvj?
A:根据以下公式进行计算:
式中,热阻Zth(j-c) 为IGBT器件在瞬态脉冲时的值,可以参考数据手册的瞬态热阻曲线如图11所示。Ptot为IGBT器件的总损耗,包括开关损耗和导通损耗。单个周期的开关损耗可以通过测试得到IGBT器件开关波形,进行电压电流乘积后积分得到。IGBT在应用中的系统损耗计算可参考如下文章:《干货|如何评估IGBT模块在系统中的损耗》。Tc为IGBT器件的壳温。最终计算出来的IGBT器件的工作结温Tvj不能超过数据手册中的最高工作结温Tvjmax,如图12所示。
图11
图12
Q
在选择IGBT器件的栅极驱动器时,如何计算IGBT器件需要驱动芯片提供的最大峰值电流Ipeak?
A:在选择栅极驱动器时,一个重要的参数就是驱动器的最大峰值电流Ipeak。该参数可以通过以下公式来进行估算:
式中,Ipeak为驱动器必须提供的峰值电流(A);UGE,max为用于开通IGBT的正栅极电压(V);UGE,min为用于关断IGBT的负栅极电压(V)或0;RGint为IGBT内部的栅极电阻(Ω);RGext为IGBT外部的栅极电阻(Ω)。
0.7为实际应用中计算峰值电流的校正因数。如果IGBT驱动器外部增加了栅-射极电容Cge_ext, 采取的近似方法是将这个电容等效为内部栅极电阻短路,即RGint可设置为0。如果采用不同的栅极电阻Rgon和Rgoff, 那么所需的峰值电流由较小的电阻确定,然后再选择栅极驱动器。如果驱功芯片无法提供IGBT所需的电流,也可增加推挽电路,推挽电路的计算可参考如下文章👇👇:
Q
如何理解IGBT模块的数据手册中短路电路SC数据的含义?
A:如图13所示,短路时间tp表示多长时间的短路会对IGBT器件产生影响,IGBT的短路特性通常与几个参数有关,驱动电压Vge,直流母线电压Vcc及集-射极电压Vce, 短路时间tp,结温Tvj,和IGBT技术。图14为短路测试的电压电流波形示意图。需要注意的是,短路时间tsc只适用于数据手册中指定的条件。如果IGBT的驱动电压Vge越高,会导致短路电流越大;如果直流母线电压越高,则短路期间所累积的能量越高;如果起始结温Tvj越高,则IGBT短路时的结温也会越高。上述因素都会导致IGBT所能承受的短路时间缩短。如果实际短路时间过长,可能会损坏IGBT器件。数据手册中只是给出了一个在指定条件下的最大短路时间作为参考。
影响短路能力因素的更多解释请参考《厂商数据手册给出的短路时间竟然说不准?真相是…》
英飞凌 IGBT7器件提供从短路能力的降额曲线,具体请参考《IGBT7的短路能力及降额曲线》
图13
图14
Q
对于压接装配的Easy/Econo系列的IGBT模块是否可以选择焊接方式?
A:根据国际标准IEC 60068 系列标准 Section 2 (260°C <= 10s),该标准规定模块的焊接温度为260℃,焊接时间最长为10秒。在焊接过程中,不得超过223℃的最大允许外壳温度。关于更多的详细焊接要求,可参考英飞凌应用指南AN2005_06。
Q
对于TO247封装IGBT单管的CTI值是多少?
A:在IGBT单管应用的PCB layout设计时,经常会参考CTI值来确定爬电距离。通常情况下,IGBT单管封装的模具化合物属于II类材料(CTI为400-600V),无法保证具体的CTI值,可以确定的是对于IGBT器件TO247封装的CTI值范围为400-600。对于IGBT模块的CTI值,可以在对应产品的数据手册中进行查看,如图15。
图15
扫描上方二维码
欢迎关注微信公众号
【英飞凌工业半导体】

